• 文献检索
  • 文档翻译
  • 深度研究
  • 学术资讯
  • Suppr Zotero 插件Zotero 插件
  • 邀请有礼
  • 套餐&价格
  • 历史记录
应用&插件
Suppr Zotero 插件Zotero 插件浏览器插件Mac 客户端Windows 客户端微信小程序
定价
高级版会员购买积分包购买API积分包
服务
文献检索文档翻译深度研究API 文档MCP 服务
关于我们
关于 Suppr公司介绍联系我们用户协议隐私条款
关注我们

Suppr 超能文献

核心技术专利:CN118964589B侵权必究
粤ICP备2023148730 号-1Suppr @ 2026

文献检索

告别复杂PubMed语法,用中文像聊天一样搜索,搜遍4000万医学文献。AI智能推荐,让科研检索更轻松。

立即免费搜索

文件翻译

保留排版,准确专业,支持PDF/Word/PPT等文件格式,支持 12+语言互译。

免费翻译文档

深度研究

AI帮你快速写综述,25分钟生成高质量综述,智能提取关键信息,辅助科研写作。

立即免费体验

间歇性振动通过一种抑咽侧体素A-γ-氨基丁酸信号通路诱导睡眠,并在阿尔茨海默病模型中带来广泛益处。

Intermittent Vibration Induces Sleep via an Allatostatin A-GABA Signaling Pathway and Provides Broad Benefits in Alzheimer's Disease Models.

作者信息

Mou Yang, Zhang Yan, Zheng Yuxian, He Guang, Xu Zhi-Xiang, Xiao Xiao, Ping Yong

机构信息

Bio-X Institutes, Key Laboratory for the Genetics of Developmental and Neuropsychiatric Disorders (Ministry of Education), Shanghai Jiao Tong University, Shanghai, 200240, China.

State Key Laboratory of Medical Neurobiology, MOE Frontiers Center for Brain Science, and Institutes of Brain Science, Fudan University, Shanghai, 200032, China.

出版信息

Adv Sci (Weinh). 2025 Feb;12(5):e2411768. doi: 10.1002/advs.202411768. Epub 2024 Dec 10.

DOI:10.1002/advs.202411768
PMID:39656885
原文链接:https://pmc.ncbi.nlm.nih.gov/articles/PMC11791986/
Abstract

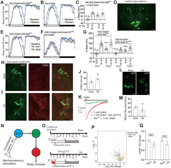
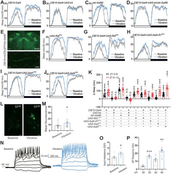
While animals across species typically experience suppressed consciousness and an increased arousal threshold during sleep, the responsiveness to specific sensory inputs persists. Previous studies have demonstrated that rhythmic and continuous vibration can enhance sleep in both animals and humans. However, the neural circuits underlying vibration-induced sleep (VIS) and its potential therapeutic benefits on neuropathological processes in disease models remain unclear. Here, it is shown that intermittent vibration, such as cycles of 30 s on followed by 30 s off, is more effective in inducing sleep compared to continuous vibration. A clear evidence is further provided that allatostatin A (AstA)-GABA signaling mediates short-term intermittent vibration-induced sleep (iVIS) by inhibiting octopaminergic arousal neurons through activating GABA receptors. The existence of iVIS in mice is corroborated, implicating the GABAergic system in this process. Finally, intermittent vibration not only enhances sleep but also reduces amyloid-β (Aβ) deposition and reverses memory defects in Alzheimer's disease models. In conclusion, the study defines a central neural circuit involved in mediating short-term iVIS and the potential implications of vibration in treating sleep-related brain disorders.

摘要

虽然跨物种的动物在睡眠期间通常会经历意识抑制和觉醒阈值增加,但对特定感觉输入的反应性仍然存在。先前的研究表明,有节奏的持续振动可以改善动物和人类的睡眠。然而,振动诱导睡眠(VIS)的神经回路及其对疾病模型中神经病理过程的潜在治疗益处仍不清楚。在这里,研究表明,与持续振动相比,间歇性振动,如30秒开启后30秒关闭的周期,在诱导睡眠方面更有效。进一步提供了明确的证据,表明抑咽侧体素A(AstA)-γ-氨基丁酸(GABA)信号通过激活GABA受体抑制章鱼胺能觉醒神经元,从而介导短期间歇性振动诱导睡眠(iVIS)。小鼠中iVIS的存在得到了证实,这表明GABA能系统参与了这一过程。最后,间歇性振动不仅能改善睡眠,还能减少阿尔茨海默病模型中的淀粉样β蛋白(Aβ)沉积并逆转记忆缺陷。总之,该研究确定了一个参与介导短期iVIS的中枢神经回路,以及振动在治疗与睡眠相关的脑部疾病中的潜在意义。

https://cdn.ncbi.nlm.nih.gov/pmc/blobs/facc/11791986/eb25ffb3c9aa/ADVS-12-2411768-g003.jpg
https://cdn.ncbi.nlm.nih.gov/pmc/blobs/facc/11791986/feaec2ce1ab7/ADVS-12-2411768-g001.jpg
https://cdn.ncbi.nlm.nih.gov/pmc/blobs/facc/11791986/419f8688d5d0/ADVS-12-2411768-g008.jpg
https://cdn.ncbi.nlm.nih.gov/pmc/blobs/facc/11791986/9633ade23ea1/ADVS-12-2411768-g007.jpg
https://cdn.ncbi.nlm.nih.gov/pmc/blobs/facc/11791986/75c5310dd583/ADVS-12-2411768-g005.jpg
https://cdn.ncbi.nlm.nih.gov/pmc/blobs/facc/11791986/744bab7ea698/ADVS-12-2411768-g004.jpg
https://cdn.ncbi.nlm.nih.gov/pmc/blobs/facc/11791986/f349b7412bf5/ADVS-12-2411768-g002.jpg
https://cdn.ncbi.nlm.nih.gov/pmc/blobs/facc/11791986/eb25ffb3c9aa/ADVS-12-2411768-g003.jpg
https://cdn.ncbi.nlm.nih.gov/pmc/blobs/facc/11791986/feaec2ce1ab7/ADVS-12-2411768-g001.jpg
https://cdn.ncbi.nlm.nih.gov/pmc/blobs/facc/11791986/419f8688d5d0/ADVS-12-2411768-g008.jpg
https://cdn.ncbi.nlm.nih.gov/pmc/blobs/facc/11791986/9633ade23ea1/ADVS-12-2411768-g007.jpg
https://cdn.ncbi.nlm.nih.gov/pmc/blobs/facc/11791986/75c5310dd583/ADVS-12-2411768-g005.jpg
https://cdn.ncbi.nlm.nih.gov/pmc/blobs/facc/11791986/744bab7ea698/ADVS-12-2411768-g004.jpg
https://cdn.ncbi.nlm.nih.gov/pmc/blobs/facc/11791986/f349b7412bf5/ADVS-12-2411768-g002.jpg
https://cdn.ncbi.nlm.nih.gov/pmc/blobs/facc/11791986/eb25ffb3c9aa/ADVS-12-2411768-g003.jpg

相似文献

1
Intermittent Vibration Induces Sleep via an Allatostatin A-GABA Signaling Pathway and Provides Broad Benefits in Alzheimer's Disease Models.间歇性振动通过一种抑咽侧体素A-γ-氨基丁酸信号通路诱导睡眠,并在阿尔茨海默病模型中带来广泛益处。
Adv Sci (Weinh). 2025 Feb;12(5):e2411768. doi: 10.1002/advs.202411768. Epub 2024 Dec 10.
2
Sleep induced by mechanosensory stimulation provides cognitive and health benefits in Drosophila.机械感觉刺激诱导的睡眠对果蝇的认知和健康有益。
Sleep. 2024 Dec 11;47(12). doi: 10.1093/sleep/zsae226.
3
Intracerebroventricular streptozotocin-induced Alzheimer's disease-like sleep disorders in rats: Role of the GABAergic system in the parabrachial complex.脑室注射链脲佐菌素诱导的大鼠似阿尔茨海默病睡眠障碍:臂旁复合体中 GABA 能系统的作用。
CNS Neurosci Ther. 2018 Dec;24(12):1241-1252. doi: 10.1111/cns.13032. Epub 2018 Jul 16.
4
Mutation-induced loss of APP function causes GABAergic depletion in recessive familial Alzheimer's disease: analysis of Osaka mutation-knockin mice.突变诱导的 APP 功能丧失导致隐性家族性阿尔茨海默病中 GABA 能神经元缺失:对大阪突变敲入小鼠的分析。
Acta Neuropathol Commun. 2017 Jul 31;5(1):59. doi: 10.1186/s40478-017-0461-5.
5
Alterations of GABA B receptors in the APP/PS1 mouse model of Alzheimer's disease.阿尔茨海默病 APP/PS1 小鼠模型中 GABA B 受体的改变。
Neurobiol Aging. 2021 Jan;97:129-143. doi: 10.1016/j.neurobiolaging.2020.10.013. Epub 2020 Oct 23.
6
Amyloid-beta dynamics are regulated by orexin and the sleep-wake cycle.淀粉样蛋白β的动态变化受食欲素和睡眠-觉醒周期的调节。
Science. 2009 Nov 13;326(5955):1005-7. doi: 10.1126/science.1180962. Epub 2009 Sep 24.
7
The GABAergic system as a therapeutic target for Alzheimer's disease.γ-氨基丁酸能系统作为阿尔茨海默病的治疗靶点。
J Neurochem. 2018 Sep;146(6):649-669. doi: 10.1111/jnc.14345. Epub 2018 Aug 1.
8
A bell-shaped dependence between amyloidosis and GABA accumulation in astrocytes in a mouse model of Alzheimer's disease.阿尔茨海默病小鼠模型中星形胶质细胞中的淀粉样蛋白沉积与 GABA 积累之间呈钟形依赖关系。
Neurobiol Aging. 2018 Jan;61:187-197. doi: 10.1016/j.neurobiolaging.2017.09.028. Epub 2017 Oct 6.
9
Sleep Induction by Mechanosensory Stimulation in Drosophila.果蝇的机械感觉刺激诱导睡眠。
Cell Rep. 2020 Dec 1;33(9):108462. doi: 10.1016/j.celrep.2020.108462.
10
Tonic inhibition in dentate gyrus impairs long-term potentiation and memory in an Alzheimer's [corrected] disease model.在阿尔茨海默病模型中,齿状回的紧张性抑制会损害长时程增强和记忆。 [已修正]
Nat Commun. 2014 Jun 13;5:4159. doi: 10.1038/ncomms5159.

引用本文的文献

1
Foods for Sleep Improvement: A Review of the Potential and Mechanisms Involved.改善睡眠的食物:潜在作用及相关机制综述
Foods. 2025 Mar 21;14(7):1080. doi: 10.3390/foods14071080.

本文引用的文献

1
Experimentally induced active and quiet sleep engage non-overlapping transcriptional programs in .实验诱导的活跃睡眠和安静睡眠在 中涉及非重叠的转录程序。
Elife. 2023 Nov 1;12:RP88198. doi: 10.7554/eLife.88198.
2
Homeostatic control of deep sleep and molecular correlates of sleep pressure in .稳态控制深睡眠和睡眠压力的分子相关性在.
Elife. 2023 Oct 31;12:e91355. doi: 10.7554/eLife.91355.
3
Re-examining the role of the dorsal fan-shaped body in promoting sleep in Drosophila.重新审视果蝇背部扇形体在促进睡眠中的作用。
Curr Biol. 2023 Sep 11;33(17):3660-3668.e4. doi: 10.1016/j.cub.2023.07.043. Epub 2023 Aug 7.
4
GABA-Positive Astrogliosis in Sleep-Promoting Areas Associated with Sleep Disturbance in 5XFAD Mice.促进睡眠区域的 GABA 阳性星形胶质细胞增生与 5XFAD 小鼠的睡眠障碍有关。
Int J Mol Sci. 2023 Jun 2;24(11):9695. doi: 10.3390/ijms24119695.
5
Allnighter pseudokinase-mediated feedback links proteostasis and sleep in Drosophila.Allnighter 假激酶介导的反馈将蛋白质稳态和睡眠联系起来在果蝇中。
Nat Commun. 2023 May 22;14(1):2932. doi: 10.1038/s41467-023-38485-7.
6
The brain structure and genetic mechanisms underlying the nonlinear association between sleep duration, cognition and mental health.睡眠时间、认知与心理健康之间非线性关联背后的脑结构和遗传机制。
Nat Aging. 2022 May;2(5):425-437. doi: 10.1038/s43587-022-00210-2. Epub 2022 Apr 28.
7
Proteostasis failure exacerbates neuronal circuit dysfunction and sleep impairments in Alzheimer's disease.蛋白稳态失衡加剧阿尔茨海默病中神经元回路功能障碍和睡眠障碍。
Mol Neurodegener. 2023 Apr 21;18(1):27. doi: 10.1186/s13024-023-00617-4.
8
A gut-secreted peptide suppresses arousability from sleep.一种肠道分泌的肽可抑制睡眠中的觉醒。
Cell. 2023 Mar 30;186(7):1382-1397.e21. doi: 10.1016/j.cell.2023.02.022. Epub 2023 Mar 22.
9
Regulation of sleep by cholinergic neurons located outside the central brain in Drosophila.果蝇中枢脑外胆碱能神经元对睡眠的调节。
PLoS Biol. 2023 Mar 2;21(3):e3002012. doi: 10.1371/journal.pbio.3002012. eCollection 2023 Mar.
10
Sleep benefits different stages of memory in .睡眠对记忆的不同阶段有益。 (你提供的原文似乎不完整,少了具体说明睡眠对何种对象记忆有益的部分)
Front Physiol. 2023 Jan 19;14:1087025. doi: 10.3389/fphys.2023.1087025. eCollection 2023.