• 文献检索
  • 文档翻译
  • 深度研究
  • 学术资讯
  • Suppr Zotero 插件Zotero 插件
  • 邀请有礼
  • 套餐&价格
  • 历史记录
应用&插件
Suppr Zotero 插件Zotero 插件浏览器插件Mac 客户端Windows 客户端微信小程序
定价
高级版会员购买积分包购买API积分包
服务
文献检索文档翻译深度研究API 文档MCP 服务
关于我们
关于 Suppr公司介绍联系我们用户协议隐私条款
关注我们

Suppr 超能文献

核心技术专利:CN118964589B侵权必究
粤ICP备2023148730 号-1Suppr @ 2026

文献检索

告别复杂PubMed语法,用中文像聊天一样搜索,搜遍4000万医学文献。AI智能推荐,让科研检索更轻松。

立即免费搜索

文件翻译

保留排版,准确专业,支持PDF/Word/PPT等文件格式,支持 12+语言互译。

免费翻译文档

深度研究

AI帮你快速写综述,25分钟生成高质量综述,智能提取关键信息,辅助科研写作。

立即免费体验

星形胶质细胞的线粒体功能障碍在高盐条件下诱导细胞活化。

Mitochondrial dysfunction of Astrocyte induces cell activation under high salt condition.

作者信息

Qiu Yuemin, Lu Gengxin, Zhang Shifeng, Minping Li, Xue Xu, Junyu Wu, Zheng Zhihui, Qi Weiwei, Guo Junjie, Zhou Dongxiao, Huang Haiwei, Deng Zhezhi

机构信息

Department of Neurology, The First Affiliated Hospital, Sun Yat-sen University, Guangdong Provincial Key Laboratory of Diagnosis and Treatment of Major Neurological Diseases, National Key Clinical Department and Key Discipline of Neurology, No.58 Zhongshan Road 2, Guangzhou, 510080, China.

Department of Neurology, Shenzhen Bao'an District Songgang People's Hospital, No.2 Shajiang Road, Shenzhen, 518100, China.

出版信息

Heliyon. 2024 Nov 21;10(23):e40621. doi: 10.1016/j.heliyon.2024.e40621. eCollection 2024 Dec 15.

DOI:10.1016/j.heliyon.2024.e40621
PMID:39660210
原文链接:https://pmc.ncbi.nlm.nih.gov/articles/PMC11629238/
Abstract

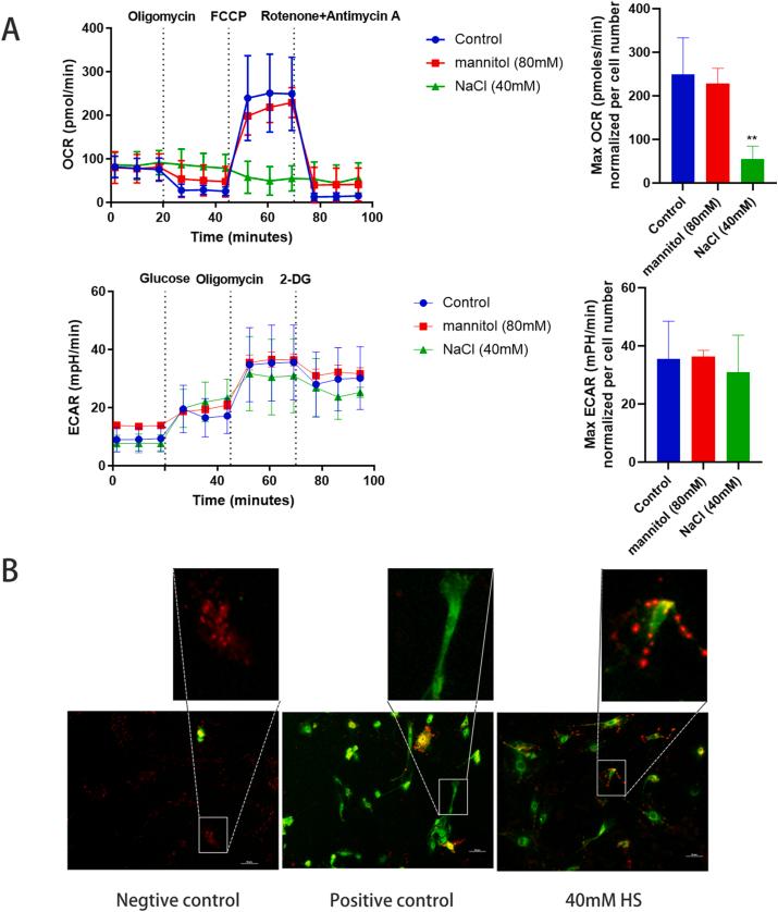
Excess dietary sodium can accumulate in brain and adversely affect human health. We have confirmed in previous studies that high salt can induce activation of astrocyte manifested by the secretion of various inflammatory factors. In order to further explore the effect of high salt on the internal cell metabolism of astrocytes, RNA sequencing was performed on astrocytes under high salt environment, which indicated the oxidative phosphorylation and glycolysis pathways of astrocytes were downregulated. Next, we found that high salt concentrations elicited astrocyte mitochondrial morphology change, as evidenced by swelling from a short rod to a round shape through a High Intelligent and Sensitive Structured Illumination Microscope (HIS-SIM). Furthermore, we found that high salt concentrations reduced astrocyte mitochondrial oxygen consumption and membrane potential. Treatment with 18-kDa translocator protein (TSPO) ligands FGIN-1-27 improved mitochondrial networks and reversed astrocyte activation under high-salt circumstances. Our study shows that high salt can directly disrupt astrocytic mitochondrial homeostasis and function. Targeting translocator protein signaling may have therapeutic potential against high-salt neurotoxicity.

摘要

过量的膳食钠会在大脑中蓄积并对人体健康产生不利影响。我们在先前的研究中已证实,高盐可诱导星形胶质细胞活化,表现为多种炎症因子的分泌。为了进一步探究高盐对星形胶质细胞内细胞代谢的影响,我们对处于高盐环境下的星形胶质细胞进行了RNA测序,结果表明星形胶质细胞的氧化磷酸化和糖酵解途径被下调。接下来,我们发现高盐浓度会引起星形胶质细胞线粒体形态改变,通过高智能和高灵敏度结构光照显微镜(HIS-SIM)观察到,线粒体从短杆状肿胀成圆形。此外,我们还发现高盐浓度会降低星形胶质细胞的线粒体耗氧量和膜电位。用18 kDa转位蛋白(TSPO)配体FGIN-1-27处理可改善线粒体网络,并逆转高盐环境下的星形胶质细胞活化。我们的研究表明,高盐可直接破坏星形胶质细胞的线粒体稳态和功能。靶向转位蛋白信号传导可能对高盐神经毒性具有治疗潜力。

https://cdn.ncbi.nlm.nih.gov/pmc/blobs/576b/11629238/1c3e322b243f/gr4.jpg
https://cdn.ncbi.nlm.nih.gov/pmc/blobs/576b/11629238/ffe0c205d299/ga1.jpg
https://cdn.ncbi.nlm.nih.gov/pmc/blobs/576b/11629238/7ae77513bad3/gr1.jpg
https://cdn.ncbi.nlm.nih.gov/pmc/blobs/576b/11629238/2b68ed46fba1/gr2.jpg
https://cdn.ncbi.nlm.nih.gov/pmc/blobs/576b/11629238/65ce288c55c2/gr3.jpg
https://cdn.ncbi.nlm.nih.gov/pmc/blobs/576b/11629238/1c3e322b243f/gr4.jpg
https://cdn.ncbi.nlm.nih.gov/pmc/blobs/576b/11629238/ffe0c205d299/ga1.jpg
https://cdn.ncbi.nlm.nih.gov/pmc/blobs/576b/11629238/7ae77513bad3/gr1.jpg
https://cdn.ncbi.nlm.nih.gov/pmc/blobs/576b/11629238/2b68ed46fba1/gr2.jpg
https://cdn.ncbi.nlm.nih.gov/pmc/blobs/576b/11629238/65ce288c55c2/gr3.jpg
https://cdn.ncbi.nlm.nih.gov/pmc/blobs/576b/11629238/1c3e322b243f/gr4.jpg

相似文献

1
Mitochondrial dysfunction of Astrocyte induces cell activation under high salt condition.星形胶质细胞的线粒体功能障碍在高盐条件下诱导细胞活化。
Heliyon. 2024 Nov 21;10(23):e40621. doi: 10.1016/j.heliyon.2024.e40621. eCollection 2024 Dec 15.
2
FGIN-1-27 Mitigates Radiation-induced Mitochondrial Hyperfunction and Cellular Hyperactivation in Cultured Astrocytes.FGIN-1-27减轻培养星形胶质细胞中辐射诱导的线粒体功能亢进和细胞过度激活。
Neuroscience. 2023 Dec 15;535:23-35. doi: 10.1016/j.neuroscience.2023.10.017. Epub 2023 Oct 31.
3
Downregulation of the 18-kDa translocator protein: effects on the ammonia-induced mitochondrial permeability transition and cell swelling in cultured astrocytes.18 kDa转位蛋白的下调:对氨诱导的培养星形胶质细胞线粒体通透性转换和细胞肿胀的影响
Glia. 2007 Dec;55(16):1720-7. doi: 10.1002/glia.20584.
4
Systematic Analysis of Translocator Protein 18 kDa (TSPO) Ligands on Toll-like Receptors-mediated Pro-inflammatory Responses in Microglia and Astrocytes.转运蛋白18 kDa(TSPO)配体对小胶质细胞和星形胶质细胞中Toll样受体介导的促炎反应的系统分析
Exp Neurobiol. 2016 Oct;25(5):262-268. doi: 10.5607/en.2016.25.5.262. Epub 2016 Oct 18.
5
Edaravone and mitochondrial transfer as potential therapeutics for vanishing white matter disease astrocyte dysfunction.依达拉奉和线粒体转移作为治疗进行性脑白质病星形胶质细胞功能障碍的潜在疗法。
CNS Neurosci Ther. 2023 Sep;29(9):2481-2497. doi: 10.1111/cns.14190. Epub 2023 Mar 27.
6
Regulation of astrocyte metabolism by mitochondrial translocator protein 18kDa.18 kDa线粒体转位蛋白对星形胶质细胞代谢的调节
bioRxiv. 2023 Oct 2:2023.09.29.560159. doi: 10.1101/2023.09.29.560159.
7
Regulation of astrocyte metabolism by mitochondrial translocator protein 18 kDa.线粒体转位蛋白 18kDa 对星形胶质细胞代谢的调节。
J Neurochem. 2024 Jul;168(7):1374-1401. doi: 10.1111/jnc.16089. Epub 2024 Mar 14.
8
DJ-1 knock-down impairs astrocyte mitochondrial function.DJ-1 敲低会损害星形胶质细胞的线粒体功能。
Neuroscience. 2011 Nov 24;196:251-64. doi: 10.1016/j.neuroscience.2011.08.016. Epub 2011 Aug 16.
9
18 kDa Translocator Protein TSPO Is a Mediator of Astrocyte Reactivity.18千道尔顿转位蛋白TSPO是星形胶质细胞反应性的介质。
ACS Omega. 2023 Aug 15;8(34):31225-31236. doi: 10.1021/acsomega.3c03368. eCollection 2023 Aug 29.
10
Ammonia-induced activation of p53 in cultured astrocytes: role in cell swelling and glutamate uptake.氨诱导培养的星形胶质细胞中p53激活:在细胞肿胀和谷氨酸摄取中的作用
Neurochem Int. 2009 Jul-Aug;55(1-3):98-105. doi: 10.1016/j.neuint.2008.12.022. Epub 2009 Feb 11.

本文引用的文献

1
Preventative effect of TSPO ligands on mixed antibody-mediated rejection through a Mitochondria-mediated metabolic disorder.TSPO 配体通过线粒体介导的代谢紊乱对混合抗体介导的排斥反应的预防作用。
J Transl Med. 2023 May 2;21(1):295. doi: 10.1186/s12967-023-04134-2.
2
Loss of fatty acid degradation by astrocytic mitochondria triggers neuroinflammation and neurodegeneration.星形胶质细胞线粒体中脂肪酸降解的丧失引发神经炎症和神经退行性变。
Nat Metab. 2023 Mar;5(3):445-465. doi: 10.1038/s42255-023-00756-4. Epub 2023 Mar 23.
3
Astrocytic OxPhos: more than just energy production.
星形胶质细胞的氧化磷酸化:不止于能量产生。
Nat Metab. 2023 Mar;5(3):362-363. doi: 10.1038/s42255-023-00755-5.
4
Sparse deconvolution improves the resolution of live-cell super-resolution fluorescence microscopy.稀疏反卷积提高了活细胞超分辨率荧光显微镜的分辨率。
Nat Biotechnol. 2022 Apr;40(4):606-617. doi: 10.1038/s41587-021-01092-2. Epub 2021 Nov 15.
5
Neurotoxic reactive astrocytes induce cell death via saturated lipids.神经毒性反应性星形胶质细胞通过饱和脂质诱导细胞死亡。
Nature. 2021 Nov;599(7883):102-107. doi: 10.1038/s41586-021-03960-y. Epub 2021 Oct 6.
6
Salt Transiently Inhibits Mitochondrial Energetics in Mononuclear Phagocytes.盐会短暂抑制单核吞噬细胞的线粒体能量代谢。
Circulation. 2021 Jul 13;144(2):144-158. doi: 10.1161/CIRCULATIONAHA.120.052788. Epub 2021 Apr 28.
7
Astrocyte-derived VEGF increases cerebral microvascular permeability under high salt conditions.星形胶质细胞衍生的 VEGF 在高盐条件下增加脑血管通透性。
Aging (Albany NY). 2020 Jun 22;12(12):11781-11793. doi: 10.18632/aging.103348.
8
Differential effects of TSPO ligands on mitochondrial function in mouse microglia cells.TSPO 配体对小鼠小胶质细胞线粒体功能的影响差异。
Psychoneuroendocrinology. 2019 Aug;106:65-76. doi: 10.1016/j.psyneuen.2019.03.029. Epub 2019 Mar 29.
9
Chloride Channels in Astrocytes: Structure, Roles in Brain Homeostasis and Implications in Disease.星形胶质细胞中的氯离子通道:结构、在脑内稳态中的作用及其在疾病中的意义。
Int J Mol Sci. 2019 Feb 27;20(5):1034. doi: 10.3390/ijms20051034.
10
Analysis of the Mitochondrial Membrane Potential Using the Cationic JC-1 Dye as a Sensitive Fluorescent Probe.使用阳离子型JC-1染料作为灵敏荧光探针分析线粒体膜电位
Bio Protoc. 2019 Jan 5;9(1). doi: 10.21769/BioProtoc.3128.