• 文献检索
  • 文档翻译
  • 深度研究
  • 学术资讯
  • Suppr Zotero 插件Zotero 插件
  • 邀请有礼
  • 套餐&价格
  • 历史记录
应用&插件
Suppr Zotero 插件Zotero 插件浏览器插件Mac 客户端Windows 客户端微信小程序
定价
高级版会员购买积分包购买API积分包
服务
文献检索文档翻译深度研究API 文档MCP 服务
关于我们
关于 Suppr公司介绍联系我们用户协议隐私条款
关注我们

Suppr 超能文献

核心技术专利:CN118964589B侵权必究
粤ICP备2023148730 号-1Suppr @ 2026

文献检索

告别复杂PubMed语法,用中文像聊天一样搜索,搜遍4000万医学文献。AI智能推荐,让科研检索更轻松。

立即免费搜索

文件翻译

保留排版,准确专业,支持PDF/Word/PPT等文件格式,支持 12+语言互译。

免费翻译文档

深度研究

AI帮你快速写综述,25分钟生成高质量综述,智能提取关键信息,辅助科研写作。

立即免费体验

微粒体甘油三酯转运蛋白中的一种新型突变Ile344Asn,消除了与蛋白二硫键异构酶的结合。

A novel mutation, Ile344Asn, in microsomal triglyceride transfer protein abolishes binding to protein disulfide isomerase.

作者信息

Valmiki Swati, Bredefeld Cindy, Hussain M Mahmood

机构信息

Department of Foundations of Medicine, NYU Grossman Long Island School of Medicine, Mineola, NY, USA.

Department of Foundations of Medicine, NYU Grossman Long Island School of Medicine, Mineola, NY, USA; Department of Medicine, NYU Grossman Long Island School of Medicine, Garden City, NY, USA.

出版信息

J Lipid Res. 2025 Jan;66(1):100725. doi: 10.1016/j.jlr.2024.100725. Epub 2024 Dec 12.

DOI:10.1016/j.jlr.2024.100725
PMID:39672332
原文链接:https://pmc.ncbi.nlm.nih.gov/articles/PMC11745965/
Abstract

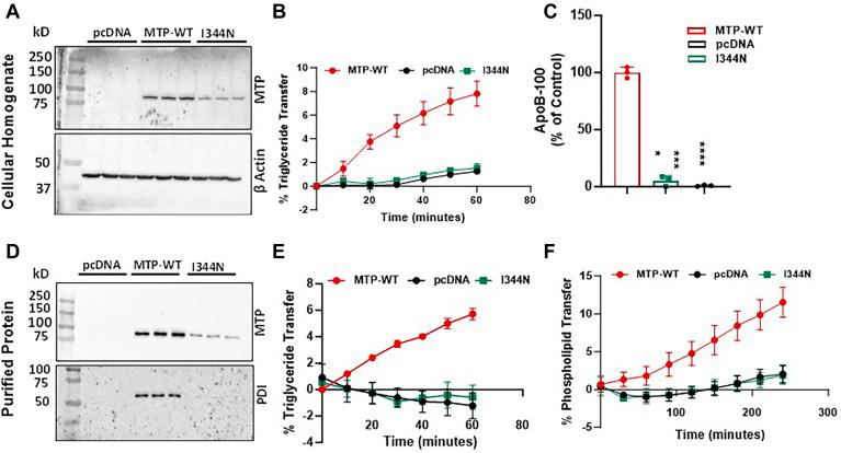
Microsomal triglyceride transfer protein (MTP) plays crucial roles in the assembly and secretion of apolipoprotein B-containing lipoproteins and loss of function MTP variants are associated with abetalipoproteinemia, a disease characterized by the absence of these lipoproteins. MTP is a heterodimeric protein of two subunits, MTP and protein disulfide isomerase (PDI). In this study, we report a proband with abetalipoproteinemia who was monitored annually for 10 years in her third decade and had very low plasma lipids and undetectable apoB-containing lipoproteins. Genetic testing revealed biallelic variants in the MTTP gene. She has a well-documented nonsense mutation Gly865∗ that does not interact with the PDI subunit. She also has a novel missense MTP mutation, Ile344Asn. We show that this mutation abrogates lipid transfer activity in MTP and does not support apolipoprotein B secretion. This residue is present in the central α-helical domain of MTP and the substitution of Ile with Asn at this position disrupts interactions between MTP and PDI subunits. Ile344 is away from the known MTP:PDI interacting sites identified in the crystal structure of MTP suggesting that MTP:PDI interactions are more dynamic than previously envisioned. Identification of more missense mutations will enhance our understanding of the structure-function of MTP and the role of critical residues in these interactions between the two subunits. This knowledge may guide us in developing novel treatment modalities to reduce plasma lipids and atherosclerosis.

摘要

微粒体甘油三酯转运蛋白(MTP)在含载脂蛋白B的脂蛋白的组装和分泌过程中发挥着关键作用,功能缺失的MTP变体与无β脂蛋白血症相关,这是一种以这些脂蛋白缺失为特征的疾病。MTP是一种由两个亚基组成的异二聚体蛋白,即MTP和蛋白二硫键异构酶(PDI)。在本研究中,我们报告了一名无β脂蛋白血症的先证者,她在三十多岁时接受了为期10年的年度监测,血浆脂质水平极低,且检测不到含载脂蛋白B的脂蛋白。基因检测显示MTTP基因存在双等位基因变体。她有一个记录良好的无义突变Gly865∗,该突变不与PDI亚基相互作用。她还有一个新的错义MTP突变,即Ile344Asn。我们发现该突变消除了MTP中的脂质转运活性,且不支持载脂蛋白B的分泌。该残基存在于MTP的中央α螺旋结构域,在此位置将Ile替换为Asn会破坏MTP与PDI亚基之间的相互作用。Ile344远离在MTP晶体结构中确定的已知MTP:PDI相互作用位点,这表明MTP:PDI相互作用比之前设想的更具动态性。鉴定更多的错义突变将加深我们对MTP结构功能以及这两个亚基之间相互作用中关键残基作用的理解。这些知识可能会指导我们开发新的治疗方法来降低血浆脂质水平和动脉粥样硬化。

https://cdn.ncbi.nlm.nih.gov/pmc/blobs/7bb6/11745965/9d20906080df/gr4.jpg
https://cdn.ncbi.nlm.nih.gov/pmc/blobs/7bb6/11745965/9398c22bfb49/gr1.jpg
https://cdn.ncbi.nlm.nih.gov/pmc/blobs/7bb6/11745965/6288057d23b8/gr2.jpg
https://cdn.ncbi.nlm.nih.gov/pmc/blobs/7bb6/11745965/ae5653d0c0d0/gr3.jpg
https://cdn.ncbi.nlm.nih.gov/pmc/blobs/7bb6/11745965/9d20906080df/gr4.jpg
https://cdn.ncbi.nlm.nih.gov/pmc/blobs/7bb6/11745965/9398c22bfb49/gr1.jpg
https://cdn.ncbi.nlm.nih.gov/pmc/blobs/7bb6/11745965/6288057d23b8/gr2.jpg
https://cdn.ncbi.nlm.nih.gov/pmc/blobs/7bb6/11745965/ae5653d0c0d0/gr3.jpg
https://cdn.ncbi.nlm.nih.gov/pmc/blobs/7bb6/11745965/9d20906080df/gr4.jpg

相似文献

1
A novel mutation, Ile344Asn, in microsomal triglyceride transfer protein abolishes binding to protein disulfide isomerase.微粒体甘油三酯转运蛋白中的一种新型突变Ile344Asn,消除了与蛋白二硫键异构酶的结合。
J Lipid Res. 2025 Jan;66(1):100725. doi: 10.1016/j.jlr.2024.100725. Epub 2024 Dec 12.
2
Structure-function analyses of microsomal triglyceride transfer protein missense mutations in abetalipoproteinemia and hypobetalipoproteinemia subjects.无β脂蛋白血症和低β脂蛋白血症患者微粒体甘油三酯转移蛋白错义突变的结构-功能分析
Biochim Biophys Acta. 2016 Nov;1861(11):1623-1633. doi: 10.1016/j.bbalip.2016.07.015. Epub 2016 Jul 31.
3
Novel Abetalipoproteinemia Missense Mutation Highlights the Importance of the N-Terminal β-Barrel in Microsomal Triglyceride Transfer Protein Function.新型无β脂蛋白血症错义突变凸显了微粒体甘油三酯转移蛋白功能中N端β桶的重要性。
Circ Cardiovasc Genet. 2015 Oct;8(5):677-87. doi: 10.1161/CIRCGENETICS.115.001106. Epub 2015 Jul 29.
4
Loss of both phospholipid and triglyceride transfer activities of microsomal triglyceride transfer protein in abetalipoproteinemia.载脂蛋白缺乏症中微粒体甘油三酯转移蛋白的磷脂和甘油三酯转移活性均丧失。
J Lipid Res. 2013 Jun;54(6):1541-1549. doi: 10.1194/jlr.M031658. Epub 2013 Mar 8.
5
A 30-amino acid truncation of the microsomal triglyceride transfer protein large subunit disrupts its interaction with protein disulfide-isomerase and causes abetalipoproteinemia.微粒体甘油三酯转移蛋白大亚基的30个氨基酸截短会破坏其与蛋白二硫键异构酶的相互作用,并导致无β脂蛋白血症。
J Biol Chem. 1995 Jun 16;270(24):14281-5. doi: 10.1074/jbc.270.24.14281.
6
A novel abetalipoproteinemia genotype. Identification of a missense mutation in the 97-kDa subunit of the microsomal triglyceride transfer protein that prevents complex formation with protein disulfide isomerase.一种新型无β脂蛋白血症基因型。微粒体甘油三酯转移蛋白97 kDa亚基中错义突变的鉴定,该突变阻止其与蛋白二硫键异构酶形成复合物。
J Biol Chem. 1996 Nov 22;271(47):29945-52. doi: 10.1074/jbc.271.47.29945.
7
The molecular basis of abetalipoproteinemia.无β脂蛋白血症的分子基础。
Curr Opin Lipidol. 1994 Apr;5(2):81-6. doi: 10.1097/00041433-199404000-00003.
8
A severe form of abetalipoproteinemia caused by new splicing mutations of microsomal triglyceride transfer protein (MTTP).一种新的微粒体甘油三酯转移蛋白(MTTP)剪接突变引起的严重型β脂蛋白缺乏血症。
Hum Mutat. 2011 Jul;32(7):751-9. doi: 10.1002/humu.21494. Epub 2011 Jun 14.
9
Binding of Selected Ligands to Human Protein Disulfide Isomerase and Microsomal Triglyceride Transfer Protein Complex and the Associated Conformational Changes: A Computational Molecular Modelling Study.选定配体与人蛋白质二硫键异构酶和微粒体甘油三酯转移蛋白复合物的结合及相关构象变化:一项计算分子建模研究
ChemistryOpen. 2025 Apr;14(4):e202400034. doi: 10.1002/open.202400034. Epub 2025 Jan 31.
10
Novel mutations in the microsomal triglyceride transfer protein gene causing abetalipoproteinemia.微粒体甘油三酯转运蛋白基因突变导致无β脂蛋白血症。
J Lipid Res. 2000 Aug;41(8):1199-204.

引用本文的文献

1
Human hepatoma Huh-7 cell culture models deficient in apolipoprotein B secretion.缺乏载脂蛋白B分泌的人肝癌Huh-7细胞培养模型。
J Lipid Res. 2025 Aug;66(8):100867. doi: 10.1016/j.jlr.2025.100867. Epub 2025 Jul 23.

本文引用的文献

1
Abetalipoproteinemia with angioid streaks, choroidal neovascularization, atrophy, and extracellular deposits revealed by multimodal retinal imaging.并用多模态视网膜成像显示的载脂蛋白 B100 缺乏伴脉络膜新生血管、萎缩和细胞外沉积。
Ophthalmic Genet. 2024 Dec;45(6):583-590. doi: 10.1080/13816810.2024.2411290. Epub 2024 Oct 7.
2
Analysis of AlphaMissense data in different protein groups and structural context.分析不同蛋白质组和结构背景下的 AlphaMissense 数据。
Sci Data. 2024 May 14;11(1):495. doi: 10.1038/s41597-024-03327-8.
3
Bulky hydrophobic side chains in the β1-sandwich of microsomal triglyceride transfer protein are critical for the transfer of both triglycerides and phospholipids.
微粒体甘油三酯转移蛋白β1-夹层中的大体积疏水侧链对于甘油三酯和磷脂的转移都是至关重要的。
J Biol Chem. 2024 Mar;300(3):105726. doi: 10.1016/j.jbc.2024.105726. Epub 2024 Feb 5.
4
VLDL Biogenesis and Secretion: It Takes a Village.极低密度脂蛋白的生物合成与分泌:众人拾柴火焰高。
Circ Res. 2024 Jan 19;134(2):226-244. doi: 10.1161/CIRCRESAHA.123.323284. Epub 2024 Jan 18.
5
UCSF ChimeraX: Tools for structure building and analysis.UCSF ChimeraX:结构构建和分析工具。
Protein Sci. 2023 Nov;32(11):e4792. doi: 10.1002/pro.4792.
6
Guidance for the diagnosis and treatment of hypolipidemia disorders.血脂异常疾病的诊断和治疗指南。
J Clin Lipidol. 2022 Nov-Dec;16(6):797-812. doi: 10.1016/j.jacl.2022.08.009. Epub 2022 Sep 29.
7
Generation of hepatoma cell lines deficient in microsomal triglyceride transfer protein.生成微粒体甘油三酯转移蛋白缺陷的肝癌细胞系。
J Lipid Res. 2022 Sep;63(9):100257. doi: 10.1016/j.jlr.2022.100257. Epub 2022 Aug 2.
8
An improved assay to measure the phospholipid transfer activity of microsomal triglyceride transport protein.一种改良的测定微粒体甘油三酯转运蛋白磷脂转移活性的方法。
J Lipid Res. 2021;62:100136. doi: 10.1016/j.jlr.2021.100136. Epub 2021 Oct 18.
9
Normal plasma apoB48 despite the virtual absence of apoB100 in a compound heterozygote with novel mutations in the MTTP gene.尽管载脂蛋白 B100 几乎完全缺失,但复合杂合子中载脂蛋白 B48 仍处于正常水平,该复合杂合子携带有 MTTP 基因的新突变。
J Clin Lipidol. 2021 Jul-Aug;15(4):569-573. doi: 10.1016/j.jacl.2021.04.013. Epub 2021 May 8.
10
Current Diagnosis and Management of Abetalipoproteinemia.β-脂蛋白缺乏血症的现行诊断与治疗。
J Atheroscler Thromb. 2021 Oct 1;28(10):1009-1019. doi: 10.5551/jat.RV17056. Epub 2021 May 16.