Suppr超能文献

黄绿青霉素衍生物的集体全合成及生物活性研究。

Collective total synthesis of chartreusin derivatives and bioactivity investigations.

作者信息

Yi Hong-Zhou, Liang Shu-Min, Li Jing-Jing, Liu Hui, Liao Jin-Xi, Liu De-Yong, Zhang Qing-Ju, Cai Ming-Zhong, Sun Jian-Song

机构信息

National Research Center for Carbohydrate Synthesis, Jiangxi Normal University 99 Ziyang Avenue Nanchang 330022 China

School of Life Science and Health Engineering, Jiangnan University 1800 Lihu Avenue Wuxi 214122 China.

出版信息

Chem Sci. 2024 Dec 2;16(3):1241-1249. doi: 10.1039/d4sc05629a. eCollection 2025 Jan 15.

Abstract

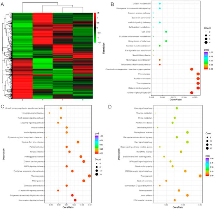
Capitalizing on Hauser annulation and Yu glycosylation, the chemical synthesis of chartreusin-type aromatic polycyclic polyketide glycosides has been investigated, culminating in the successful establishment of chemical approaches toward chartreusin derivatives with intricate chemical structures but promising bioactivities. Based on the chemical synthesis strategy, the first and collective chemical syntheses of chartreusin, D329C, and elsamicins A and B have been accomplished. The chemical strategy was featured by two complementary routes to secure chartarin 10--monosaccharide glycosides, the key intermediates in chartreusin derivative synthesis, as well as the highly stereoselective construction of the difficult glycosidic linkages. Through the synthetic investigations, viable donors and acceptors of 3--methyl-branched sugars were determined for the first time. Moreover, facilitated by the established chemical synthetic strategy, the cytotoxic activities of chartreusin derivatives against human cancer cell lines were assessed and profound antineoplastic effects for chartreusin and elsamicins A and B were recorded. Based on RNA-seq analysis, the underlying working mechanisms against ES-2 cells were investigated, and the appended sugar chain-determined function mechanisms were disclosed.

摘要

利用豪泽环化反应和余氏糖基化反应,对黄绿青霉素型芳香族多环聚酮糖苷的化学合成进行了研究,最终成功建立了合成具有复杂化学结构但具有潜在生物活性的黄绿青霉素衍生物的化学方法。基于该化学合成策略,完成了黄绿青霉素、D329C以及埃沙霉素A和B的首次全合成。该化学策略的特点是通过两条互补路线来制备黄绿青霉素衍生物合成中的关键中间体——查塔林10-单糖糖苷,以及高立体选择性地构建困难的糖苷键。通过合成研究,首次确定了3-甲基支链糖的可行供体和受体。此外,在已建立的化学合成策略的推动下,评估了黄绿青霉素衍生物对人癌细胞系的细胞毒活性,并记录了黄绿青霉素以及埃沙霉素A和B的显著抗肿瘤作用。基于RNA测序分析,研究了其对ES-2细胞的潜在作用机制,并揭示了附加糖链决定的功能机制。

https://cdn.ncbi.nlm.nih.gov/pmc/blobs/5bb4/11734196/cecfb7c0a08e/d4sc05629a-f1.jpg

文献检索

告别复杂PubMed语法,用中文像聊天一样搜索,搜遍4000万医学文献。AI智能推荐,让科研检索更轻松。

立即免费搜索

文件翻译

保留排版,准确专业,支持PDF/Word/PPT等文件格式,支持 12+语言互译。

免费翻译文档

深度研究

AI帮你快速写综述,25分钟生成高质量综述,智能提取关键信息,辅助科研写作。

立即免费体验