Suppr超能文献

泛素化相关差异表达基因在食管鳞状细胞癌中的预后价值:综合分析与未来方向

Prognostic value of ubiquitination-related differentially expressed genes in esophageal squamous cell carcinoma: a comprehensive analysis and future directions.

作者信息

Chen Juhui, Zhang Yiping, Lin Zhongmei, Peng Ying, Madan Ankit, Cai Siqian, Lin Zhizhong, Shen Yongshi, Chen Yuanmei, Xu Yuanji, Wu Junxin

机构信息

Department of Radiation Oncology, Clinical Oncology School of Fujian Medical University, Fujian Cancer Hospital, Fuzhou, China.

Department of Radiation Oncology, Fudan University Shanghai Cancer Center Xiamen Hospital, Xiamen, China.

出版信息

J Thorac Dis. 2024 Nov 30;16(11):7866-7884. doi: 10.21037/jtd-24-1863. Epub 2024 Nov 29.

Abstract

BACKGROUND

Esophageal squamous cell carcinoma (ESCC) represents a considerable health challenge, primarily due to its poor prognosis and the limited availability of effective therapeutic interventions. Ubiquitination, a vital post-translational modification, is integral to cellular regulation; nonetheless, its role in ESCC has not been thoroughly explored. This study aims to identify ubiquitination-related differentially expressed genes (URDEGs) that possess prognostic significance in the context of ESCC.

METHODS

We conducted a comprehensive analysis using The Cancer Genome Atlas ESCC (TCGA-ESCC) dataset, GSE20347, and an in-house ESCC dataset to identify URDEGs. The limma R package was used to determine the intersection of ubiquitination-related genes (URGs) with common differentially expressed genes (Co-DEGs) for differential expression analysis. To evaluate prognostic value, Kaplan-Meier survival analysis was conducted, while functional enrichment was examined using Gene Ontology (GO) and Kyoto Encyclopedia of Genes and Genomes (KEGG) analyses. Validation was performed using real-time quantitative polymerase chain reaction.

RESULTS

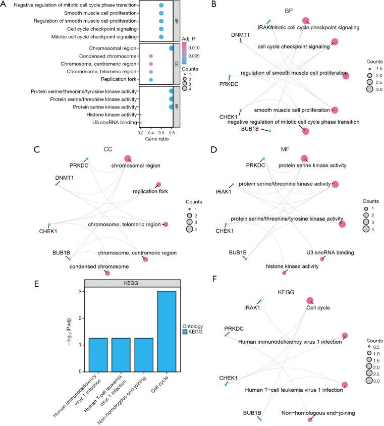
Eighty-five URDEGs were identified, with five key genes (, and ) showing significant prognostic value. Analysis revealed that these genes play key roles in essential processes such as the cell cycle and immune response, and their varied expression in ESCC tissues supports their use as targets for therapy.

CONCLUSIONS

The results of our study highlight the prognostic significance of URDEGs in ESCC, suggesting that they may serve as useful biomarkers and therapeutic targets. Future research should focus on clinical validation and the development of targeted therapies to improve the outcomes of patients with ESCC.

摘要

背景

食管鳞状细胞癌(ESCC)是一项重大的健康挑战,主要原因是其预后较差且有效的治疗干预措施有限。泛素化是一种重要的翻译后修饰,对细胞调节至关重要;然而,其在ESCC中的作用尚未得到充分探索。本研究旨在鉴定在ESCC背景下具有预后意义的泛素化相关差异表达基因(URDEGs)。

方法

我们使用癌症基因组图谱ESCC(TCGA-ESCC)数据集、GSE20347和一个内部ESCC数据集进行了全面分析,以鉴定URDEGs。使用limma R包确定泛素化相关基因(URGs)与常见差异表达基因(Co-DEGs)的交集进行差异表达分析。为评估预后价值,进行了Kaplan-Meier生存分析,同时使用基因本体(GO)和京都基因与基因组百科全书(KEGG)分析检查功能富集情况。使用实时定量聚合酶链反应进行验证。

结果

鉴定出85个URDEGs,其中5个关键基因(……此处原文关键基因缺失具体信息)显示出显著的预后价值。分析表明,这些基因在细胞周期和免疫反应等基本过程中起关键作用,它们在ESCC组织中的不同表达支持将其用作治疗靶点。

结论

我们的研究结果突出了URDEGs在ESCC中的预后意义,表明它们可能作为有用的生物标志物和治疗靶点。未来的研究应侧重于临床验证和靶向治疗的开发,以改善ESCC患者的治疗效果。

https://cdn.ncbi.nlm.nih.gov/pmc/blobs/c38e/11635202/11f10b6f4340/jtd-16-11-7866-f1.jpg

文献检索

告别复杂PubMed语法,用中文像聊天一样搜索,搜遍4000万医学文献。AI智能推荐,让科研检索更轻松。

立即免费搜索

文件翻译

保留排版,准确专业,支持PDF/Word/PPT等文件格式,支持 12+语言互译。

免费翻译文档

深度研究

AI帮你快速写综述,25分钟生成高质量综述,智能提取关键信息,辅助科研写作。

立即免费体验