• 文献检索
  • 文档翻译
  • 深度研究
  • 学术资讯
  • Suppr Zotero 插件Zotero 插件
  • 邀请有礼
  • 套餐&价格
  • 历史记录
应用&插件
Suppr Zotero 插件Zotero 插件浏览器插件Mac 客户端Windows 客户端微信小程序
定价
高级版会员购买积分包购买API积分包
服务
文献检索文档翻译深度研究API 文档MCP 服务
关于我们
关于 Suppr公司介绍联系我们用户协议隐私条款
关注我们

Suppr 超能文献

核心技术专利:CN118964589B侵权必究
粤ICP备2023148730 号-1Suppr @ 2026

文献检索

告别复杂PubMed语法,用中文像聊天一样搜索,搜遍4000万医学文献。AI智能推荐,让科研检索更轻松。

立即免费搜索

文件翻译

保留排版,准确专业,支持PDF/Word/PPT等文件格式,支持 12+语言互译。

免费翻译文档

深度研究

AI帮你快速写综述,25分钟生成高质量综述,智能提取关键信息,辅助科研写作。

立即免费体验

Sprouty2调控胶质母细胞瘤细胞中纤维母细胞生长因子受体1的内吞作用和降解

Sprouty2 Regulates Endocytosis and Degradation of Fibroblast Growth Factor Receptor 1 in Glioblastoma Cells.

作者信息

Hausott Barbara, Pircher Lena, Kind Michaela, Park Jong-Whi, Claus Peter, Obexer Petra, Klimaschewski Lars

机构信息

Institute of Neuroanatomy, Medical University of Innsbruck, 6020 Innsbruck, Austria.

Institute of Functional and Applied Anatomy, Hannover Medical School, 30625 Hannover, Germany.

出版信息

Cells. 2024 Nov 28;13(23):1967. doi: 10.3390/cells13231967.

DOI:10.3390/cells13231967
PMID:39682716
原文链接:https://pmc.ncbi.nlm.nih.gov/articles/PMC11639775/
Abstract

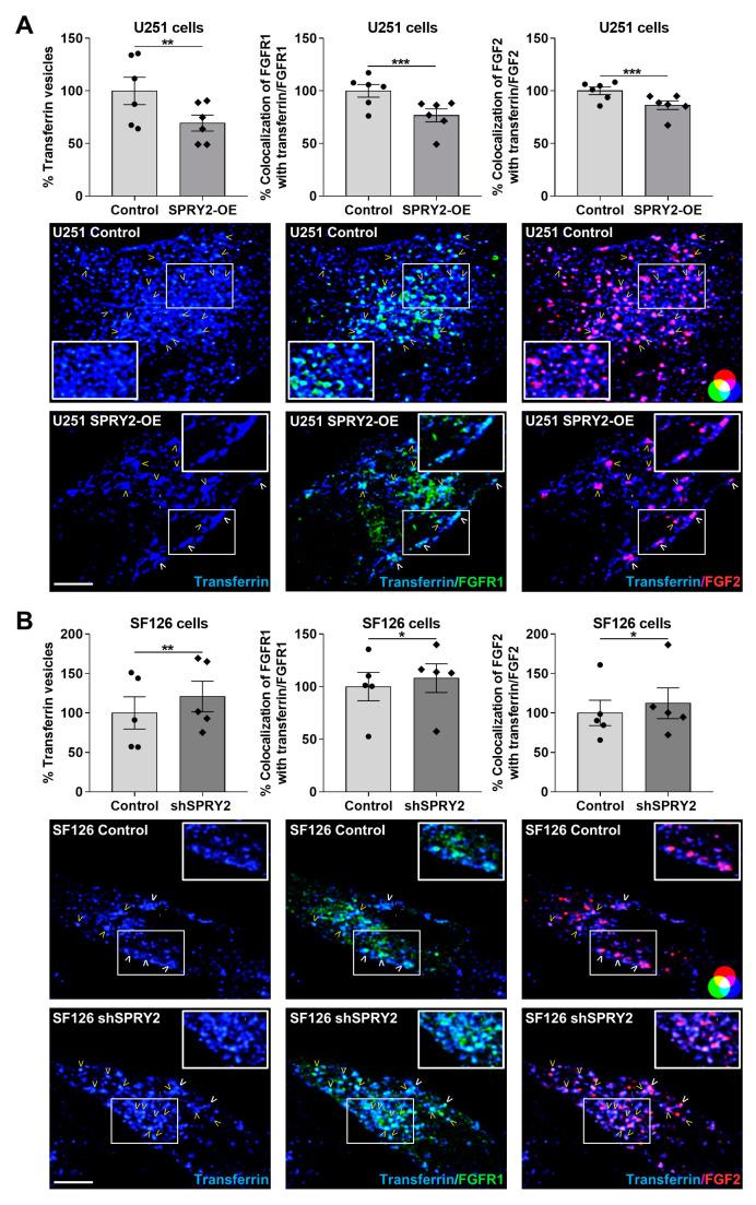
The Sprouty (SPRY) proteins are evolutionary conserved modulators of receptor tyrosine kinase (RTK) signaling. SPRY2 inhibits fibroblast growth factor (FGF) signaling, whereas it enhances epidermal growth factor (EGF) signaling through inhibition of EGF receptor (EGFR) endocytosis, ubiquitination, and degradation. In this study, we analyzed the effects of SPRY2 on endocytosis and degradation of FGF receptor 1 (FGFR1) using two human glioblastoma (GBM) cell lines with different endogenous SPRY2 levels. SPRY2 overexpression (SPRY2-OE) inhibited clathrin- and caveolae-mediated endocytosis of FGFR1, reduced the number of caveolin-1 vesicles and the uptake of transferrin. Furthermore, FGFR1 protein was decreased by SPRY2-OE, whereas EGFR protein was increased. SPRY2-OE enhanced FGFR1 degradation by increased c-casitas b-lineage lymphoma (c-CBL)-mediated ubiquitination, but it diminished binding of phospholipase Cγ1 (PLCγ1) to FGFR1. Consequently, SPRY2-OE inhibited FGF2-induced activation of PLCγ1, whereas it enhanced EGF-induced PLCγ1 activation. Despite the reduction of FGFR1 protein and the inhibition of FGF signaling, SPRY2-OE increased cell viability, and knockdown of SPRY2 enhanced the sensitivity to cisplatin. These results demonstrate that the inhibitory effect of SPRY2-OE on FGF signaling is at least in part due to the reduction in FGFR1 levels and the decreased binding of PLCγ1 to the receptor.

摘要

Sprouty(SPRY)蛋白是受体酪氨酸激酶(RTK)信号传导的进化保守调节因子。SPRY2抑制成纤维细胞生长因子(FGF)信号传导,而通过抑制表皮生长因子(EGF)受体(EGFR)的内吞作用、泛素化和降解来增强EGF信号传导。在本研究中,我们使用两种内源性SPRY2水平不同的人胶质母细胞瘤(GBM)细胞系,分析了SPRY2对FGF受体1(FGFR1)内吞作用和降解的影响。SPRY2过表达(SPRY2-OE)抑制了网格蛋白和小窝介导的FGFR1内吞作用,减少了小窝蛋白-1囊泡的数量和转铁蛋白的摄取。此外,SPRY2-OE使FGFR1蛋白减少,而EGFR蛋白增加。SPRY2-OE通过增加c-casitas b系淋巴瘤(c-CBL)介导的泛素化增强了FGFR1的降解,但减少了磷脂酶Cγ1(PLCγ1)与FGFR1的结合。因此,SPRY2-OE抑制了FGF2诱导的PLCγ1激活,而增强了EGF诱导的PLCγ1激活。尽管FGFR1蛋白减少且FGF信号传导受到抑制,但SPRY2-OE增加了细胞活力,而敲低SPRY2增强了对顺铂的敏感性。这些结果表明,SPRY2-OE对FGF信号传导的抑制作用至少部分归因于FGFR1水平的降低以及PLCγ1与受体结合的减少。

https://cdn.ncbi.nlm.nih.gov/pmc/blobs/668c/11639775/b0fab464dd7d/cells-13-01967-g012.jpg
https://cdn.ncbi.nlm.nih.gov/pmc/blobs/668c/11639775/5f753e98cb48/cells-13-01967-g001.jpg
https://cdn.ncbi.nlm.nih.gov/pmc/blobs/668c/11639775/6fdd78bdd7de/cells-13-01967-g002.jpg
https://cdn.ncbi.nlm.nih.gov/pmc/blobs/668c/11639775/90e86c84e1b3/cells-13-01967-g003.jpg
https://cdn.ncbi.nlm.nih.gov/pmc/blobs/668c/11639775/a07fc8b7e7b4/cells-13-01967-g004.jpg
https://cdn.ncbi.nlm.nih.gov/pmc/blobs/668c/11639775/27c88c0fb514/cells-13-01967-g005.jpg
https://cdn.ncbi.nlm.nih.gov/pmc/blobs/668c/11639775/b2bca0d19a7b/cells-13-01967-g006.jpg
https://cdn.ncbi.nlm.nih.gov/pmc/blobs/668c/11639775/076871691273/cells-13-01967-g007.jpg
https://cdn.ncbi.nlm.nih.gov/pmc/blobs/668c/11639775/6bf265c55ae9/cells-13-01967-g008.jpg
https://cdn.ncbi.nlm.nih.gov/pmc/blobs/668c/11639775/c25606a534a2/cells-13-01967-g009.jpg
https://cdn.ncbi.nlm.nih.gov/pmc/blobs/668c/11639775/6148368bd1a1/cells-13-01967-g010.jpg
https://cdn.ncbi.nlm.nih.gov/pmc/blobs/668c/11639775/c13e612dd54c/cells-13-01967-g011.jpg
https://cdn.ncbi.nlm.nih.gov/pmc/blobs/668c/11639775/b0fab464dd7d/cells-13-01967-g012.jpg
https://cdn.ncbi.nlm.nih.gov/pmc/blobs/668c/11639775/5f753e98cb48/cells-13-01967-g001.jpg
https://cdn.ncbi.nlm.nih.gov/pmc/blobs/668c/11639775/6fdd78bdd7de/cells-13-01967-g002.jpg
https://cdn.ncbi.nlm.nih.gov/pmc/blobs/668c/11639775/90e86c84e1b3/cells-13-01967-g003.jpg
https://cdn.ncbi.nlm.nih.gov/pmc/blobs/668c/11639775/a07fc8b7e7b4/cells-13-01967-g004.jpg
https://cdn.ncbi.nlm.nih.gov/pmc/blobs/668c/11639775/27c88c0fb514/cells-13-01967-g005.jpg
https://cdn.ncbi.nlm.nih.gov/pmc/blobs/668c/11639775/b2bca0d19a7b/cells-13-01967-g006.jpg
https://cdn.ncbi.nlm.nih.gov/pmc/blobs/668c/11639775/076871691273/cells-13-01967-g007.jpg
https://cdn.ncbi.nlm.nih.gov/pmc/blobs/668c/11639775/6bf265c55ae9/cells-13-01967-g008.jpg
https://cdn.ncbi.nlm.nih.gov/pmc/blobs/668c/11639775/c25606a534a2/cells-13-01967-g009.jpg
https://cdn.ncbi.nlm.nih.gov/pmc/blobs/668c/11639775/6148368bd1a1/cells-13-01967-g010.jpg
https://cdn.ncbi.nlm.nih.gov/pmc/blobs/668c/11639775/c13e612dd54c/cells-13-01967-g011.jpg
https://cdn.ncbi.nlm.nih.gov/pmc/blobs/668c/11639775/b0fab464dd7d/cells-13-01967-g012.jpg

相似文献

1
Sprouty2 Regulates Endocytosis and Degradation of Fibroblast Growth Factor Receptor 1 in Glioblastoma Cells.Sprouty2调控胶质母细胞瘤细胞中纤维母细胞生长因子受体1的内吞作用和降解
Cells. 2024 Nov 28;13(23):1967. doi: 10.3390/cells13231967.
2
Intersectin 1 enhances Cbl ubiquitylation of epidermal growth factor receptor through regulation of Sprouty2-Cbl interaction.衔接蛋白 1 通过调控芽生蛋白 2-Cbl 相互作用增强表皮生长因子受体的 Cbl 泛素化。
Mol Cell Biol. 2012 Feb;32(4):817-25. doi: 10.1128/MCB.05647-11. Epub 2011 Dec 12.
3
Tesk1 interacts with Spry2 to abrogate its inhibition of ERK phosphorylation downstream of receptor tyrosine kinase signaling.Tesk1与Spry2相互作用,以消除其对受体酪氨酸激酶信号下游ERK磷酸化的抑制作用。
J Biol Chem. 2008 Jan 18;283(3):1679-1691. doi: 10.1074/jbc.M705457200. Epub 2007 Nov 1.
4
Differential parsing of EGFR endocytic flux among parallel internalization pathways in lung cancer cells with EGFR-activating mutations.具有 EGFR 激活突变的肺癌细胞中平行内化途径中 EGFR 内吞通量的差异分析。
Integr Biol (Camb). 2014 Mar;6(3):312-23. doi: 10.1039/c3ib40176f. Epub 2014 Jan 21.
5
Receptor tyrosine kinase ubiquitylation involves the dynamic regulation of Cbl-Spry2 by intersectin 1 and the Shp2 tyrosine phosphatase.受体酪氨酸激酶泛素化涉及衔接蛋白 1 和 Shp2 酪氨酸磷酸酶对 Cbl-Spry2 的动态调节。
Mol Cell Biol. 2014 Jan;34(2):271-9. doi: 10.1128/MCB.00850-13. Epub 2013 Nov 11.
6
Direct binding of PP2A to Sprouty2 and phosphorylation changes are a prerequisite for ERK inhibition downstream of fibroblast growth factor receptor stimulation.PP2A与Sprouty2的直接结合及磷酸化变化是成纤维细胞生长因子受体刺激下游ERK抑制的先决条件。
J Biol Chem. 2007 Mar 23;282(12):9117-26. doi: 10.1074/jbc.M607563200. Epub 2007 Jan 25.
7
Regulation of EGFR trafficking and cell signaling by Sprouty2 and MIG6 in lung cancer cells.Sprouty2 和 MIG6 调控肺癌细胞中 EGFR 的转运和细胞信号转导。
J Cell Sci. 2013 Oct 1;126(Pt 19):4339-48. doi: 10.1242/jcs.123208. Epub 2013 Jul 18.
8
Sprouty2 enhances the tumorigenic potential of glioblastoma cells. sprouty2 增强胶质母细胞瘤细胞的致瘤潜能。
Neuro Oncol. 2018 Jul 5;20(8):1044-1054. doi: 10.1093/neuonc/noy028.
9
Evidence that sprouty 2 is necessary for sarcoma formation by H-Ras oncogene-transformed human fibroblasts.有证据表明,Sprouty 2对于H-Ras癌基因转化的人成纤维细胞形成肉瘤是必需的。
J Biol Chem. 2008 Jan 25;283(4):2002-9. doi: 10.1074/jbc.M709046200. Epub 2007 Nov 28.
10
Flotillin-2 regulates epidermal growth factor receptor activation, degradation by Cbl-mediated ubiquitination, and cancer growth. flotillin-2 通过 Cbl 介导的泛素化调节表皮生长因子受体的激活、降解和癌症生长。
J Biol Chem. 2023 Jan;299(1):102766. doi: 10.1016/j.jbc.2022.102766. Epub 2022 Dec 5.

引用本文的文献

1
The Lysine at Position 177 Is Essential to Limit the Inhibitory Capacities of Sprouty4 Protein in Normal and Cancer-Derived Cells.177位的赖氨酸对于限制Sprouty4蛋白在正常细胞和癌细胞中的抑制能力至关重要。
Int J Mol Sci. 2025 Jul 30;26(15):7353. doi: 10.3390/ijms26157353.
2
Caveolae: Metabolic Platforms at the Crossroads of Health and Disease.小窝:健康与疾病十字路口的代谢平台
Int J Mol Sci. 2025 Mar 24;26(7):2918. doi: 10.3390/ijms26072918.

本文引用的文献

1
Loss of SPRY2 contributes to cancer-associated fibroblasts activation and promotes breast cancer development.SPRY2 的缺失导致癌相关成纤维细胞的激活,并促进乳腺癌的发展。
Breast Cancer Res. 2023 Jul 28;25(1):90. doi: 10.1186/s13058-023-01683-8.
2
Delineating the glioblastoma stemness by genes involved in cytoskeletal rearrangements and metabolic alterations.通过参与细胞骨架重排和代谢改变的基因来描绘胶质母细胞瘤的干性。
World J Stem Cells. 2023 May 26;15(5):302-322. doi: 10.4252/wjsc.v15.i5.302.
3
Characterization and comparison of human glioblastoma models.
人胶质母细胞瘤模型的特征描述与比较。
BMC Cancer. 2022 Aug 3;22(1):844. doi: 10.1186/s12885-022-09910-9.
4
Sprouty 1 is associated with stemness and cancer progression in glioblastoma.Sprouty 1与胶质母细胞瘤的干性和癌症进展相关。
IBRO Neurosci Rep. 2022 Jul 21;13:120-126. doi: 10.1016/j.ibneur.2022.07.003. eCollection 2022 Dec.
5
Receptor tyrosine kinases and cancer: oncogenic mechanisms and therapeutic approaches.受体酪氨酸激酶与癌症:致癌机制与治疗方法
Oncogene. 2021 Jun;40(24):4079-4093. doi: 10.1038/s41388-021-01841-2. Epub 2021 Jun 2.
6
Negative Regulation of FGFR (Fibroblast Growth Factor Receptor) Signaling.成纤维细胞生长因子受体(Fibroblast Growth Factor Receptor,FGFR)信号的负调控。
Cells. 2021 May 28;10(6):1342. doi: 10.3390/cells10061342.
7
FGF2: a novel druggable target for glioblastoma?成纤维细胞生长因子 2:胶质母细胞瘤的一个新的可药物治疗靶点?
Expert Opin Ther Targets. 2020 Apr;24(4):311-318. doi: 10.1080/14728222.2020.1736558. Epub 2020 Mar 16.
8
LY6K promotes glioblastoma tumorigenicity via CAV-1-mediated ERK1/2 signaling enhancement.LY6K 通过 CAV-1 介导的 ERK1/2 信号增强促进胶质母细胞瘤的致瘤性。
Neuro Oncol. 2020 Sep 29;22(9):1315-1326. doi: 10.1093/neuonc/noaa032.
9
ADAMDEC1 Maintains a Growth Factor Signaling Loop in Cancer Stem Cells.ADAMDEC1 在肿瘤干细胞中维持生长因子信号通路。
Cancer Discov. 2019 Nov;9(11):1574-1589. doi: 10.1158/2159-8290.CD-18-1308. Epub 2019 Aug 21.
10
Fibroblast Growth Factor Receptor Functions in Glioblastoma.成纤维细胞生长因子受体在神经胶质瘤中的作用。
Cells. 2019 Jul 13;8(7):715. doi: 10.3390/cells8070715.