• 文献检索
  • 文档翻译
  • 深度研究
  • 学术资讯
  • Suppr Zotero 插件Zotero 插件
  • 邀请有礼
  • 套餐&价格
  • 历史记录
应用&插件
Suppr Zotero 插件Zotero 插件浏览器插件Mac 客户端Windows 客户端微信小程序
定价
高级版会员购买积分包购买API积分包
服务
文献检索文档翻译深度研究API 文档MCP 服务
关于我们
关于 Suppr公司介绍联系我们用户协议隐私条款
关注我们

Suppr 超能文献

核心技术专利:CN118964589B侵权必究
粤ICP备2023148730 号-1Suppr @ 2026

文献检索

告别复杂PubMed语法,用中文像聊天一样搜索,搜遍4000万医学文献。AI智能推荐,让科研检索更轻松。

立即免费搜索

文件翻译

保留排版,准确专业,支持PDF/Word/PPT等文件格式,支持 12+语言互译。

免费翻译文档

深度研究

AI帮你快速写综述,25分钟生成高质量综述,智能提取关键信息,辅助科研写作。

立即免费体验

SPRY2 的缺失导致癌相关成纤维细胞的激活,并促进乳腺癌的发展。

Loss of SPRY2 contributes to cancer-associated fibroblasts activation and promotes breast cancer development.

机构信息

Department of Breast Surgery, Renji Hospital, School of Medicine, Shanghai Jiao Tong University, Shanghai, People's Republic of China.

Department of Pathology, The International Peace Maternity and Child Health Hospital of China Welfare Institution, School of Medicine, Shanghai Jiao Tong University, 910 Hengshan Road, Shanghai, 200030, People's Republic of China.

出版信息

Breast Cancer Res. 2023 Jul 28;25(1):90. doi: 10.1186/s13058-023-01683-8.

DOI:10.1186/s13058-023-01683-8
PMID:37507768
原文链接:https://pmc.ncbi.nlm.nih.gov/articles/PMC10375677/
Abstract

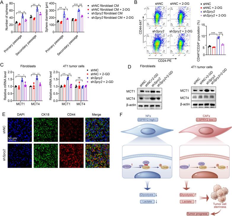
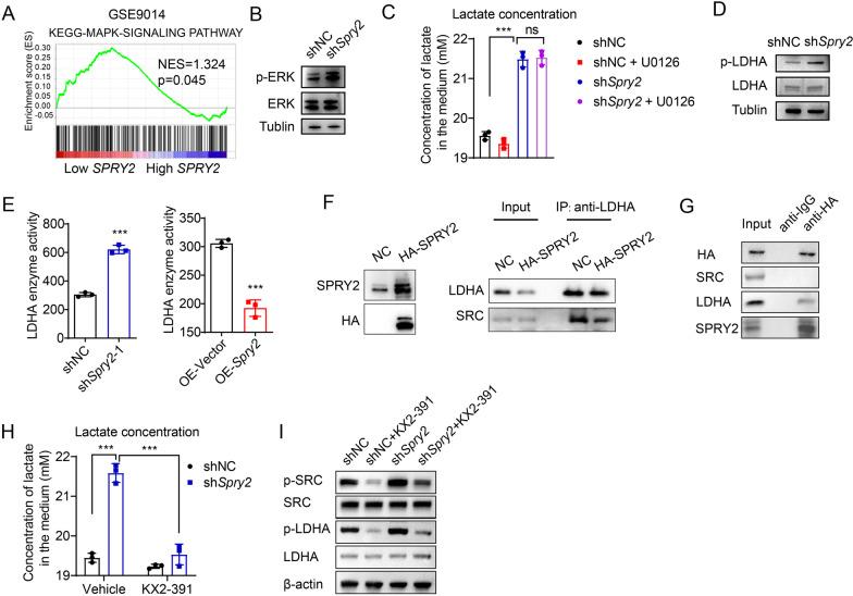
The communication between tumor cells and tumor microenvironment plays a critical role in cancer development. Cancer-associated fibroblasts (CAFs) are the major components of the tumor microenvironment and take part in breast cancer formation and progression. Here, by comparing the gene expression patterns in CAFs and normal fibroblasts, we found SPRY2 expression was significantly decreased in CAFs and decreased SPRY2 expression was correlated with worse prognosis in breast cancer patients. SPRY2 knockdown in fibroblasts promoted tumor growth and distant metastasis of breast cancer in mice. Loss of stromal SPRY2 expression promoted CAF activation dependent on glycolytic metabolism. Mechanically, SPRY2 suppressed Y10 phosphorylation of LDHA and LDHA activity by interfering with the interaction between LDHA and SRC. Functionally, SPRY2 knockdown in fibroblasts enhanced the stemness of tumor cell dependent on glycolysis in fibroblasts. Collectively, this work identified SPRY2 as a negative regulator of CAF activation, and SPRY2 in CAFs may potentially be therapeutically targeted in breast cancer treatment.

摘要

肿瘤细胞与肿瘤微环境之间的通讯在癌症发展中起着关键作用。癌症相关成纤维细胞(CAFs)是肿瘤微环境的主要组成部分,并参与乳腺癌的形成和发展。在这里,通过比较 CAFs 和正常成纤维细胞中的基因表达模式,我们发现 CAFs 中的 SPRY2 表达显著降低,且 SPRY2 表达降低与乳腺癌患者的预后不良相关。成纤维细胞中的 SPRY2 敲低促进了乳腺癌在小鼠中的肿瘤生长和远处转移。基质 SPRY2 的缺失促进了 CAF 的激活,依赖于糖酵解代谢。在机制上,SPRY2 通过干扰 LDHA 和 SRC 之间的相互作用抑制了 LDHA 的 Y10 磷酸化和 LDHA 活性。在功能上,成纤维细胞中的 SPRY2 敲低增强了依赖于成纤维细胞糖酵解的肿瘤细胞的干性。总的来说,这项工作确定了 SPRY2 是 CAF 激活的负调节剂,CAFs 中的 SPRY2 可能成为乳腺癌治疗中潜在的治疗靶点。

https://cdn.ncbi.nlm.nih.gov/pmc/blobs/cf35/10375677/9251278d9c27/13058_2023_1683_Fig7_HTML.jpg
https://cdn.ncbi.nlm.nih.gov/pmc/blobs/cf35/10375677/67b6318deb31/13058_2023_1683_Fig1_HTML.jpg
https://cdn.ncbi.nlm.nih.gov/pmc/blobs/cf35/10375677/7c9c9ca3050e/13058_2023_1683_Fig2_HTML.jpg
https://cdn.ncbi.nlm.nih.gov/pmc/blobs/cf35/10375677/36eabed53c30/13058_2023_1683_Fig3_HTML.jpg
https://cdn.ncbi.nlm.nih.gov/pmc/blobs/cf35/10375677/6a9eba65e79c/13058_2023_1683_Fig4_HTML.jpg
https://cdn.ncbi.nlm.nih.gov/pmc/blobs/cf35/10375677/aef0220e5c8f/13058_2023_1683_Fig5_HTML.jpg
https://cdn.ncbi.nlm.nih.gov/pmc/blobs/cf35/10375677/2e250e3fadaa/13058_2023_1683_Fig6_HTML.jpg
https://cdn.ncbi.nlm.nih.gov/pmc/blobs/cf35/10375677/9251278d9c27/13058_2023_1683_Fig7_HTML.jpg
https://cdn.ncbi.nlm.nih.gov/pmc/blobs/cf35/10375677/67b6318deb31/13058_2023_1683_Fig1_HTML.jpg
https://cdn.ncbi.nlm.nih.gov/pmc/blobs/cf35/10375677/7c9c9ca3050e/13058_2023_1683_Fig2_HTML.jpg
https://cdn.ncbi.nlm.nih.gov/pmc/blobs/cf35/10375677/36eabed53c30/13058_2023_1683_Fig3_HTML.jpg
https://cdn.ncbi.nlm.nih.gov/pmc/blobs/cf35/10375677/6a9eba65e79c/13058_2023_1683_Fig4_HTML.jpg
https://cdn.ncbi.nlm.nih.gov/pmc/blobs/cf35/10375677/aef0220e5c8f/13058_2023_1683_Fig5_HTML.jpg
https://cdn.ncbi.nlm.nih.gov/pmc/blobs/cf35/10375677/2e250e3fadaa/13058_2023_1683_Fig6_HTML.jpg
https://cdn.ncbi.nlm.nih.gov/pmc/blobs/cf35/10375677/9251278d9c27/13058_2023_1683_Fig7_HTML.jpg

相似文献

1
Loss of SPRY2 contributes to cancer-associated fibroblasts activation and promotes breast cancer development.SPRY2 的缺失导致癌相关成纤维细胞的激活,并促进乳腺癌的发展。
Breast Cancer Res. 2023 Jul 28;25(1):90. doi: 10.1186/s13058-023-01683-8.
2
Exosomal miR-500a-5p derived from cancer-associated fibroblasts promotes breast cancer cell proliferation and metastasis through targeting USP28.源自癌症相关成纤维细胞的外泌体miR-500a-5p通过靶向USP28促进乳腺癌细胞增殖和转移。
Theranostics. 2021 Feb 6;11(8):3932-3947. doi: 10.7150/thno.53412. eCollection 2021.
3
Cancer associated fibroblasts sculpt tumour microenvironment by recruiting monocytes and inducing immunosuppressive PD-1 TAMs.癌症相关成纤维细胞通过招募单核细胞和诱导免疫抑制 PD-1 TAMs 来塑造肿瘤微环境。
Sci Rep. 2019 Feb 28;9(1):3172. doi: 10.1038/s41598-019-39553-z.
4
Fibroblast growth factor-2, derived from cancer-associated fibroblasts, stimulates growth and progression of human breast cancer cells via FGFR1 signaling.成纤维细胞生长因子-2 来源于癌相关成纤维细胞,通过 FGFR1 信号通路刺激人乳腺癌细胞的生长和进展。
Mol Carcinog. 2020 Sep;59(9):1028-1040. doi: 10.1002/mc.23233. Epub 2020 Jun 18.
5
ZNF32 prevents the activation of cancer-associated fibroblasts through negative regulation of TGFB1 transcription in breast cancer.ZNF32 通过负向调控 TGFB1 转录抑制乳腺癌相关成纤维细胞的激活。
FASEB J. 2023 Apr;37(4):e22837. doi: 10.1096/fj.202201801R.
6
Metabolic reprogramming of cancer-associated fibroblasts by TGF-β drives tumor growth: connecting TGF-β signaling with "Warburg-like" cancer metabolism and L-lactate production.转化生长因子-β(TGF-β)重塑肿瘤相关成纤维细胞的代谢以促进肿瘤生长:将 TGF-β 信号与“Warburg-like”肿瘤代谢和 L-乳酸生成联系起来。
Cell Cycle. 2012 Aug 15;11(16):3019-35. doi: 10.4161/cc.21384. Epub 2012 Aug 9.
7
Progesterone Receptor Signaling Promotes Cancer Associated Fibroblast Mediated Tumorigenicity in ER+ Breast Cancer.孕激素受体信号促进 ER+乳腺癌中癌症相关成纤维细胞介导的肿瘤发生。
Endocrinology. 2024 Jul 26;165(9). doi: 10.1210/endocr/bqae092.
8
Oroxylin A suppresses ACTN1 expression to inactivate cancer-associated fibroblasts and restrain breast cancer metastasis.山奈酚 A 通过抑制 ACTN1 的表达来抑制癌相关成纤维细胞并抑制乳腺癌转移。
Pharmacol Res. 2020 Sep;159:104981. doi: 10.1016/j.phrs.2020.104981. Epub 2020 May 31.
9
Oxidized ATM-mediated glycolysis enhancement in breast cancer-associated fibroblasts contributes to tumor invasion through lactate as metabolic coupling.氧化型 ATM 介导的乳腺癌相关成纤维细胞糖酵解增强通过代谢偶联促进乳酸盐促进肿瘤侵袭。
EBioMedicine. 2019 Mar;41:370-383. doi: 10.1016/j.ebiom.2019.02.025. Epub 2019 Feb 22.
10
Cancer-associated fibroblast-derived Gremlin 1 promotes breast cancer progression.癌相关成纤维细胞衍生的 Gremlin 1 促进乳腺癌进展。
Breast Cancer Res. 2019 Sep 18;21(1):109. doi: 10.1186/s13058-019-1194-0.

引用本文的文献

1
Heterogeneity of the liver cancer tumor microenvironment: mitochondrial metabolism and causal inference through Mendelian randomization.肝癌肿瘤微环境的异质性:线粒体代谢与孟德尔随机化因果推断
Discov Oncol. 2025 Jul 29;16(1):1436. doi: 10.1007/s12672-025-02535-x.
2
Assessing the Causal Effect of Circulating Protein-To-Protein Ratio on the Risk of Morbidity of Hepatocellular Carcinoma.评估循环蛋白与蛋白比值对肝细胞癌发病风险的因果效应。
Cancer Med. 2025 Jan;14(1):e70570. doi: 10.1002/cam4.70570.
3
Sprouty2 Regulates Endocytosis and Degradation of Fibroblast Growth Factor Receptor 1 in Glioblastoma Cells.

本文引用的文献

1
Mutual regulation of lactate dehydrogenase and redox robustness.乳酸脱氢酶与氧化还原稳健性的相互调节
Front Physiol. 2022 Nov 4;13:1038421. doi: 10.3389/fphys.2022.1038421. eCollection 2022.
2
A dominant negative mutation uncovers cooperative control of caudal Wolffian duct development by Sprouty genes.一个显性负突变揭示了 Sprouty 基因对尾状 Wolffian 管发育的协同控制。
Cell Mol Life Sci. 2022 Sep 13;79(10):514. doi: 10.1007/s00018-022-04546-1.
3
Lactate increases stemness of CD8 + T cells to augment anti-tumor immunity.
Sprouty2调控胶质母细胞瘤细胞中纤维母细胞生长因子受体1的内吞作用和降解
Cells. 2024 Nov 28;13(23):1967. doi: 10.3390/cells13231967.
4
PPIC-labeled CAFs: Key players in neoadjuvant chemotherapy resistance for gastric cancer.PPIC标记的癌相关成纤维细胞:胃癌新辅助化疗耐药的关键因素
Transl Oncol. 2024 Oct;48:102080. doi: 10.1016/j.tranon.2024.102080. Epub 2024 Aug 7.
乳酸增加 CD8+T 细胞的干性以增强抗肿瘤免疫。
Nat Commun. 2022 Sep 6;13(1):4981. doi: 10.1038/s41467-022-32521-8.
4
Sprouty 1 is associated with stemness and cancer progression in glioblastoma.Sprouty 1与胶质母细胞瘤的干性和癌症进展相关。
IBRO Neurosci Rep. 2022 Jul 21;13:120-126. doi: 10.1016/j.ibneur.2022.07.003. eCollection 2022 Dec.
5
Lactate inhibits osteogenic differentiation of human periodontal ligament stem cells via autophagy through the MCT1-mTOR signaling pathway.乳酸通过 MCT1-mTOR 信号通路通过自噬抑制人牙周膜干细胞的成骨分化。
Bone. 2022 Sep;162:116444. doi: 10.1016/j.bone.2022.116444. Epub 2022 May 16.
6
Hematopoietic stem cell metabolism and stemness.造血干细胞代谢与干性
Blood Sci. 2019 Sep 17;1(1):12-18. doi: 10.1097/BS9.0000000000000012. eCollection 2019 Aug.
7
Lactate Activates Germline and Cleavage Embryo Genes in Mouse Embryonic Stem Cells.乳酸激活小鼠胚胎干细胞中的生殖系和卵裂胚胎基因。
Cells. 2022 Feb 4;11(3):548. doi: 10.3390/cells11030548.
8
Cancer-associated fibroblast-derived gene signatures determine prognosis in colon cancer patients.癌症相关成纤维细胞衍生的基因特征决定结肠癌患者的预后。
Mol Cancer. 2021 Apr 29;20(1):73. doi: 10.1186/s12943-021-01367-x.
9
Cancer-Associated Fibroblast-Mediated Cellular Crosstalk Supports Hepatocellular Carcinoma Progression.癌症相关成纤维细胞介导的细胞间串扰促进肝细胞癌进展。
Hepatology. 2021 May;73(5):1717-1735. doi: 10.1002/hep.31792.
10
Molecular Features of Cancer-associated Fibroblast Subtypes and their Implication on Cancer Pathogenesis, Prognosis, and Immunotherapy Resistance.癌症相关成纤维细胞亚型的分子特征及其对癌症发病机制、预后和免疫治疗耐药性的影响。
Clin Cancer Res. 2021 May 1;27(9):2636-2647. doi: 10.1158/1078-0432.CCR-20-4226. Epub 2021 Feb 23.