• 文献检索
  • 文档翻译
  • 深度研究
  • 学术资讯
  • Suppr Zotero 插件Zotero 插件
  • 邀请有礼
  • 套餐&价格
  • 历史记录
应用&插件
Suppr Zotero 插件Zotero 插件浏览器插件Mac 客户端Windows 客户端微信小程序
定价
高级版会员购买积分包购买API积分包
服务
文献检索文档翻译深度研究API 文档MCP 服务
关于我们
关于 Suppr公司介绍联系我们用户协议隐私条款
关注我们

Suppr 超能文献

核心技术专利:CN118964589B侵权必究
粤ICP备2023148730 号-1Suppr @ 2026

文献检索

告别复杂PubMed语法,用中文像聊天一样搜索,搜遍4000万医学文献。AI智能推荐,让科研检索更轻松。

立即免费搜索

文件翻译

保留排版,准确专业,支持PDF/Word/PPT等文件格式,支持 12+语言互译。

免费翻译文档

深度研究

AI帮你快速写综述,25分钟生成高质量综述,智能提取关键信息,辅助科研写作。

立即免费体验

177位的赖氨酸对于限制Sprouty4蛋白在正常细胞和癌细胞中的抑制能力至关重要。

The Lysine at Position 177 Is Essential to Limit the Inhibitory Capacities of Sprouty4 Protein in Normal and Cancer-Derived Cells.

作者信息

Schiwek Maximilian, Ruhdorfer Kathrin, Pfurner Christoph, Sutterlüty Hedwig

机构信息

Center for Cancer Research, Medical University of Vienna, Borschkegasse 8a, A-1190 Vienna, Austria.

出版信息

Int J Mol Sci. 2025 Jul 30;26(15):7353. doi: 10.3390/ijms26157353.

DOI:10.3390/ijms26157353
PMID:40806483
原文链接:https://pmc.ncbi.nlm.nih.gov/articles/PMC12347467/
Abstract

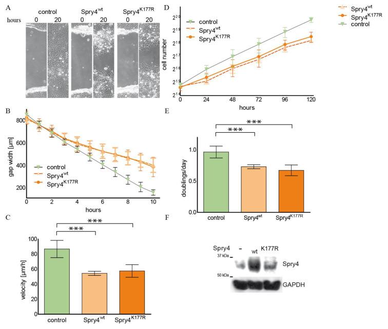
The Sprouty (Spry) proteins modulate signalling and regulate processes like cellular migration and proliferation. Here, we investigated a Spry4 alteration substituting a lysine at position 177 to an arginine, based on a mutation found in Kallmann syndrome, a genetically heterogeneous disease connected to reduced fibroblast growth factor receptor1 (FGFR) signalling. Using growth curves to evaluate proliferative and scratch assays to determine migrative capacities of the cells, in normal fibroblasts as well as in osteosarcoma-derived cells, we demonstrate that the modified Spry4 version hinders both processes, which the unaltered protein cannot do under the same conditions. The inhibition of these processes was accompanied by lower relative phospho-extracellular-signal-regulated kinases (pERK) levels in response to serum induction, indicating that activation of MAPK was less efficient. In contrast to the situation in these cells of mesenchymal origin, in lung cancer-derived cell lines both variants of Spry4 were able to interfere with proliferation of tested cells, and in the cells with elevated FGFR1 expression the Spry4 proteins with an alteration at codon 177 were even more effective. In summary, these data indicate that the lysine at position 177 restricts the ability of Spry4 to inhibit signal transduction at least in cells with high FGFR1 levels.

摘要

Sprouty(Spry)蛋白可调节信号传导,并调控细胞迁移和增殖等过程。在此,基于在卡尔曼综合征中发现的一种突变,我们研究了Spry4的一种改变,即将第177位的赖氨酸替换为精氨酸,卡尔曼综合征是一种与成纤维细胞生长因子受体1(FGFR)信号传导减弱相关的基因异质性疾病。通过生长曲线评估细胞增殖能力,并采用划痕试验测定细胞迁移能力,在正常成纤维细胞以及骨肉瘤衍生细胞中,我们证明修饰后的Spry4版本会阻碍这两个过程,而未改变的蛋白在相同条件下则不会。这些过程的抑制伴随着血清诱导后相对磷酸化细胞外信号调节激酶(pERK)水平降低,表明丝裂原活化蛋白激酶(MAPK)的激活效率较低。与这些间充质来源细胞的情况不同,在肺癌衍生细胞系中,Spry4的两种变体均能够干扰受试细胞的增殖,并且在FGFR1表达升高的细胞中,第177位密码子发生改变的Spry4蛋白甚至更有效。总之,这些数据表明第177位的赖氨酸至少在FGFR1水平较高的细胞中限制了Spry4抑制信号转导的能力。

https://cdn.ncbi.nlm.nih.gov/pmc/blobs/5a6a/12347467/769cc0f4723b/ijms-26-07353-g007.jpg
https://cdn.ncbi.nlm.nih.gov/pmc/blobs/5a6a/12347467/e9c9ad969d68/ijms-26-07353-g001.jpg
https://cdn.ncbi.nlm.nih.gov/pmc/blobs/5a6a/12347467/8f02d822b116/ijms-26-07353-g002.jpg
https://cdn.ncbi.nlm.nih.gov/pmc/blobs/5a6a/12347467/5e86cb1c3816/ijms-26-07353-g003.jpg
https://cdn.ncbi.nlm.nih.gov/pmc/blobs/5a6a/12347467/9e99cfa81ff6/ijms-26-07353-g004.jpg
https://cdn.ncbi.nlm.nih.gov/pmc/blobs/5a6a/12347467/38ca792b4534/ijms-26-07353-g005.jpg
https://cdn.ncbi.nlm.nih.gov/pmc/blobs/5a6a/12347467/aeeab85e94a5/ijms-26-07353-g006.jpg
https://cdn.ncbi.nlm.nih.gov/pmc/blobs/5a6a/12347467/769cc0f4723b/ijms-26-07353-g007.jpg
https://cdn.ncbi.nlm.nih.gov/pmc/blobs/5a6a/12347467/e9c9ad969d68/ijms-26-07353-g001.jpg
https://cdn.ncbi.nlm.nih.gov/pmc/blobs/5a6a/12347467/8f02d822b116/ijms-26-07353-g002.jpg
https://cdn.ncbi.nlm.nih.gov/pmc/blobs/5a6a/12347467/5e86cb1c3816/ijms-26-07353-g003.jpg
https://cdn.ncbi.nlm.nih.gov/pmc/blobs/5a6a/12347467/9e99cfa81ff6/ijms-26-07353-g004.jpg
https://cdn.ncbi.nlm.nih.gov/pmc/blobs/5a6a/12347467/38ca792b4534/ijms-26-07353-g005.jpg
https://cdn.ncbi.nlm.nih.gov/pmc/blobs/5a6a/12347467/aeeab85e94a5/ijms-26-07353-g006.jpg
https://cdn.ncbi.nlm.nih.gov/pmc/blobs/5a6a/12347467/769cc0f4723b/ijms-26-07353-g007.jpg

相似文献

1
The Lysine at Position 177 Is Essential to Limit the Inhibitory Capacities of Sprouty4 Protein in Normal and Cancer-Derived Cells.177位的赖氨酸对于限制Sprouty4蛋白在正常细胞和癌细胞中的抑制能力至关重要。
Int J Mol Sci. 2025 Jul 30;26(15):7353. doi: 10.3390/ijms26157353.
2
Prescription of Controlled Substances: Benefits and Risks管制药品的处方:益处与风险
3
A Sprouty4 Mutation Identified in Kallmann Syndrome Increases the Inhibitory Potency of the Protein towards FGF and Connected Processes.在 Kallmann 综合征中发现的 Sprouty4 突变增加了该蛋白对 FGF 及其相关过程的抑制效力。
Int J Mol Sci. 2021 Feb 21;22(4):2145. doi: 10.3390/ijms22042145.
4
Exosomal SPRY4 from adipogenic BMSCs impairs angiogenesis via the PTPRB/TIE2/PI3K axis in Steroid-induced osteonecrosis of the femoral head.来自成脂骨髓间充质干细胞的外泌体SPRY4通过PTPRB/TIE2/PI3K轴损害激素性股骨头坏死中的血管生成。
Stem Cell Res Ther. 2025 Jul 15;16(1):375. doi: 10.1186/s13287-025-04505-0.
5
Chondroitin sulfate proteoglycan 4 increases invasion of recessive dystrophic epidermolysis bullosa-associated cutaneous squamous cell carcinoma by modifying transforming growth factor-β signalling.硫酸软骨素蛋白聚糖4通过调节转化生长因子-β信号通路增加隐性营养不良型大疱性表皮松解症相关皮肤鳞状细胞癌的侵袭性。
Br J Dermatol. 2024 Dec 23;192(1):104-117. doi: 10.1093/bjd/ljae295.
6
Systemic pharmacological treatments for chronic plaque psoriasis: a network meta-analysis.系统性药理学治疗慢性斑块状银屑病:网络荟萃分析。
Cochrane Database Syst Rev. 2021 Apr 19;4(4):CD011535. doi: 10.1002/14651858.CD011535.pub4.
7
Can a Liquid Biopsy Detect Circulating Tumor DNA With Low-passage Whole-genome Sequencing in Patients With a Sarcoma? A Pilot Evaluation.液体活检能否通过低深度全基因组测序检测肉瘤患者的循环肿瘤DNA?一项初步评估。
Clin Orthop Relat Res. 2025 Jan 1;483(1):39-48. doi: 10.1097/CORR.0000000000003161. Epub 2024 Jun 21.
8
Comparison of Two Modern Survival Prediction Tools, SORG-MLA and METSSS, in Patients With Symptomatic Long-bone Metastases Who Underwent Local Treatment With Surgery Followed by Radiotherapy and With Radiotherapy Alone.两种现代生存预测工具 SORG-MLA 和 METSSS 在接受手术联合放疗和单纯放疗治疗有症状长骨转移患者中的比较。
Clin Orthop Relat Res. 2024 Dec 1;482(12):2193-2208. doi: 10.1097/CORR.0000000000003185. Epub 2024 Jul 23.
9
ZNF692 promotes osteosarcoma cell proliferation, migration, and invasion through TNK2-mediated activation of the MEK/ERK pathway.锌指蛋白 692 通过 TNK2 介导的 MEK/ERK 通路激活促进骨肉瘤细胞的增殖、迁移和侵袭。
Biol Direct. 2024 Apr 22;19(1):28. doi: 10.1186/s13062-024-00472-3.
10
Paradoxical cancer cell proliferation after FGFR inhibition through decreased p21 signaling in FGFR1-amplified breast cancer cells.成纤维细胞生长因子受体(FGFR)抑制后,FGFR1 扩增型乳腺癌细胞中 p21 信号通路减少导致的癌性细胞增殖悖论。
Breast Cancer Res. 2024 Mar 29;26(1):54. doi: 10.1186/s13058-024-01808-7.

本文引用的文献

1
Sprouty2 Regulates Endocytosis and Degradation of Fibroblast Growth Factor Receptor 1 in Glioblastoma Cells.Sprouty2调控胶质母细胞瘤细胞中纤维母细胞生长因子受体1的内吞作用和降解
Cells. 2024 Nov 28;13(23):1967. doi: 10.3390/cells13231967.
2
Mdm2 requires Sprouty4 to regulate focal adhesion formation and metastasis independent of p53.Mdm2 需要 Sprouty4 来调节黏着斑形成和转移,而不依赖于 p53。
Nat Commun. 2024 Aug 20;15(1):7132. doi: 10.1038/s41467-024-51488-2.
3
Role of SPRY4 in health and disease.SPRY4在健康与疾病中的作用。
Front Oncol. 2024 Apr 15;14:1376873. doi: 10.3389/fonc.2024.1376873. eCollection 2024.
4
Sprouty genes regulate activated fibroblasts in mammary epithelial development and breast cancer.芽基基因调节乳腺上皮发育和乳腺癌中的激活成纤维细胞。
Cell Death Dis. 2024 Apr 10;15(4):256. doi: 10.1038/s41419-024-06637-2.
5
FGF2 drives osteosarcoma metastasis through activating FGFR1-4 receptor pathway-mediated ICAM-1 expression.FGF2 通过激活 FGFR1-4 受体通路介导的 ICAM-1 表达促进骨肉瘤转移。
Biochem Pharmacol. 2023 Dec;218:115853. doi: 10.1016/j.bcp.2023.115853. Epub 2023 Oct 11.
6
The D647N mutation of FGFR1 induces ligand-independent receptor activation.FGFR1 的 D647N 突变导致配体非依赖性受体激活。
Biochim Biophys Acta Gen Subj. 2023 Dec;1867(12):130470. doi: 10.1016/j.bbagen.2023.130470. Epub 2023 Sep 29.
7
FGFR families: biological functions and therapeutic interventions in tumors.成纤维细胞生长因子受体家族:肿瘤中的生物学功能与治疗干预
MedComm (2020). 2023 Sep 23;4(5):e367. doi: 10.1002/mco2.367. eCollection 2023 Oct.
8
New findings in oligogenic inheritance of congenital hypogonadotropic hypogonadism.先天性低促性腺激素性性腺功能减退的寡基因遗传新发现。
Arch Med Sci. 2020 Sep 18;18(2):353-364. doi: 10.5114/aoms.2020.98909. eCollection 2022.
9
suppresses proliferation and induces apoptosis of colorectal cancer cells by repressing oncogene .抑制致癌基因表达,从而抑制结直肠癌细胞增殖并诱导其凋亡。
Aging (Albany NY). 2021 Apr 20;13(8):11665-11677. doi: 10.18632/aging.202859.
10
A Sprouty4 Mutation Identified in Kallmann Syndrome Increases the Inhibitory Potency of the Protein towards FGF and Connected Processes.在 Kallmann 综合征中发现的 Sprouty4 突变增加了该蛋白对 FGF 及其相关过程的抑制效力。
Int J Mol Sci. 2021 Feb 21;22(4):2145. doi: 10.3390/ijms22042145.