Suppr超能文献

葡萄浆果的成分分析:绘制葡萄的全球代谢图谱。

Compositional Analysis of Grape Berries: Mapping the Global Metabolism of Grapes.

作者信息

Hou Huanteng, Li Yufei, Zhou Shen, Zhang Ran, Wang Yuanyue, Lei Long, Yang Chenkun, Huang Sishu, Xu Hang, Liu Xianqing, Gao Min, Luo Jie

机构信息

National Key Laboratory for Tropical Crop Breeding, School of Breeding and Multiplication (Sanya Institute of Breeding and Multiplication), College of Tropical Agriculture and Forestry, Hainan University, Sanya 572025, China.

Yazhouwan National Laboratory, Sanya 572025, China.

出版信息

Foods. 2024 Nov 21;13(23):3716. doi: 10.3390/foods13233716.

Abstract

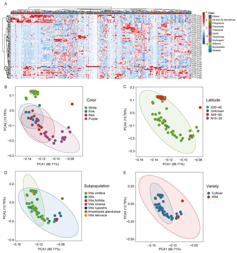
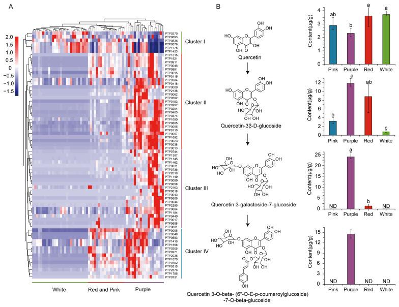
To characterize the nutrients and bioactive compounds in grape berries and to explore the real cause of the "French paradox" phenomenon, we performed metabolomic analysis of 66 grape varieties worldwide using liquid chromatography-tandem mass spectrometry (LC-MS). A nontargeted metabolomics approach detected a total of 4889 metabolite signals. From these, 964 bioactive and nutrient compounds were identified and quantified, including modified flavonoids, medicinal pentacyclic triterpenoids, vitamins, amino acids, lipids, etc. Interestingly, metabolic variations between varieties are not explained by geography or subspecies but can be significantly distinguished by grapes' color, even after excluding flavonoids and anthocyanins. In our analysis, we found that purple grape varieties had the highest levels of key bioactive components such as flavonoids, pentacyclic triterpenes, and polyphenols, which are thought to have a variety of health benefits such as antioxidant, anti-inflammatory, and antitumor properties, when compared to grapes of other colors. In addition, we found higher levels of vitamins in red and pink grapes, possibly explaining their role in preventing anemia and scurvy and protecting the skin. These findings may be a major factor in the greater health benefits of wines made from purple grapes. Our study provides comprehensive metabolic profiling data of grape berries that may contribute to future research on the French paradox.

摘要

为了表征葡萄浆果中的营养成分和生物活性化合物,并探究“法国悖论”现象的真正原因,我们使用液相色谱 - 串联质谱法(LC-MS)对全球66个葡萄品种进行了代谢组学分析。一种非靶向代谢组学方法共检测到4889个代谢物信号。从中鉴定并定量了964种生物活性和营养化合物,包括修饰的黄酮类化合物、药用五环三萜类化合物、维生素、氨基酸、脂质等。有趣的是,品种间的代谢差异并非由地理或亚种所解释,而是即使在排除黄酮类化合物和花青素后,也能通过葡萄的颜色显著区分。在我们的分析中,我们发现与其他颜色的葡萄相比,紫色葡萄品种含有最高水平的关键生物活性成分,如黄酮类化合物、五环三萜和多酚,这些成分被认为具有多种健康益处,如抗氧化、抗炎和抗肿瘤特性。此外,我们发现红葡萄和粉葡萄中的维生素含量较高,这可能解释了它们在预防贫血和坏血病以及保护皮肤方面的作用。这些发现可能是用紫色葡萄酿造的葡萄酒具有更大健康益处的一个主要因素。我们的研究提供了葡萄浆果的全面代谢谱数据,这可能有助于未来对“法国悖论”的研究。

https://cdn.ncbi.nlm.nih.gov/pmc/blobs/c033/11639774/8aca8a01564e/foods-13-03716-g001.jpg

文献检索

告别复杂PubMed语法,用中文像聊天一样搜索,搜遍4000万医学文献。AI智能推荐,让科研检索更轻松。

立即免费搜索

文件翻译

保留排版,准确专业,支持PDF/Word/PPT等文件格式,支持 12+语言互译。

免费翻译文档

深度研究

AI帮你快速写综述,25分钟生成高质量综述,智能提取关键信息,辅助科研写作。

立即免费体验