Suppr超能文献

水牛乳与荷斯坦牛乳成分差异的新见解及其对Caco-2细胞的潜在抗炎和抗氧化作用

Novel Insight into the Composition Differences Between Buffalo and Holstein Milk and Potential Anti-Inflammation and Antioxidant Effect on Caco-2 Cells.

作者信息

Wang Luyao, Hu Xinyue, Jiang Jiaqi, Wang Dong, Qin Chaobin, Li Ling, Shi Deshun, Liu Qingyou, Wang Jian, Li Hui, Huang Jieping, Li Zhipeng

机构信息

Guangxi Key Laboratory of Animal Reproduction, Breeding and Disease Control, College of Animal Science and Technology, Guangxi University, Nanning 530004, China.

Guangxi Key Laboratory of Buffalo Genetics, Reproduction and Breeding, Guangxi Buffalo Research Institute, Chinese Academy of Agricultural Sciences, Nanning 530001, China.

出版信息

Foods. 2024 Dec 4;13(23):3915. doi: 10.3390/foods13233915.

Abstract

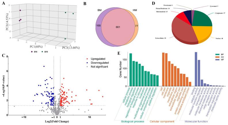
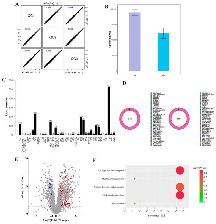
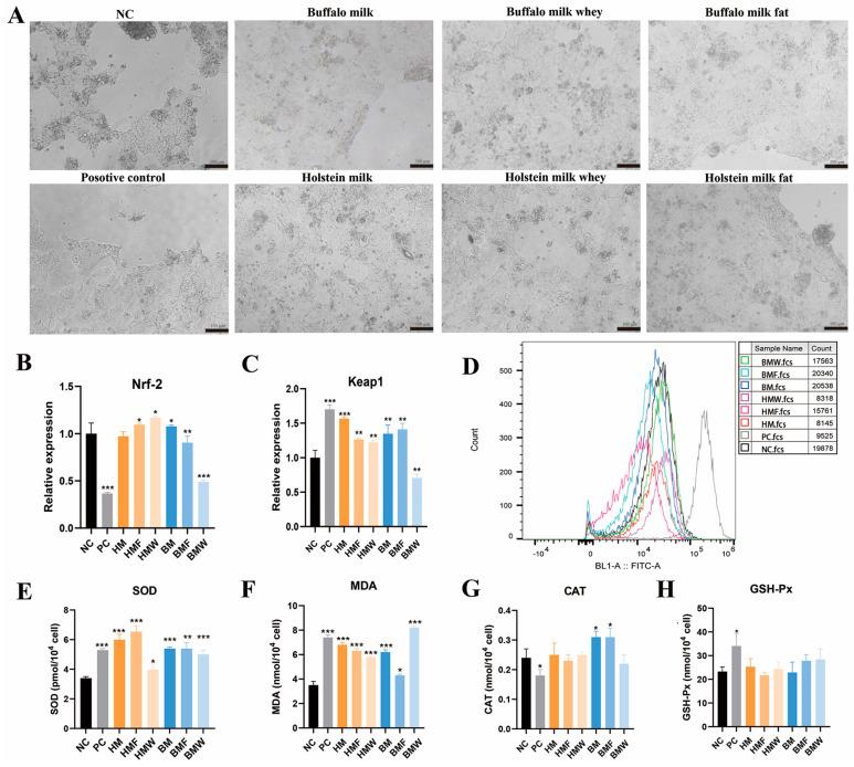
Milk is one of the most common sources of nutrients in humans, however, the composition and healthy value of the milk derived from different animals are very different. Here, we systemically compared the protein and lipid profiles and evaluated the anti-inflammation and antioxidant effect of buffalo and Holstein-derived milk on Caco-2 cells. Results showed that 906 proteins and 1899 lipids were identified in the buffalo milk and Holstein milk samples including 161 significantly different proteins (DEPs) and 49 significantly different lipids. The DEPs were mainly enriched in defense response-related terms, while the differential lipids were mainly included in fat digestion and absorption and cholesterol metabolism pathways. In addition, the Caco-2 cells co-cultured with buffalo and Holstein milk components showed significant benefits in being resistant to LPS-induced inflammation stress and HO-induced ROS stress. The qRT-PCR and ELISA results showed that the expression of TNF-α, IL-1β, and IL-6 was significantly lower ( < 0.05) in the cells co-cultured with milk components. Further analysis showed that, after HO treatment, the expression of keap1 and Nrf-2 in the Caco-2 cells co-cultured with milk components was significantly lower ( < 0.05). In addition, being co-cultured with milk components significantly decreased the SOD, MDA, CAT, and GSH-Px content ( < 0.05) in the Caco-2 cells induced by HO. This study provides a novel insight into the differences in proteins and lipids between buffalo milk and Holstein milk, and a reference understanding of the anti-inflammation and antioxidant effect of the consumption of milk on the intestines.

摘要

牛奶是人类最常见的营养来源之一,然而,不同动物来源的牛奶成分和健康价值差异很大。在此,我们系统地比较了水牛奶和荷斯坦奶牛牛奶的蛋白质和脂质谱,并评估了它们对Caco-2细胞的抗炎和抗氧化作用。结果表明,在水牛奶和荷斯坦奶牛牛奶样本中鉴定出906种蛋白质和1899种脂质,其中包括161种显著不同的蛋白质(差异表达蛋白)和49种显著不同的脂质。差异表达蛋白主要富集在防御反应相关术语中,而差异脂质主要包括在脂肪消化吸收和胆固醇代谢途径中。此外,与水牛奶和荷斯坦奶牛牛奶成分共培养的Caco-2细胞在抵抗LPS诱导的炎症应激和HO诱导的ROS应激方面显示出显著益处。qRT-PCR和ELISA结果表明,与牛奶成分共培养的细胞中TNF-α、IL-1β和IL-6的表达显著降低(<0.05)。进一步分析表明,HO处理后,与牛奶成分共培养的Caco-2细胞中keap1和Nrf-2的表达显著降低(<0.05)。此外,与牛奶成分共培养显著降低了HO诱导的Caco-2细胞中SOD、MDA、CAT和GSH-Px的含量(<0.05)。本研究为水牛奶和荷斯坦奶牛牛奶之间蛋白质和脂质的差异提供了新的见解,并为理解牛奶消费对肠道的抗炎和抗氧化作用提供了参考。

https://cdn.ncbi.nlm.nih.gov/pmc/blobs/0629/11640712/42f5baca685a/foods-13-03915-g001.jpg

文献检索

告别复杂PubMed语法,用中文像聊天一样搜索,搜遍4000万医学文献。AI智能推荐,让科研检索更轻松。

立即免费搜索

文件翻译

保留排版,准确专业,支持PDF/Word/PPT等文件格式,支持 12+语言互译。

免费翻译文档

深度研究

AI帮你快速写综述,25分钟生成高质量综述,智能提取关键信息,辅助科研写作。

立即免费体验