• 文献检索
  • 文档翻译
  • 深度研究
  • 学术资讯
  • Suppr Zotero 插件Zotero 插件
  • 邀请有礼
  • 套餐&价格
  • 历史记录
应用&插件
Suppr Zotero 插件Zotero 插件浏览器插件Mac 客户端Windows 客户端微信小程序
定价
高级版会员购买积分包购买API积分包
服务
文献检索文档翻译深度研究API 文档MCP 服务
关于我们
关于 Suppr公司介绍联系我们用户协议隐私条款
关注我们

Suppr 超能文献

核心技术专利:CN118964589B侵权必究
粤ICP备2023148730 号-1Suppr @ 2026

文献检索

告别复杂PubMed语法,用中文像聊天一样搜索,搜遍4000万医学文献。AI智能推荐,让科研检索更轻松。

立即免费搜索

文件翻译

保留排版,准确专业,支持PDF/Word/PPT等文件格式,支持 12+语言互译。

免费翻译文档

深度研究

AI帮你快速写综述,25分钟生成高质量综述,智能提取关键信息,辅助科研写作。

立即免费体验

肌醇 D-松醇作为多方面疾病修饰剂在 5×FAD 人源化阿尔茨海默病淀粉样变性小鼠模型中的治疗效果。

Therapeutic Efficacy of the Inositol D-Pinitol as a Multi-Faceted Disease Modifier in the 5×FAD Humanized Mouse Model of Alzheimer's Amyloidosis.

作者信息

Medina-Vera Dina, López-Gambero Antonio J, Verheul-Campos Julia, Navarro Juan A, Morelli Laura, Galeano Pablo, Suárez Juan, Sanjuan Carlos, Pacheco-Sánchez Beatriz, Rivera Patricia, Pavon-Morón Francisco J, Rosell-Valle Cristina, Fonseca Fernando Rodríguez de

机构信息

Grupo de Neuropsicofarmacología, Instituto de Investigación Biomédica de Málaga y Plataforma en Nanomedicina-IBIMA Plataforma BIONAND, Unidades Clínicas de Neurología y Salud Mental, 29010 Málaga, Spain.

Facultad de Ciencias, Universidad de Málaga, 29010 Málaga, Spain.

出版信息

Nutrients. 2024 Dec 4;16(23):4186. doi: 10.3390/nu16234186.

DOI:10.3390/nu16234186
PMID:39683582
原文链接:https://pmc.ncbi.nlm.nih.gov/articles/PMC11644622/
Abstract

BACKGROUND/OBJECTIVES: Alzheimer's disease (AD), a leading cause of dementia, lacks effective long-term treatments. Current therapies offer temporary relief or fail to halt its progression and are often inaccessible due to cost. AD involves multiple pathological processes, including amyloid beta (Aβ) deposition, insulin resistance, tau protein hyperphosphorylation, and systemic inflammation accelerated by gut microbiota dysbiosis originating from a leaky gut. Given this context, exploring alternative therapeutic interventions capable of addressing the multifaceted components of AD etiology is essential.

METHODS

This study suggests D-Pinitol (DPIN) as a potential treatment modifier for AD. DPIN, derived from carob pods, demonstrates insulin-sensitizing, tau hyperphosphorylation inhibition, and antioxidant properties. To test this hypothesis, we studied whether chronic oral administration of DPIN (200 mg/kg/day) could reverse the AD-like disease progression in the 5×FAD mice.

RESULTS

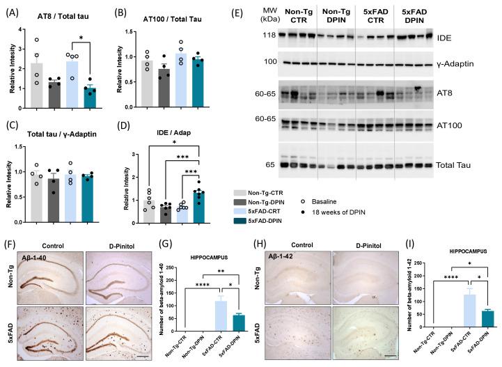
Results showed that treatment of 5×FAD mice with DPIN improved cognition, reduced hippocampal Aβ and hyperphosphorylated tau levels, increased insulin-degrading enzyme (IDE) expression, enhanced pro-cognitive hormone circulation (such as ghrelin and leptin), and normalized the PI3K/Akt insulin pathway. This enhancement may be mediated through the modulation of cyclin-dependent kinase 5 (CDK5). DPIN also protected the gut barrier and microbiota, reducing the pro-inflammatory impact of the leaky gut observed in 5×FAD mice. DPIN reduced bacterial lipopolysaccharide (LPS) and LPS-associated inflammation, as well as restored intestinal proteins such as Claudin-3. This effect was associated with a modulation of gut microbiota towards a more balanced bacterial composition.

CONCLUSIONS

These findings underscore DPIN's promise in mitigating cognitive decline in the early AD stages, positioning it as a potential disease modifier.

摘要

背景/目的:阿尔茨海默病(AD)是痴呆的主要病因,缺乏有效的长期治疗方法。目前的疗法只能提供暂时缓解,或无法阻止其进展,且由于成本问题往往难以获得。AD涉及多种病理过程,包括淀粉样β(Aβ)沉积、胰岛素抵抗、tau蛋白过度磷酸化以及由肠道渗漏引起的肠道微生物群失调加速的全身炎症。在此背景下,探索能够解决AD病因多方面因素的替代治疗干预措施至关重要。

方法

本研究提出D-松醇(DPIN)作为AD的一种潜在治疗调节剂。DPIN源自角豆荚,具有胰岛素增敏、抑制tau过度磷酸化和抗氧化特性。为了验证这一假设,我们研究了长期口服DPIN(200mg/kg/天)是否能逆转5×FAD小鼠的AD样疾病进展。

结果

结果表明,用DPIN治疗5×FAD小鼠可改善认知,降低海马Aβ和过度磷酸化tau水平,增加胰岛素降解酶(IDE)表达,增强促认知激素循环(如胃饥饿素和瘦素),并使PI3K/Akt胰岛素信号通路正常化。这种增强作用可能是通过调节细胞周期蛋白依赖性激酶5(CDK5)介导的。DPIN还保护肠道屏障和微生物群,减少5×FAD小鼠中观察到的肠道渗漏的促炎影响。DPIN降低了细菌脂多糖(LPS)和与LPS相关的炎症,并恢复了如Claudin-3等肠道蛋白。这种作用与肠道微生物群向更平衡的细菌组成的调节有关。

结论

这些发现强调了DPIN在减轻AD早期认知衰退方面的前景,使其成为一种潜在的疾病调节剂。

https://cdn.ncbi.nlm.nih.gov/pmc/blobs/81e6/11644622/9f3192330f8c/nutrients-16-04186-g007.jpg
https://cdn.ncbi.nlm.nih.gov/pmc/blobs/81e6/11644622/55f7910ba1be/nutrients-16-04186-g001.jpg
https://cdn.ncbi.nlm.nih.gov/pmc/blobs/81e6/11644622/970a504c2966/nutrients-16-04186-g002.jpg
https://cdn.ncbi.nlm.nih.gov/pmc/blobs/81e6/11644622/12a488f67e5b/nutrients-16-04186-g003.jpg
https://cdn.ncbi.nlm.nih.gov/pmc/blobs/81e6/11644622/2ccb9db05c67/nutrients-16-04186-g004.jpg
https://cdn.ncbi.nlm.nih.gov/pmc/blobs/81e6/11644622/f264a0e87f00/nutrients-16-04186-g005.jpg
https://cdn.ncbi.nlm.nih.gov/pmc/blobs/81e6/11644622/ff976ecd8fe9/nutrients-16-04186-g006.jpg
https://cdn.ncbi.nlm.nih.gov/pmc/blobs/81e6/11644622/9f3192330f8c/nutrients-16-04186-g007.jpg
https://cdn.ncbi.nlm.nih.gov/pmc/blobs/81e6/11644622/55f7910ba1be/nutrients-16-04186-g001.jpg
https://cdn.ncbi.nlm.nih.gov/pmc/blobs/81e6/11644622/970a504c2966/nutrients-16-04186-g002.jpg
https://cdn.ncbi.nlm.nih.gov/pmc/blobs/81e6/11644622/12a488f67e5b/nutrients-16-04186-g003.jpg
https://cdn.ncbi.nlm.nih.gov/pmc/blobs/81e6/11644622/2ccb9db05c67/nutrients-16-04186-g004.jpg
https://cdn.ncbi.nlm.nih.gov/pmc/blobs/81e6/11644622/f264a0e87f00/nutrients-16-04186-g005.jpg
https://cdn.ncbi.nlm.nih.gov/pmc/blobs/81e6/11644622/ff976ecd8fe9/nutrients-16-04186-g006.jpg
https://cdn.ncbi.nlm.nih.gov/pmc/blobs/81e6/11644622/9f3192330f8c/nutrients-16-04186-g007.jpg

相似文献

1
Therapeutic Efficacy of the Inositol D-Pinitol as a Multi-Faceted Disease Modifier in the 5×FAD Humanized Mouse Model of Alzheimer's Amyloidosis.肌醇 D-松醇作为多方面疾病修饰剂在 5×FAD 人源化阿尔茨海默病淀粉样变性小鼠模型中的治疗效果。
Nutrients. 2024 Dec 4;16(23):4186. doi: 10.3390/nu16234186.
2
Patchouli alcohol attenuates the cognitive deficits in a transgenic mouse model of Alzheimer's disease via modulating neuropathology and gut microbiota through suppressing C/EBPβ/AEP pathway.贯叶连翘醇通过抑制 C/EBPβ/AEP 通路调节神经病理学和肠道微生物群来减轻阿尔茨海默病转基因小鼠模型的认知缺陷。
J Neuroinflammation. 2023 Jan 30;20(1):19. doi: 10.1186/s12974-023-02704-1.
3
Sodium oligomannate alters gut microbiota, reduces cerebral amyloidosis and reactive microglia in a sex-specific manner.寡甘露糖二酸以性别特异性方式改变肠道微生物群,减少脑淀粉样蛋白沉积和反应性小胶质细胞。
Mol Neurodegener. 2024 Feb 17;19(1):18. doi: 10.1186/s13024-023-00700-w.
4
Nano-Honokiol ameliorates the cognitive deficits in TgCRND8 mice of Alzheimer's disease via inhibiting neuropathology and modulating gut microbiota.纳米厚朴酚通过抑制神经病理学和调节肠道微生物群改善阿尔茨海默病 TgCRND8 小鼠的认知缺陷。
J Adv Res. 2021 Mar 31;35:231-243. doi: 10.1016/j.jare.2021.03.012. eCollection 2022 Jan.
5
Fuzhisan Ameliorates the Memory Deficits in Aged SAMP8 Mice via Decreasing Aβ Production and Tau Hyperphosphorylation of the Hippocampus.复智散通过减少海马体中β淀粉样蛋白生成和tau蛋白过度磷酸化改善衰老SAMP8小鼠的记忆缺陷。
Neurochem Res. 2016 Nov;41(11):3074-3082. doi: 10.1007/s11064-016-2028-4. Epub 2016 Aug 12.
6
Quercetin-3-O-Glucuronide Alleviates Cognitive Deficit and Toxicity in Aβ -Induced AD-Like Mice and SH-SY5Y Cells.槲皮素-3-O-葡萄糖醛酸苷可减轻 Aβ 诱导的 AD 样小鼠和 SH-SY5Y 细胞的认知缺陷和毒性。
Mol Nutr Food Res. 2021 Mar;65(6):e2000660. doi: 10.1002/mnfr.202000660. Epub 2021 Feb 12.
7
Ibrutinib modulates Aβ/tau pathology, neuroinflammation, and cognitive function in mouse models of Alzheimer's disease.伊布替尼调节阿尔茨海默病小鼠模型中的 Aβ/tau 病理学、神经炎症和认知功能。
Aging Cell. 2021 Mar;20(3):e13332. doi: 10.1111/acel.13332. Epub 2021 Mar 11.
8
Lycium barbarum extract improves brain and visual functions in mice models of Alzheimer's disease through activating WNT pathway.枸杞提取物通过激活WNT信号通路改善阿尔茨海默病小鼠模型的脑功能和视觉功能。
Phytomedicine. 2025 Apr;139:156523. doi: 10.1016/j.phymed.2025.156523. Epub 2025 Feb 17.
9
Fuzhisan ameliorates Aβ production and tau phosphorylation in hippocampal of 11month old APP/PS1 transgenic mice: A Western blot study.复智散改善11月龄APP/PS1转基因小鼠海马区β淀粉样蛋白生成及tau蛋白磷酸化:蛋白质免疫印迹研究
Exp Gerontol. 2016 Nov;84:88-95. doi: 10.1016/j.exger.2016.09.003. Epub 2016 Sep 7.
10
Isorhynchophylline ameliorates cognitive impairment via modulating amyloid pathology, tau hyperphosphorylation and neuroinflammation: Studies in a transgenic mouse model of Alzheimer's disease.异钩藤碱通过调节淀粉样蛋白病理、tau 过度磷酸化和神经炎症改善阿尔茨海默病转基因小鼠模型的认知障碍。
Brain Behav Immun. 2019 Nov;82:264-278. doi: 10.1016/j.bbi.2019.08.194. Epub 2019 Aug 30.

本文引用的文献

1
Transcending the amyloid-beta dominance paradigm in Alzheimer's disease: An exploration of behavioural, metabolic, and gut microbiota phenotypes in 5xFAD mice.超越阿尔茨海默病中β-淀粉样蛋白主导范式:对5xFAD小鼠行为、代谢和肠道微生物群表型的探索
Neurobiol Dis. 2023 Oct 15;187:106295. doi: 10.1016/j.nbd.2023.106295. Epub 2023 Sep 16.
2
Aging, Plasminogen Activator Inhibitor 1, Brain Cell Senescence, and Alzheimer's Disease.衰老、纤溶酶原激活物抑制剂1、脑细胞衰老与阿尔茨海默病
Aging Dis. 2023 Apr 1;14(2):515-528. doi: 10.14336/AD.2022.1220.
3
Targeting the PI3K/AKT/mTOR Signaling Pathway in the Treatment of Human Diseases: Current Status, Trends, and Solutions.
靶向PI3K/AKT/mTOR信号通路治疗人类疾病:现状、趋势与解决方案
J Med Chem. 2022 Dec 22;65(24):16033-16061. doi: 10.1021/acs.jmedchem.2c01070. Epub 2022 Dec 12.
4
Leptin-based hexamers facilitate memory and prevent amyloid-driven AMPA receptor internalisation and neuronal degeneration.基于瘦素的六聚体促进记忆,防止淀粉样蛋白驱动的 AMPA 受体内化和神经元变性。
J Neurochem. 2023 Jun;165(6):809-826. doi: 10.1111/jnc.15733. Epub 2022 Dec 14.
5
The intestinal barrier in disorders of the central nervous system.中枢神经系统疾病中的肠道屏障。
Lancet Gastroenterol Hepatol. 2023 Jan;8(1):66-80. doi: 10.1016/S2468-1253(22)00241-2. Epub 2022 Nov 2.
6
Impairment of insulin signaling pathway PI3K/Akt/mTOR and insulin resistance induced AGEs on diabetes mellitus and neurodegenerative diseases: a perspective review.胰岛素信号通路 PI3K/Akt/mTOR 损伤及 AGEs 诱导的胰岛素抵抗与糖尿病和神经退行性疾病:综述展望。
Mol Cell Biochem. 2023 Jun;478(6):1307-1324. doi: 10.1007/s11010-022-04587-x. Epub 2022 Oct 29.
7
Pharmacokinetics and Endocrine Effects of an Oral Dose of D-Pinitol in Human Fasting Healthy Volunteers.口服 D-手性肌醇在禁食健康志愿者中的药代动力学和内分泌效应。
Nutrients. 2022 Oct 1;14(19):4094. doi: 10.3390/nu14194094.
8
Non-Pharmacological Therapeutic Options for the Treatment of Alzheimer's Disease.治疗阿尔茨海默病的非药物治疗选择。
Int J Mol Sci. 2022 Sep 20;23(19):11037. doi: 10.3390/ijms231911037.
9
Endocrine and Metabolic Impact of Oral Ingestion of a Carob-Pod-Derived Natural-Syrup-Containing D-Pinitol: Potential Use as a Novel Sweetener in Diabetes.口服含有D-松醇的角豆荚衍生天然糖浆的内分泌和代谢影响:在糖尿病中作为新型甜味剂的潜在用途。
Pharmaceutics. 2022 Jul 30;14(8):1594. doi: 10.3390/pharmaceutics14081594.
10
The role of Cdk5 in neurological disorders.细胞周期蛋白依赖性激酶5在神经疾病中的作用。
Front Cell Neurosci. 2022 Jul 28;16:951202. doi: 10.3389/fncel.2022.951202. eCollection 2022.