• 文献检索
  • 文档翻译
  • 深度研究
  • 学术资讯
  • Suppr Zotero 插件Zotero 插件
  • 邀请有礼
  • 套餐&价格
  • 历史记录
应用&插件
Suppr Zotero 插件Zotero 插件浏览器插件Mac 客户端Windows 客户端微信小程序
定价
高级版会员购买积分包购买API积分包
服务
文献检索文档翻译深度研究API 文档MCP 服务
关于我们
关于 Suppr公司介绍联系我们用户协议隐私条款
关注我们

Suppr 超能文献

核心技术专利:CN118964589B侵权必究
粤ICP备2023148730 号-1Suppr @ 2026

文献检索

告别复杂PubMed语法,用中文像聊天一样搜索,搜遍4000万医学文献。AI智能推荐,让科研检索更轻松。

立即免费搜索

文件翻译

保留排版,准确专业,支持PDF/Word/PPT等文件格式,支持 12+语言互译。

免费翻译文档

深度研究

AI帮你快速写综述,25分钟生成高质量综述,智能提取关键信息,辅助科研写作。

立即免费体验

乙醇提取物对海马神经元的神经营养作用:茴香脑在神经突生长和突触发育中的作用

Neurotrophic Effects of Ethanol Extracts on Hippocampal Neurons: Role of Anethole in Neurite Outgrowth and Synaptic Development.

作者信息

Habiba Sarmin Ummey, Choi Ho Jin, Munni Yeasmin Akter, Yang In-Jun, Haque Md Nazmul, Moon Il Soo

机构信息

Department of Anatomy, College of Medicine, Dongguk University, Gyeongju 38066, Republic of Korea.

Medical Institute of Dongguk University, Gyeongju 38066, Republic of Korea.

出版信息

Int J Mol Sci. 2024 Nov 26;25(23):12701. doi: 10.3390/ijms252312701.

DOI:10.3390/ijms252312701
PMID:39684414
原文链接:https://pmc.ncbi.nlm.nih.gov/articles/PMC11641539/
Abstract

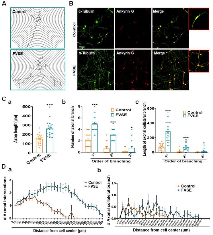
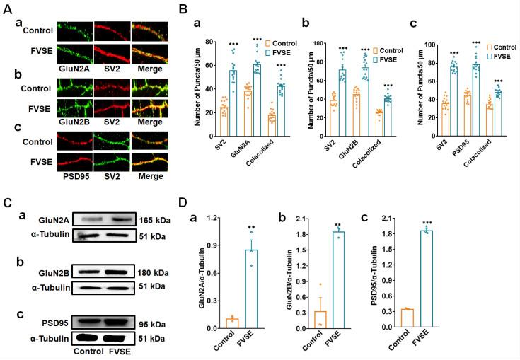
Mill, commonly known as fennel, is an aromatic herb traditionally used for culinary and medicinal purposes, with potential therapeutic effects on neurological disorders. However, limited research has focused on its neurotrophic impact, particularly on neuronal maturation and synaptic development. This study investigates the neurotrophic effects of ethanol extracts (FVSE) on the maturation of rat primary hippocampal neurons. Results show that FVSE and its prominent component, anethole, significantly promote neurite outgrowth in a dose-dependent manner. Optimal axonal and dendritic growth occurred at concentrations of 40 µg/mL FVSE and 20 µM anethole, respectively, without causing cytotoxicity, underscoring the safety of FVSE for neuronal health. Additionally, FVSE enhances the formation of synapses, essential for neuronal communication. Network pharmacology analysis revealed that FVSE components influence critical neurotrophic pathways, including PI3K-AKT and Alzheimer's disease pathways. Specifically, FVSE modulates key proteins, including tropomyosin receptor kinase (Trk), glycogen synthase kinase 3 (GSK3β), phosphatidylinositol 3-kinase (PI3K), and extracellular signal-regulated protein kinase (Erk1/2). Anethole was found to play a key role in regulating these pathways, which was confirmed by immunocytochemistry experiments demonstrating its effect on promoting neuronal growth and synaptic development. In conclusion, this study highlights the neurotrophic properties of FVSE, with anethole emerging as a critical bioactive compound. These findings provide valuable insights into the therapeutic potential of fennel in treating neurological disorders, offering a basis for future research into interventions promoting neuronal growth and survival.

摘要

小茴香,通常被称为茴香,是一种芳香草本植物,传统上用于烹饪和药用,对神经系统疾病具有潜在的治疗作用。然而,有限的研究集中在其神经营养作用上,特别是对神经元成熟和突触发育的影响。本研究调查了乙醇提取物(FVSE)对大鼠原代海马神经元成熟的神经营养作用。结果表明,FVSE及其主要成分茴香脑以剂量依赖的方式显著促进神经突生长。最佳轴突和树突生长分别发生在FVSE浓度为40µg/mL和茴香脑浓度为20µM时,且不会引起细胞毒性,这突出了FVSE对神经元健康的安全性。此外,FVSE增强了突触的形成,这对神经元通讯至关重要。网络药理学分析表明,FVSE成分影响关键的神经营养途径,包括PI3K-AKT和阿尔茨海默病途径。具体而言,FVSE调节关键蛋白,包括原肌球蛋白受体激酶(Trk)、糖原合酶激酶3(GSK3β)、磷脂酰肌醇3激酶(PI3K)和细胞外信号调节蛋白激酶(Erk1/2)。发现茴香脑在调节这些途径中起关键作用,免疫细胞化学实验证实了其对促进神经元生长和突触发育的作用,从而证实了这一点。总之,本研究突出了FVSE的神经营养特性,茴香脑成为一种关键的生物活性化合物。这些发现为小茴香在治疗神经系统疾病方面的治疗潜力提供了有价值的见解,为未来促进神经元生长和存活的干预措施的研究提供了基础。

https://cdn.ncbi.nlm.nih.gov/pmc/blobs/5b19/11641539/9a9144d3e132/ijms-25-12701-g012.jpg
https://cdn.ncbi.nlm.nih.gov/pmc/blobs/5b19/11641539/f87a411ba6fe/ijms-25-12701-g001.jpg
https://cdn.ncbi.nlm.nih.gov/pmc/blobs/5b19/11641539/ea2065707a65/ijms-25-12701-g002.jpg
https://cdn.ncbi.nlm.nih.gov/pmc/blobs/5b19/11641539/1b41d5946d14/ijms-25-12701-g003.jpg
https://cdn.ncbi.nlm.nih.gov/pmc/blobs/5b19/11641539/02eb3d52d453/ijms-25-12701-g004.jpg
https://cdn.ncbi.nlm.nih.gov/pmc/blobs/5b19/11641539/974a09f205be/ijms-25-12701-g005.jpg
https://cdn.ncbi.nlm.nih.gov/pmc/blobs/5b19/11641539/a9895e6d2981/ijms-25-12701-g006.jpg
https://cdn.ncbi.nlm.nih.gov/pmc/blobs/5b19/11641539/12bba2e2704c/ijms-25-12701-g007.jpg
https://cdn.ncbi.nlm.nih.gov/pmc/blobs/5b19/11641539/37f9356f6e84/ijms-25-12701-g008.jpg
https://cdn.ncbi.nlm.nih.gov/pmc/blobs/5b19/11641539/25783ca6ec02/ijms-25-12701-g009.jpg
https://cdn.ncbi.nlm.nih.gov/pmc/blobs/5b19/11641539/9fc4583bfc91/ijms-25-12701-g010.jpg
https://cdn.ncbi.nlm.nih.gov/pmc/blobs/5b19/11641539/e39edc1f3041/ijms-25-12701-g011.jpg
https://cdn.ncbi.nlm.nih.gov/pmc/blobs/5b19/11641539/9a9144d3e132/ijms-25-12701-g012.jpg
https://cdn.ncbi.nlm.nih.gov/pmc/blobs/5b19/11641539/f87a411ba6fe/ijms-25-12701-g001.jpg
https://cdn.ncbi.nlm.nih.gov/pmc/blobs/5b19/11641539/ea2065707a65/ijms-25-12701-g002.jpg
https://cdn.ncbi.nlm.nih.gov/pmc/blobs/5b19/11641539/1b41d5946d14/ijms-25-12701-g003.jpg
https://cdn.ncbi.nlm.nih.gov/pmc/blobs/5b19/11641539/02eb3d52d453/ijms-25-12701-g004.jpg
https://cdn.ncbi.nlm.nih.gov/pmc/blobs/5b19/11641539/974a09f205be/ijms-25-12701-g005.jpg
https://cdn.ncbi.nlm.nih.gov/pmc/blobs/5b19/11641539/a9895e6d2981/ijms-25-12701-g006.jpg
https://cdn.ncbi.nlm.nih.gov/pmc/blobs/5b19/11641539/12bba2e2704c/ijms-25-12701-g007.jpg
https://cdn.ncbi.nlm.nih.gov/pmc/blobs/5b19/11641539/37f9356f6e84/ijms-25-12701-g008.jpg
https://cdn.ncbi.nlm.nih.gov/pmc/blobs/5b19/11641539/25783ca6ec02/ijms-25-12701-g009.jpg
https://cdn.ncbi.nlm.nih.gov/pmc/blobs/5b19/11641539/9fc4583bfc91/ijms-25-12701-g010.jpg
https://cdn.ncbi.nlm.nih.gov/pmc/blobs/5b19/11641539/e39edc1f3041/ijms-25-12701-g011.jpg
https://cdn.ncbi.nlm.nih.gov/pmc/blobs/5b19/11641539/9a9144d3e132/ijms-25-12701-g012.jpg

相似文献

1
Neurotrophic Effects of Ethanol Extracts on Hippocampal Neurons: Role of Anethole in Neurite Outgrowth and Synaptic Development.乙醇提取物对海马神经元的神经营养作用:茴香脑在神经突生长和突触发育中的作用
Int J Mol Sci. 2024 Nov 26;25(23):12701. doi: 10.3390/ijms252312701.
2
Differential Effects of the Processed and Unprocessed Garlic ( L.) Ethanol Extracts on Neuritogenesis and Synaptogenesis in Rat Primary Hippocampal Neurons.大蒜(L.)乙醇提取物的处理和未处理对大鼠原代海马神经元突起生长和突触发生的差异影响。
Int J Mol Sci. 2023 Aug 29;24(17):13386. doi: 10.3390/ijms241713386.
3
Protective Effects of Anethole in Mill. Seed Ethanol Extract on Hypoxia/Reoxygenation Injury in H9C2 Heart Myoblast Cells.小茴香醚在小茴香籽乙醇提取物中对H9C2心肌成肌细胞缺氧/复氧损伤的保护作用
Antioxidants (Basel). 2024 Sep 25;13(10):1161. doi: 10.3390/antiox13101161.
4
Protective effect of fennel, and its major component trans-anethole against social isolation induced behavioral deficits in rats.茴香及其主要成分反式茴香脑对社交隔离诱导大鼠行为缺陷的保护作用。
Physiol Int. 2020 Mar;107(1):30-39. doi: 10.1556/2060.2020.00012.
5
Foeniculum vulgare Mill. increases cytosolic Ca concentration and inhibits store-operated Ca entry in vascular endothelial cells.甜茴香增加血管内皮细胞胞浆游离钙浓度并抑制钙库操纵性钙内流。
Biomed Pharmacother. 2016 Dec;84:800-805. doi: 10.1016/j.biopha.2016.10.013. Epub 2016 Oct 7.
6
Acaricidal activity of Foeniculum vulgare against Rhipicephalus annulatus is mainly dependent on its constituent from trans-anethone.小茴香对环形扇头蜱的杀螨活性主要取决于其反式茴香脑成分。
PLoS One. 2021 Dec 2;16(12):e0260172. doi: 10.1371/journal.pone.0260172. eCollection 2021.
7
Chemical composition, antimicrobial and antioxidant activities of anethole-rich oil from leaves of selected varieties of fennel [Foeniculum vulgare Mill. ssp. vulgare var. azoricum (Mill.) Thell].富含茴香脑的油的化学成分、抗菌和抗氧化活性,来自所选茴香品种(Foeniculum vulgare Mill. ssp. vulgare var. azoricum (Mill.) Thell)的叶子。
Fitoterapia. 2013 Oct;90:214-9. doi: 10.1016/j.fitote.2013.07.021. Epub 2013 Aug 9.
8
Centella asiatica promotes early differentiation, axodendritic maturation and synaptic formation in primary hippocampal neurons.积雪草可促进原代海马神经元的早期分化、轴突树突成熟和突触形成。
Neurochem Int. 2021 Mar;144:104957. doi: 10.1016/j.neuint.2021.104957. Epub 2021 Jan 12.
9
Inhibition of aldose reductase and anti-cataract action of trans-anethole isolated from Foeniculum vulgare Mill. fruits.从小茴香果实中分离得到的反式茴香脑对醛糖还原酶的抑制作用及抗白内障作用
Food Chem. 2012 May 1;132(1):385-90. doi: 10.1016/j.foodchem.2011.11.005. Epub 2011 Nov 10.
10
Protective effect of Foeniculum vulgare essential oil and anethole in an experimental model of thrombosis.小茴香精油和茴香脑在血栓形成实验模型中的保护作用。
Pharmacol Res. 2007 Sep;56(3):254-60. doi: 10.1016/j.phrs.2007.07.002. Epub 2007 Jul 14.

本文引用的文献

1
Protective Effects of Anethole in Mill. Seed Ethanol Extract on Hypoxia/Reoxygenation Injury in H9C2 Heart Myoblast Cells.小茴香醚在小茴香籽乙醇提取物中对H9C2心肌成肌细胞缺氧/复氧损伤的保护作用
Antioxidants (Basel). 2024 Sep 25;13(10):1161. doi: 10.3390/antiox13101161.
2
Research Progress on NMDA Receptor Enhancement Drugs for the Treatment of Depressive Disorder.NMDA 受体增敏剂治疗抑郁症的研究进展。
CNS Drugs. 2024 Dec;38(12):985-1002. doi: 10.1007/s40263-024-01123-x. Epub 2024 Oct 8.
3
The multiple roles of chronic stress and glucocorticoids in Alzheimer's disease pathogenesis.
慢性应激和糖皮质激素在阿尔茨海默病发病机制中的多重作用。
Trends Neurosci. 2024 Nov;47(11):933-948. doi: 10.1016/j.tins.2024.08.015. Epub 2024 Sep 21.
4
The Neuroprotective Effects of Agmatine on Parkinson's Disease: Focus on Oxidative Stress, Inflammation and Molecular Mechanisms.胍丁胺对帕金森病的神经保护作用:聚焦氧化应激、炎症及分子机制
Inflammation. 2024 Sep 3. doi: 10.1007/s10753-024-02139-7.
5
Plant-Derived Terpenoids: A Plethora of Bioactive Compounds with Several Health Functions and Industrial Applications-A Comprehensive Overview.植物萜类化合物:具有多种健康功能和工业应用的生物活性化合物的宝库——全面概述。
Molecules. 2024 Aug 15;29(16):3861. doi: 10.3390/molecules29163861.
6
Differential role of NMDA receptors in hippocampal-dependent spatial memory and plasticity in juvenile male and female rats.NMDA 受体在幼年雄性和雌性大鼠海马依赖性空间记忆和可塑性中的差异作用。
Hippocampus. 2024 Nov;34(11):564-574. doi: 10.1002/hipo.23631. Epub 2024 Aug 15.
7
Unraveling the AKT/ERK cascade and its role in Parkinson disease.解析 AKT/ERK 级联及其在帕金森病中的作用。
Arch Toxicol. 2024 Oct;98(10):3169-3190. doi: 10.1007/s00204-024-03829-9. Epub 2024 Aug 13.
8
Anethole alleviates Doxorubicin-induced cardiac and renal toxicities: Insights from network pharmacology and animal studies.茴芹素减轻阿霉素诱导的心脏和肾脏毒性:来自网络药理学和动物研究的见解。
Chem Biol Interact. 2024 Sep 25;401:111155. doi: 10.1016/j.cbi.2024.111155. Epub 2024 Jul 17.
9
Integrating Network Pharmacology, Transcriptomics to Reveal Neuroprotective of Curcumin Activate PI3K / AKT Pathway in Parkinson's Disease.整合网络药理学、转录组学揭示姜黄素通过激活 PI3K/AKT 通路对帕金森病的神经保护作用。
Drug Des Devel Ther. 2024 Jul 9;18:2869-2881. doi: 10.2147/DDDT.S462333. eCollection 2024.
10
SEP-363856 exerts neuroprotection through the PI3K/AKT/GSK-3β signaling pathway in a dual-hit neurodevelopmental model of schizophrenia-like mice.SEP-363856 通过 PI3K/AKT/GSK-3β 信号通路在精神分裂症样双打击神经发育模型小鼠中发挥神经保护作用。
Drug Dev Res. 2024 Jun;85(4):e22225. doi: 10.1002/ddr.22225.