Suppr超能文献

用于检测吸入性变应原特异性人血清免疫球蛋白E的含三维水凝胶或聚合物刷元件的蛋白质生物芯片

Protein Biochips with Three-Dimensional Hydrogel or Polymer Brush Elements for the Detection of Human Serum Immunoglobulin E Specific to Inhalation Allergens.

作者信息

Miftakhov Rinat A, Shtylev Georgiy F, Kachulyak Daria A, Shishkin Ivan Yu, Vasiliskov Vadim A, Butvilovskaya Veronika I, Kuznetsova Viktoriya E, Shershov Valeriy E, Barsky Victor E, Polyakov Sergey A, Zasedateleva Olga A, Chudinov Alexander V

机构信息

Engelhardt Institute of Molecular Biology, Russian Academy of Sciences, 32 Vavilov Street, 119991 Moscow, Russia.

出版信息

Int J Mol Sci. 2024 Dec 4;25(23):13047. doi: 10.3390/ijms252313047.

Abstract

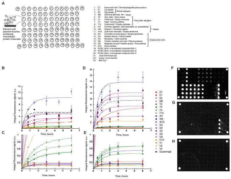
The development of rapid analysis of human serum for the presence of allergen-specific Immunoglobulin E (IgE) is currently important. Consequently, we developed two types of three-dimensional (3D) protein biochips. The first one is a 3D hydrogel biochip containing hydrogel droplets with protein molecules (allergens, immunoglobulins and others). These droplets are disposed on elements consisting of short polymer brushes grafting from a surface of polybutylene terephthalate polymer. The immobilization of proteins was induced by short-wave ultraviolet (UV) radiation. On such a biochip, the kinetics of allergen-sIgE complex formation reached 60% of saturation for 6 h. Also, we developed a 3D brush microchip containing on the surface of a polyethylene terephthalate polymer the brush elements with protein molecules covalently immobilized by opening oxirane cycles by amino and thiol nucleophilic groups contained in proteins. In the case of the 3D brush microchip, the kinetics of allergen-sIgE complex formation reached 100% of saturation for 3 h, and fluorescent signals were 2-3 times higher than those of the 3D hydrogel biochip for some allergens. Thus, the comparative analysis revealed that 3D brush biochips are more useful for further studies of protein-protein interaction than 3D hydrogel ones.

摘要

目前,快速分析人血清中过敏原特异性免疫球蛋白E(IgE)的存在具有重要意义。因此,我们开发了两种类型的三维(3D)蛋白质生物芯片。第一种是3D水凝胶生物芯片,其包含带有蛋白质分子(过敏原、免疫球蛋白等)的水凝胶微滴。这些微滴分布在由从聚对苯二甲酸丁二醇酯聚合物表面接枝的短聚合物刷组成的元件上。蛋白质的固定是通过短波紫外线(UV)辐射诱导的。在这样的生物芯片上,过敏原-sIgE复合物形成的动力学在6小时内达到饱和的60%。此外,我们还开发了一种3D刷式微芯片,在聚对苯二甲酸乙二酯聚合物表面含有通过蛋白质中所含氨基和硫醇亲核基团打开环氧乙烷环而共价固定蛋白质分子的刷状元件。对于3D刷式微芯片,过敏原-sIgE复合物形成的动力学在3小时内达到饱和的100%,并且对于某些过敏原,荧光信号比3D水凝胶生物芯片高2至3倍。因此,对比分析表明,与3D水凝胶生物芯片相比,3D刷式生物芯片在蛋白质-蛋白质相互作用的进一步研究中更有用。

https://cdn.ncbi.nlm.nih.gov/pmc/blobs/0707/11642343/63ed3ea270f3/ijms-25-13047-g001.jpg

文献检索

告别复杂PubMed语法,用中文像聊天一样搜索,搜遍4000万医学文献。AI智能推荐,让科研检索更轻松。

立即免费搜索

文件翻译

保留排版,准确专业,支持PDF/Word/PPT等文件格式,支持 12+语言互译。

免费翻译文档

深度研究

AI帮你快速写综述,25分钟生成高质量综述,智能提取关键信息,辅助科研写作。

立即免费体验