Sato Taro, Yamaguchi Akihiro, Onishi Mayu, Abe Yuka, Shiga Takahiro, Ishikawa Kei-Ichi, Baba Kazuyoshi, Akamatsu Wado
Department of Prosthodontics, Graduate School of Dentistry, Showa University, Ota-ku, Tokyo 145-8515, Japan.
Center for Genomic and Regenerative Medicine, Juntendo University School of Medicine, Bunkyo-ku, Tokyo 113-8421, Japan.
Int J Mol Sci. 2024 Dec 6;25(23):13141. doi: 10.3390/ijms252313141.
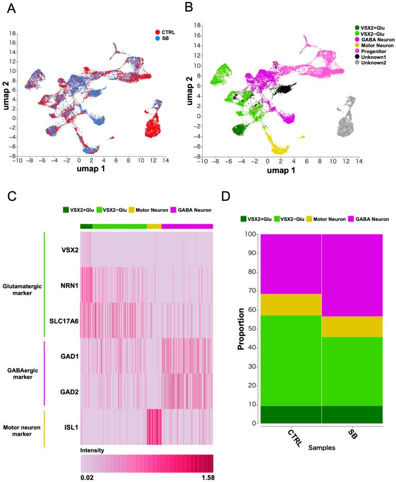
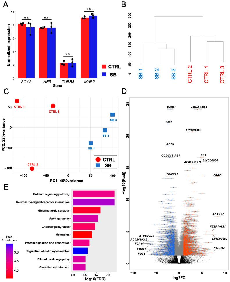
Sleep bruxism (SB) involves involuntary jaw movements during sleep and is potentially caused by motor neuronal hyperexcitability and GABAergic system dysfunction. However, the molecular basis remains unclear. In this study, we aimed to investigate changes in the expression of several genes associated with the pathophysiology of SB. Bulk RNA sequencing (bulk RNA-seq) and single-nucleus RNA sequencing (snRNA-seq) of neurons derived from patient and control human induced pluripotent stem cells (hiPSCs) were performed to comprehensively assess gene expression and cell type-specific alterations, respectively. Bulk RNA-seq revealed significant upregulation of calcium signaling-related genes in SB neurons, including those encoding G protein-coupled receptors and receptor-operated calcium channels. snRNA-seq confirmed the increased expression of (an N-methyl-D-aspartate receptor subunit) and (an M3 muscarinic acetylcholine receptor), particularly in glutamatergic and GABAergic neurons. These alterations were linked to hyperexcitability, with contributing to glutamatergic signaling and contributing to cholinergic signaling. These findings suggest that disrupted calcium signaling and overexpression of and drive neuronal hyperexcitability, providing insight into the pathophysiology of SB. Targeting these pathways may inform therapeutic strategies for SB treatment.
睡眠磨牙症(SB)涉及睡眠期间的非自主下颌运动,可能由运动神经元的过度兴奋和GABA能系统功能障碍引起。然而,其分子基础仍不清楚。在本研究中,我们旨在研究与SB病理生理学相关的几个基因的表达变化。我们分别对来自患者和对照的人诱导多能干细胞(hiPSC)的神经元进行了批量RNA测序(bulk RNA-seq)和单核RNA测序(snRNA-seq),以全面评估基因表达和细胞类型特异性改变。批量RNA-seq显示,SB神经元中钙信号相关基因显著上调,包括编码G蛋白偶联受体和受体操纵性钙通道的基因。snRNA-seq证实了(一种N-甲基-D-天冬氨酸受体亚基)和(一种M3毒蕈碱型乙酰胆碱受体)的表达增加,特别是在谷氨酸能和GABA能神经元中。这些改变与过度兴奋有关, 促成谷氨酸能信号传导, 促成胆碱能信号传导。这些发现表明,钙信号紊乱以及 和 的过表达驱动神经元过度兴奋,为SB的病理生理学提供了见解。针对这些途径可能为SB治疗提供治疗策略。