Suppr超能文献

基于二硫键连接的细胞焦亡相关长链非编码RNA的膀胱癌生存及治疗反应预测模型

Prognostic model based on disulfidptosis-related lncRNAs for predicting survival and therapeutic response in bladder cancer.

作者信息

Han Lirui, Yang Hankai, Jiang Xuan, Zhou Ziyu, Ge Chang, Yu Kairan, Li Guofang, Wang Wei, Liu Yubo

机构信息

Department of Life and Pharmaceutical Sciences, School of Chemical Engineering, Ocean and Life Sciences, Dalian University of Technology, Panjin, China.

Ministry of Education (MOE) Key Laboratory of Bio-Intelligent Manufacturing, Dalian University of Technology, Dalian, China.

出版信息

Front Immunol. 2024 Dec 2;15:1512203. doi: 10.3389/fimmu.2024.1512203. eCollection 2024.

Abstract

BACKGROUND

With poor treatment outcomes and prognosis, bladder cancer remains a focus for clinical research in the precision oncology era. However, the potential of disulfidptosis, a novel cell death mechanism, and its related long non-coding RNAs to support selective cancer cell killing in this disease is still unclear.

METHODS

We identified key disulfidptosis-related lncRNAs in bladder cancer, constructed a prognostic risk model with potential therapeutic targets, and confirmed the findings through quantitative PCR analysis.

RESULTS

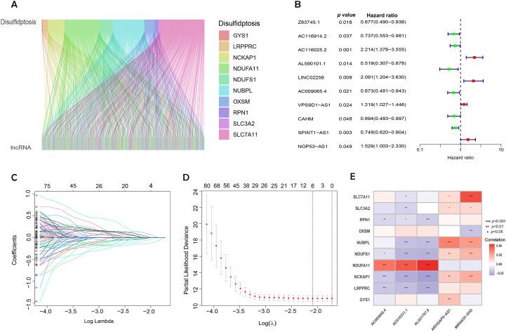
We identified five crucial lncRNAs (, , and ) and integrated them into a predictive model centered on disulfidptosis-associated lncRNAs. Reliability and validity tests demonstrated that the lncRNA prediction index associated with disulfidptosis effectively discerns patients' prognosis outcomes. Additionally, high-risk patients exhibited elevated expression levels of genes involved in the PI3K-Akt signaling pathway, extracellular matrix organization, and immune escape mechanisms, which are associated with poor prognosis. Notably, high-risk patients demonstrated higher sensitivity to , and , underscoring the promise of these lncRNAs as precise therapeutic targets in bladder cancer.

CONCLUSION

By revealing the predictive importance of disulfidptosis-associated lncRNAs in bladder cancer, our research offers new perspectives and pinpoints potential therapeutic targets in clinical environments.

摘要

背景

膀胱癌的治疗效果和预后较差,在精准肿瘤学时代仍是临床研究的重点。然而,一种新型细胞死亡机制——二硫化物诱导的细胞死亡(disulfidptosis)及其相关的长链非编码RNA在这种疾病中支持选择性癌细胞杀伤的潜力仍不清楚。

方法

我们在膀胱癌中鉴定了关键的二硫化物诱导的细胞死亡相关长链非编码RNA,构建了一个具有潜在治疗靶点的预后风险模型,并通过定量PCR分析证实了这些发现。

结果

我们鉴定了五个关键的长链非编码RNA(、、和),并将它们整合到一个以二硫化物诱导的细胞死亡相关长链非编码RNA为中心的预测模型中。可靠性和有效性测试表明,与二硫化物诱导的细胞死亡相关的长链非编码RNA预测指数有效地辨别了患者的预后结果。此外,高危患者中参与PI3K-Akt信号通路、细胞外基质组织和免疫逃逸机制的基因表达水平升高,这些与预后不良相关。值得注意的是,高危患者对、和表现出更高的敏感性,这突出了这些长链非编码RNA作为膀胱癌精确治疗靶点的前景。

结论

通过揭示二硫化物诱导的细胞死亡相关长链非编码RNA在膀胱癌中的预测重要性,我们的研究提供了新的视角,并确定了临床环境中的潜在治疗靶点。

https://cdn.ncbi.nlm.nih.gov/pmc/blobs/d738/11647029/31a8195620b7/fimmu-15-1512203-g001.jpg

文献检索

告别复杂PubMed语法,用中文像聊天一样搜索,搜遍4000万医学文献。AI智能推荐,让科研检索更轻松。

立即免费搜索

文件翻译

保留排版,准确专业,支持PDF/Word/PPT等文件格式,支持 12+语言互译。

免费翻译文档

深度研究

AI帮你快速写综述,25分钟生成高质量综述,智能提取关键信息,辅助科研写作。

立即免费体验