Suppr超能文献

基于光纤传感器和旋转编码器的木薯播种机种子质量实时监测系统的设计与验证

Design and validation of a real-time cassava planter seed quality monitoring system based on optical fiber sensors and rotary encoders.

作者信息

Yan Bin, Cui Zhende, Deng Ganran, Li Guojie, Zheng Shuang, He Fengguang, Li Ling, Chen Pinlan, Wang Xilin, Zhou Sili, Dai Ye, Qin Shuangmei, Liu Zehua

机构信息

Agricultural Machinery Research Institute, Chinese Academy of Tropical Agricultural Sciences, Zhanjiang, Guangdong, China.

Key Laboratory of Tropical Agricultural Machinery, Ministry of Agriculture and Rural Affairs, Zhanjiang, Guangdong, China.

出版信息

Front Plant Sci. 2024 Dec 3;15:1481909. doi: 10.3389/fpls.2024.1481909. eCollection 2024.

Abstract

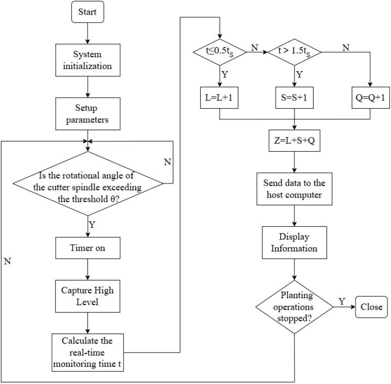
Targeting the issues of seed leakage and cutting segment adhesion due to poor seed feeding and cutting in real-time seed-cutting cassava planters, this study developed a seeding quality monitoring system. Based on the structure and working principle of the seed cutting and discharging device, the installation methods of the matrix fiber optic sensor and rotary encoder were determined. By combining the operational characteristics of the planter's ground wheel drive with seed cutting and seed dropping, a monitoring model correlating the sowing parameters with seed dropping time was established; a monitoring window was created by extracting and processing the rotary encoder pulse signal, and the number of seeds sown after each opposing cutter's operation was calculated based on the pulse width information within the monitoring window. The monitoring system's statistics were compared and analyzed with the manual statistics, and the bench test showed that the monitoring system designed in this study offers high accuracy. When the simulated rotational speed of the opposing cutter ranges from 10 to 30 rpm, the average monitoring error between the monitored and actual seeding quantities for the left and right rows is less than 1.4%. The monitoring system can promptly and accurately activate sound and light alarms for faults, achieving a 100% success rate in alarms and an average fault response time of less than 0.4 seconds. Field tests demonstrate that the average error in seeding volume is 0.91%, and the monitoring system can timely alert to faults occurring in the planter. The system fulfills the requirements for real-time monitoring of cassava seeding volume at various operating speeds in field conditions, and can serve as a reference for monitoring operational parameters in subsequent cassava combine harvesters.

摘要

针对实时切割式木薯播种机在播种过程中因排种和切割不良导致的种子漏播和切段粘连问题,本研究开发了一种播种质量监测系统。基于种子切割与排种装置的结构及工作原理,确定了矩阵光纤传感器和旋转编码器的安装方式。结合播种机地轮驱动与种子切割、播种的作业特性,建立了播种参数与播种时间的关联监测模型;通过对旋转编码器脉冲信号进行提取和处理,创建了监测窗口,并根据监测窗口内的脉冲宽度信息计算每次对刀切割后播种的种子数量。将监测系统统计结果与人工统计结果进行对比分析,台架试验表明本研究设计的监测系统具有较高精度。当对刀模拟转速在10~30转/分钟范围内时,左右行监测播种量与实际播种量的平均监测误差小于1.4%。该监测系统能够及时、准确地对故障发出声光报警,报警成功率达100%,平均故障响应时间小于0.4秒。田间试验表明,播种量平均误差为0.91%,监测系统能够及时对播种机出现的故障发出警报。该系统满足田间条件下不同作业速度时木薯播种量实时监测的要求,可为后续木薯联合收获机作业参数监测提供参考。

https://cdn.ncbi.nlm.nih.gov/pmc/blobs/2060/11649416/389750c4a2f4/fpls-15-1481909-g001.jpg

文献AI研究员

20分钟写一篇综述,助力文献阅读效率提升50倍。

立即体验

用中文搜PubMed

大模型驱动的PubMed中文搜索引擎

马上搜索

文档翻译

学术文献翻译模型,支持多种主流文档格式。

立即体验