• 文献检索
  • 文档翻译
  • 深度研究
  • 学术资讯
  • Suppr Zotero 插件Zotero 插件
  • 邀请有礼
  • 套餐&价格
  • 历史记录
应用&插件
Suppr Zotero 插件Zotero 插件浏览器插件Mac 客户端Windows 客户端微信小程序
定价
高级版会员购买积分包购买API积分包
服务
文献检索文档翻译深度研究API 文档MCP 服务
关于我们
关于 Suppr公司介绍联系我们用户协议隐私条款
关注我们

Suppr 超能文献

核心技术专利:CN118964589B侵权必究
粤ICP备2023148730 号-1Suppr @ 2026

文献检索

告别复杂PubMed语法,用中文像聊天一样搜索,搜遍4000万医学文献。AI智能推荐,让科研检索更轻松。

立即免费搜索

文件翻译

保留排版,准确专业,支持PDF/Word/PPT等文件格式,支持 12+语言互译。

免费翻译文档

深度研究

AI帮你快速写综述,25分钟生成高质量综述,智能提取关键信息,辅助科研写作。

立即免费体验

基于全基因组测序通过约克夏猪的遗传变异揭示与乳头数性状相关的基因

Revealing genes related teat number traits via genetic variation in Yorkshire pigs based on whole-genome sequencing.

作者信息

Wei Jialin, Sun Jingchun, Pan Yi, Cao Minghao, Wang Yulong, Yuan Tiantian, Guo Ao, Han Ruihua, Ding Xiangdong, Yang Gongshe, Yu Taiyong, Ding Rongrong

机构信息

Key Laboratory of Animal Genetics, Breeding and Reproduction of Shaanxi Province, Laboratory of Animal Fat Deposition & Muscle Development, College of Animal Science and Technology, Northwest A&F University, Yangling, 712100, Shaanxi, China.

Key Laboratory of Agroecological Processes in Subtropical Region, Institute of Subtropical Agriculture, Chinese Academy of Sciences, Changsha, 410125, Hunan, China.

出版信息

BMC Genomics. 2024 Dec 18;25(1):1217. doi: 10.1186/s12864-024-11109-0.

DOI:10.1186/s12864-024-11109-0
PMID:39695943
原文链接:https://pmc.ncbi.nlm.nih.gov/articles/PMC11657392/
Abstract

BACKGROUND

Teat number is one of the most important indicators to evaluate the lactation performance of sows, and increasing the teat number has become an important method to improve the economic efficiency of farms. Therefore, it is particularly important to deeply analyze the genetic mechanism of teat number traits in pigs. In this study, we detected Single Nucleotide Ploymorphism (SNP), Insertion-Deletion (InDel) and Structural variant (SV) by high-coverage whole-genome resequencing data, and selected teat number at birth and functional teat number as two types of teat number traits for genome-wide association study (GWAS) to reveal candidate genes associated with pig teat number traits.

RESULTS

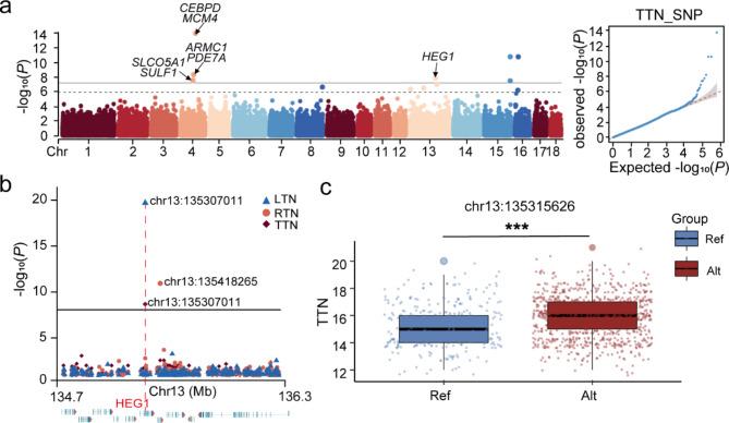
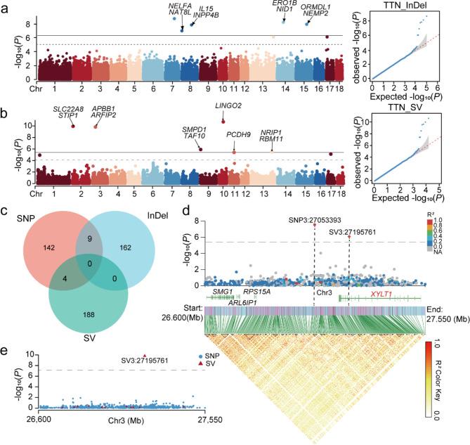
In this study, we used whole genome resequencing data from 560 Yorkshire sows to detect SNPs, InDels and SVs, and performed GWAS for the traits of born teat number and functional teat number, and detected a total of 85 significant variants and screened 214 candidate genes, including HEG1, XYLT1, SULF1, MUC13, VRTN, RAP1A and NPVF. Among them, HEG1 and XYLT1 were the new candidate genes in this study. The co-screening and population validation of multiple traits suggested that HEG1 may have a critical effect on the born teat number.

CONCLUSION

Our study shows that more candidate genes associated with pig teat number traits can be identified by GWAS with different variant types. Through large population validation, we found that HEG1 may be a new key candidate gene affecting pig teat number traits. In conclusion, the results of this study provide new information for exploring the genetic mechanisms affecting pig teat number traits and genetic improvement of pigs.

摘要

背景

乳头数是评估母猪泌乳性能的最重要指标之一,增加乳头数已成为提高猪场经济效益的重要方法。因此,深入分析猪乳头数性状的遗传机制尤为重要。在本研究中,我们通过高覆盖度全基因组重测序数据检测单核苷酸多态性(SNP)、插入缺失(InDel)和结构变异(SV),并选择出生时乳头数和有效乳头数这两种乳头数性状进行全基因组关联研究(GWAS),以揭示与猪乳头数性状相关的候选基因。

结果

在本研究中,我们利用560头大白母猪的全基因组重测序数据检测SNP、InDel和SV,并对出生时乳头数和有效乳头数性状进行GWAS,共检测到85个显著变异,筛选出214个候选基因,包括HEG1、XYLT1、SULF1、MUC13、VRTN、RAP1A和NPVF。其中,HEG1和XYLT1是本研究中的新候选基因。多性状的共同筛选和群体验证表明,HEG1可能对出生时乳头数有关键影响。

结论

我们的研究表明,通过对不同变异类型进行GWAS可以鉴定出更多与猪乳头数性状相关的候选基因。通过大群体验证,我们发现HEG1可能是影响猪乳头数性状的一个新的关键候选基因。总之,本研究结果为探索影响猪乳头数性状的遗传机制和猪的遗传改良提供了新的信息。

https://cdn.ncbi.nlm.nih.gov/pmc/blobs/f829/11657392/9b35f7fc305d/12864_2024_11109_Fig5_HTML.jpg
https://cdn.ncbi.nlm.nih.gov/pmc/blobs/f829/11657392/88519bbeac6d/12864_2024_11109_Fig1_HTML.jpg
https://cdn.ncbi.nlm.nih.gov/pmc/blobs/f829/11657392/1bc8d7357072/12864_2024_11109_Fig2_HTML.jpg
https://cdn.ncbi.nlm.nih.gov/pmc/blobs/f829/11657392/7a94651fc7fc/12864_2024_11109_Fig3_HTML.jpg
https://cdn.ncbi.nlm.nih.gov/pmc/blobs/f829/11657392/331915f2ac43/12864_2024_11109_Fig4_HTML.jpg
https://cdn.ncbi.nlm.nih.gov/pmc/blobs/f829/11657392/9b35f7fc305d/12864_2024_11109_Fig5_HTML.jpg
https://cdn.ncbi.nlm.nih.gov/pmc/blobs/f829/11657392/88519bbeac6d/12864_2024_11109_Fig1_HTML.jpg
https://cdn.ncbi.nlm.nih.gov/pmc/blobs/f829/11657392/1bc8d7357072/12864_2024_11109_Fig2_HTML.jpg
https://cdn.ncbi.nlm.nih.gov/pmc/blobs/f829/11657392/7a94651fc7fc/12864_2024_11109_Fig3_HTML.jpg
https://cdn.ncbi.nlm.nih.gov/pmc/blobs/f829/11657392/331915f2ac43/12864_2024_11109_Fig4_HTML.jpg
https://cdn.ncbi.nlm.nih.gov/pmc/blobs/f829/11657392/9b35f7fc305d/12864_2024_11109_Fig5_HTML.jpg

相似文献

1
Revealing genes related teat number traits via genetic variation in Yorkshire pigs based on whole-genome sequencing.基于全基因组测序通过约克夏猪的遗传变异揭示与乳头数性状相关的基因
BMC Genomics. 2024 Dec 18;25(1):1217. doi: 10.1186/s12864-024-11109-0.
2
Genome-wide detection of multiple variants associated with teat number in French Yorkshire pigs.在法国约克夏猪中,全基因组检测与乳头数相关的多个变体。
BMC Genomics. 2024 Jul 25;25(1):722. doi: 10.1186/s12864-024-10611-9.
3
Genome-wide association analyses identify known and novel loci for teat number in Duroc pigs using single-locus and multi-locus models.全基因组关联分析使用单基因座和多基因座模型鉴定杜洛克猪乳头数的已知和新基因座。
BMC Genomics. 2020 May 7;21(1):344. doi: 10.1186/s12864-020-6742-6.
4
Genome-wide detection of genetic loci and candidate genes for teat number and body conformation traits at birth in Chinese Sushan pigs.在中国苏山猪中,对出生时的乳头数和体型性状进行全基因组遗传位点和候选基因的检测。
Anim Genet. 2019 Dec;50(6):753-756. doi: 10.1111/age.12844. Epub 2019 Sep 2.
5
Genome-wide association analysis to identify SNP markers affecting teat numbers in an F2 intercross population between Landrace and Korean native pigs.全基因组关联分析以鉴定影响长白猪和韩国本土猪F2杂交群体乳头数的单核苷酸多态性(SNP)标记。
Mol Biol Rep. 2014 Nov;41(11):7167-73. doi: 10.1007/s11033-014-3599-2. Epub 2014 Jul 24.
6
Genome-Wide Association Study Meta-Analysis Elucidates Genetic Structure and Identifies Candidate Genes of Teat Number Traits in Pigs.全基因组关联研究荟萃分析阐明了猪的乳头数性状的遗传结构,并鉴定了候选基因。
Int J Mol Sci. 2023 Dec 29;25(1):451. doi: 10.3390/ijms25010451.
7
A Whole Genome Sequencing-Based Genome-Wide Association Study Reveals the Potential Associations of Teat Number in Qingping Pigs.一项基于全基因组测序的全基因组关联研究揭示了清平猪乳头数的潜在关联。
Animals (Basel). 2022 Apr 20;12(9):1057. doi: 10.3390/ani12091057.
8
Genome-wide association study using a single-step approach for teat number in Duroc, Landrace and Yorkshire pigs in Korea.韩国杜洛克猪、长白猪和约克夏猪的产仔数全基因组关联研究采用一步法。
Anim Genet. 2023 Dec;54(6):743-751. doi: 10.1111/age.13357. Epub 2023 Oct 9.
9
Identification of novel candidate genes for the inverted teat defect in sows using a genome-wide marker panel.利用全基因组标记组鉴定母猪乳头内翻缺陷的新候选基因。
J Appl Genet. 2017 May;58(2):249-259. doi: 10.1007/s13353-016-0382-1. Epub 2017 Jan 4.
10
Genome-wide detection of runs of homozygosity in Ding'an pigs revealed candidate genes relating to meat quality traits.定安猪纯合子连续片段的全基因组检测揭示了与肉质性状相关的候选基因。
BMC Genomics. 2025 Mar 31;26(1):316. doi: 10.1186/s12864-025-11501-4.

本文引用的文献

1
Multi-scale variational autoencoder for imputation of missing values in untargeted metabolomics using whole-genome sequencing data.基于全基因组测序数据的无靶向代谢组学缺失值插补的多尺度变分自动编码器。
Comput Biol Med. 2024 Sep;179:108813. doi: 10.1016/j.compbiomed.2024.108813. Epub 2024 Jul 1.
2
Genome-Wide Association Study Meta-Analysis Elucidates Genetic Structure and Identifies Candidate Genes of Teat Number Traits in Pigs.全基因组关联研究荟萃分析阐明了猪的乳头数性状的遗传结构,并鉴定了候选基因。
Int J Mol Sci. 2023 Dec 29;25(1):451. doi: 10.3390/ijms25010451.
3
Genome-Wide Association Study Identifies the Crucial Candidate Genes for Teat Number in Crossbred Commercial Pigs.
全基因组关联研究确定了杂交商品猪乳头数目的关键候选基因。
Animals (Basel). 2023 Jun 5;13(11):1880. doi: 10.3390/ani13111880.
4
Associations of genome-wide structural variations with phenotypic differences in cross-bred Eurasian pigs.全基因组结构变异与杂交欧亚猪表型差异的关联
J Anim Sci Biotechnol. 2023 Oct 7;14(1):136. doi: 10.1186/s40104-023-00929-x.
5
g:Profiler-interoperable web service for functional enrichment analysis and gene identifier mapping (2023 update).用于功能富集分析和基因标识符映射的可互操作网络服务(2023 更新)。
Nucleic Acids Res. 2023 Jul 5;51(W1):W207-W212. doi: 10.1093/nar/gkad347.
6
Genome-wide association study reveals new QTL and functional candidate genes for the number of ribs and carcass length in pigs.全基因组关联研究揭示了猪肋骨数量和胴体长的新 QTL 和功能候选基因。
Anim Genet. 2023 Aug;54(4):435-445. doi: 10.1111/age.13315. Epub 2023 Mar 13.
7
Genetic parameters for early piglet weight, litter traits and number of functional teats in organic pigs.有机猪仔猪初生重、窝产仔数和有效乳头数的遗传参数。
Animal. 2023 Mar;17(3):100717. doi: 10.1016/j.animal.2023.100717. Epub 2023 Jan 23.
8
Integrating genome-wide association study with RNA-seq revealed DBI as a good candidate gene for intramuscular fat content in Beijing black pigs.将全基因组关联研究与RNA测序相结合,揭示DBI是北京黑猪肌内脂肪含量的一个良好候选基因。
Anim Genet. 2023 Feb;54(1):24-34. doi: 10.1111/age.13270. Epub 2022 Oct 28.
9
Development of a new grading system to assess the foster performance of lactating sows.制定一种新的评分系统,以评估哺乳期母猪的寄养表现。
Animal. 2022 Nov;16(11):100655. doi: 10.1016/j.animal.2022.100655. Epub 2022 Oct 10.
10
Functional analysis of litter size and number of teats in pigs: From GWAS to post-GWAS.功能分析的产仔数和乳头数的猪:从 GWAS 到 post-GWAS。
Theriogenology. 2022 Nov;193:157-166. doi: 10.1016/j.theriogenology.2022.09.005. Epub 2022 Sep 19.