Suppr超能文献

免疫原性热休克蛋白通过CD91介导的树突状细胞重编程需要AXL和Fgr激酶。

CD91-mediated reprogramming of DCs by immunogenic heat shock proteins requires the kinases AXL and Fgr.

作者信息

Harkness James Trey F, Nayak Devanshi A, Sedlacek Abigail L, Cattley Richard, Hawse William F, Watkins Simon C, Binder Robert J

机构信息

Department of Immunology, 4035 The Assembly, 5051 Centre Ave, Pittsburgh, PA, 15213, USA.

Center for Biologic Imaging, Pittsburgh, PA, USA.

出版信息

Cell Commun Signal. 2024 Dec 18;22(1):598. doi: 10.1186/s12964-024-01901-6.

Abstract

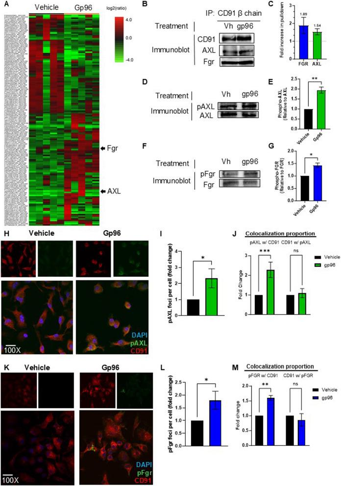
Immune responses to tumors, comprising adaptive T cells and innate NK cells, arise very early in tumorigeneses and prior to detection of palpable tumors or before tissue pathology is evident. Yet, how nascent tumors evoke dendritic cell maturation and the resulting cytokine responses that are necessary for these effector anti-tumor immune responses is unknown. We have previously shown that CD91 expression on dendritic cells is important for immune surveillance, specifically for generating T cell and NK cell responses to nascent tumors. Here we show that engagement of CD91 by its ligands, the tumor-derived HSPs, triggers intracellular signaling within the dendritic cell and reprograms them to release cytokines and become receptive to other immune mediators. We identify AXL and Fgr as essential adaptor kinases that physically associate with, and phosphorylate, CD91 and are important for transmission of distinct but overlapping signaling in cells. Inhibition of these kinases prevents HSP-induced phosphorylation of signaling cascade components and downstream cytokine production. We show that two different immunogenic HSPs that bind CD91 differentially utilize AXL and Fgr and activate distinct programming of dendritic cells, which is important for the varied immunological responses that tumors evoke. Overall, these findings describe an innate sensing mechanism of nascent tumors by dendritic cells, resulting in initiation of anti-tumor responses via the HSP-CD91 axis.

摘要

对肿瘤的免疫反应,包括适应性T细胞和先天性NK细胞,在肿瘤发生的很早阶段、在可触及肿瘤被检测到之前或组织病理学明显之前就已出现。然而,新生肿瘤如何引发树突状细胞成熟以及这些效应性抗肿瘤免疫反应所必需的细胞因子反应尚不清楚。我们之前已经表明,树突状细胞上的CD91表达对于免疫监视很重要,特别是对于产生针对新生肿瘤的T细胞和NK细胞反应。在这里,我们表明CD91与其配体(肿瘤衍生的热休克蛋白)的结合会触发树突状细胞内的细胞内信号传导,并对其进行重新编程以释放细胞因子并对其他免疫介质产生反应。我们确定AXL和Fgr是必需的衔接激酶,它们与CD91物理结合并使其磷酸化,并且对于细胞中不同但重叠信号的传递很重要。抑制这些激酶可防止热休克蛋白诱导的信号级联成分磷酸化和下游细胞因子产生。我们表明,两种不同的与CD91结合的免疫原性热休克蛋白以不同方式利用AXL和Fgr并激活树突状细胞的不同编程,这对于肿瘤引发的各种免疫反应很重要。总体而言,这些发现描述了树突状细胞对新生肿瘤的一种先天性传感机制,通过热休克蛋白-CD91轴导致抗肿瘤反应的启动。

https://cdn.ncbi.nlm.nih.gov/pmc/blobs/fa39/11657872/680f4227533e/12964_2024_1901_Fig1_HTML.jpg

文献检索

告别复杂PubMed语法,用中文像聊天一样搜索,搜遍4000万医学文献。AI智能推荐,让科研检索更轻松。

立即免费搜索

文件翻译

保留排版,准确专业,支持PDF/Word/PPT等文件格式,支持 12+语言互译。

免费翻译文档

深度研究

AI帮你快速写综述,25分钟生成高质量综述,智能提取关键信息,辅助科研写作。

立即免费体验