Suppr超能文献

通过抑制GLS1进行衰老细胞清除通过MFN1诱导过度的线粒体通透性转换孔开放来改善肾脏衰老。

Senolysis by GLS1 Inhibition Ameliorates Kidney Aging by Inducing Excessive mPTP Opening Through MFN1.

作者信息

Chen Yuting, Zhao Nan, Zhang Yu, Chen Xueqi, Chen Yi, Wang Yifan, Wu Jianqing, Zhao Weihong

机构信息

Division of Nephrology, Department of Geriatrics, The First Affiliated Hospital of Nanjing Medical University, Nanjing, Jiangsu, China.

Key Laboratory of Geriatrics of Jiangsu Province, Department of Geriatrics, The First Affiliated Hospital of Nanjing Medical University, Nanjing, Jiangsu, China.

出版信息

J Gerontol A Biol Sci Med Sci. 2025 Mar 7;80(4). doi: 10.1093/gerona/glae294.

Abstract

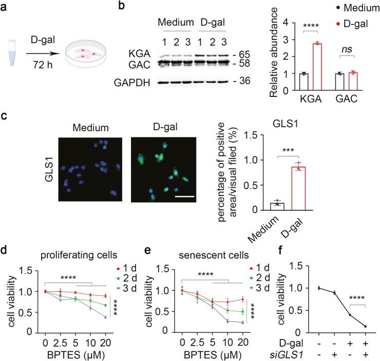
Cellular senescence is a pivotal contributor to aging and age-related diseases. The targeted elimination of senescent cells, known as senolysis, has emerged as a promising therapeutic strategy for mitigating these conditions. Glutaminase 1 (GLS1), a key enzyme in the glutaminolysis pathway, has been implicated in various cellular senescence processes. However, its specific role in senescent renal tubular epithelial cells (TECs) remains unclear. This study investigates the role and underlying mechanisms of GLS1 in senescent TECs. Using d-galactose (d-gal)-induced senescence of HK-2 cells, we found that GLS1 inhibition eliminated senescent TECs by promoting excessive mitochondrial permeability transition pore (mPTP) opening. Mechanistically, the excessive mPTP opening is associated with the upregulation of mitofusin 1 (MFN1). Inhibition of GLS1 in d-gal-treated HK-2 cells induced a shift in mitochondrial dynamics from fission to fusion, accompanied by a significant increase in MFN1 expression. Knocking down MFN1 reduced the mPTP opening and the expression of mPTP-related genes (PPIF, VDAC, and BAX) in cells co-treated with d-gal and the GLS1 inhibitor BPTES. Moreover, treatment of aged mice with BPTES specifically eliminated senescent TECs and ameliorated age-associated kidney disease. These findings reveal that GLS1 inhibition eliminate senescent TECs by promoting excessive mPTP opening, suggesting that targeting GLS1 may be a novel senolytic strategy for alleviating aging-related kidney diseases.

摘要

细胞衰老在衰老及衰老相关疾病中起关键作用。靶向清除衰老细胞(即衰老细胞溶解)已成为缓解这些病症的一种有前景的治疗策略。谷氨酰胺酶1(GLS1)是谷氨酰胺分解途径中的关键酶,与多种细胞衰老过程有关。然而,其在衰老肾小管上皮细胞(TECs)中的具体作用仍不清楚。本研究探讨GLS1在衰老TECs中的作用及潜在机制。利用d - 半乳糖(d - gal)诱导HK - 2细胞衰老,我们发现抑制GLS1可通过促进线粒体通透性转换孔(mPTP)过度开放来清除衰老TECs。机制上,mPTP过度开放与线粒体融合蛋白1(MFN1)上调有关。在d - gal处理的HK - 2细胞中抑制GLS1可导致线粒体动力学从裂变向融合转变,同时MFN1表达显著增加。敲低MFN1可减少d - gal与GLS1抑制剂BPTES共同处理的细胞中的mPTP开放及mPTP相关基因(PPIF、VDAC和BAX)的表达。此外,用BPTES处理老年小鼠可特异性清除衰老TECs并改善年龄相关的肾脏疾病。这些发现揭示了抑制GLS1可通过促进mPTP过度开放来清除衰老TECs,表明靶向GLS1可能是一种缓解衰老相关肾脏疾病的新型衰老细胞溶解策略。

https://cdn.ncbi.nlm.nih.gov/pmc/blobs/ed98/11886818/0c502fc27db0/glae294_fig6.jpg

文献检索

告别复杂PubMed语法,用中文像聊天一样搜索,搜遍4000万医学文献。AI智能推荐,让科研检索更轻松。

立即免费搜索

文件翻译

保留排版,准确专业,支持PDF/Word/PPT等文件格式,支持 12+语言互译。

免费翻译文档

深度研究

AI帮你快速写综述,25分钟生成高质量综述,智能提取关键信息,辅助科研写作。

立即免费体验