Suppr超能文献

多组学解析免疫微环境并揭示卵巢癌术后患者的治疗策略。

Multi-omics decipher the immune microenvironment and unveil therapeutic strategies for postoperative ovarian cancer patients.

作者信息

Liu Zhibing, Wang Fei, Chen Weiwei, Zhai Yujie, Jian Jinbo, Wang Xiaole, Xu Yingjiang, An Jiajia, Han Lei

机构信息

Department of Oncology, Binzhou Medical University Hospital, Binzhou, China.

Department of Oncology, Qilu Hospital of Shandong University, Jinan, China.

出版信息

Transl Cancer Res. 2024 Nov 30;13(11):6028-6044. doi: 10.21037/tcr-24-656. Epub 2024 Nov 21.

Abstract

BACKGROUND

Ovarian cancer (OC) is a highly aggressive and often fatal disease that frequently goes undetected until it has already metastasized. The classic treatment for OC involves surgery followed by chemotherapy. However, despite the effectiveness of surgery, relapse is still a common occurrence. Unfortunately, there is currently no ideal predictive model for the progression and drug sensitivity of postoperative OC patients. Cell death patterns play an important role in tumor progression. So we aimed to investigate their potential to be used as indicators of postoperative OC prognosis and drug sensitivity.

METHODS

A total of 12 programmed cell death (PCD) patterns were employed to construct novel classification and prognosis model. Bulk transcriptome, genomics, and clinical information were collected from The Cancer Genome Atlas (TCGA) Program-OV, GSE9891, GSE26712, GSE49997 and GSE63885. In addition, single-cell transcriptome data GSE210347 were procured from the Gene Expression Omnibus (GEO) database for subsequent analysis.

RESULTS

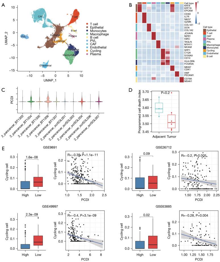
In this study, a novel PCD classification has been employed to phenotype postoperative OC patients, revealing that patients in cluster 1 exhibited heightened sensitivity to immune-based therapies combined with high expression of chemokines, interleukins, interferons, and checkpoints. Meanwhile, a programmed cell death index (PCDI) was established using an 8-gene signature with the help of a machine learning algorithm. The patients with high-PCDI had a worse prognosis after surgery in OC. In addition, we also found that patients with low PCDI patients may exhibit sensitivity to immunotherapy, while those with high PCDI patients may display increased responsiveness to tyrosine kinase inhibitors.

CONCLUSIONS

This study provides a novel PCD model and nomogram that can effectively predict the clinical prognosis and drug sensitivity of OC patients post-surgery.

摘要

背景

卵巢癌(OC)是一种侵袭性很强且常常致命的疾病,在发生转移之前常常难以被发现。OC的经典治疗方法包括手术,随后进行化疗。然而,尽管手术有效,但复发仍然很常见。不幸的是,目前尚无用于预测OC术后患者病情进展和药物敏感性的理想模型。细胞死亡模式在肿瘤进展中起着重要作用。因此,我们旨在研究它们作为OC术后预后和药物敏感性指标的潜力。

方法

共采用12种程序性细胞死亡(PCD)模式构建新的分类和预后模型。从癌症基因组图谱(TCGA)计划-OV、GSE9891、GSE26712、GSE49997和GSE63885中收集批量转录组、基因组学和临床信息。此外,从基因表达综合数据库(GEO)中获取单细胞转录组数据GSE210347用于后续分析。

结果

在本研究中,一种新的PCD分类已被用于对OC术后患者进行表型分析,结果显示第1组患者对基于免疫的疗法表现出更高的敏感性,同时趋化因子、白细胞介素、干扰素和检查点的表达也较高。同时,借助机器学习算法,使用一个8基因特征建立了程序性细胞死亡指数(PCDI)。高PCDI的OC患者术后预后较差。此外,我们还发现低PCDI的患者可能对免疫疗法敏感,而高PCDI的患者可能对酪氨酸激酶抑制剂反应性增加。

结论

本研究提供了一种新的PCD模型和列线图,可有效预测OC患者术后的临床预后和药物敏感性。

https://cdn.ncbi.nlm.nih.gov/pmc/blobs/aefb/11651737/8870aec56b40/tcr-13-11-6028-f1.jpg

文献检索

告别复杂PubMed语法,用中文像聊天一样搜索,搜遍4000万医学文献。AI智能推荐,让科研检索更轻松。

立即免费搜索

文件翻译

保留排版,准确专业,支持PDF/Word/PPT等文件格式,支持 12+语言互译。

免费翻译文档

深度研究

AI帮你快速写综述,25分钟生成高质量综述,智能提取关键信息,辅助科研写作。

立即免费体验