Suppr超能文献

番茄红素在附睾炎中的治疗机制:一项网络药理学与实验研究

Lycopene's therapeutic mechanisms in epididymitis: a network pharmacology and experimental study.

作者信息

Zhan Ming-Wei, Liu Peng-Fei, Nie Zai-Hui, Zhan Xu-Xin, Lou Qiang, Wang Lei, Wu Jun-Jie, Yu Yi, Shang Xue-Jun

机构信息

Department of Urology, Jinling Hospital, Affiliated Hospital of Medical School, Nanjing University, Nanjing, China.

Department of Urology, The First Affiliated Hospital of Ningbo University, Ningbo, China.

出版信息

Transl Androl Urol. 2024 Nov 30;13(11):2553-2569. doi: 10.21037/tau-24-567. Epub 2024 Nov 28.

Abstract

BACKGROUND

Epididymitis, a common disease of the male reproductive system, is often caused by nonspecific infections. Antibiotics alone cannot reverse histopathological changes or prevent long-term reproductive issues. Lycopene (LYC), a potent antioxidant, has shown potential in alleviating epididymitis, yet its specific mechanisms remain unclear. This study used network pharmacology and in vivo experiments to explore LYC's mechanisms in treating epididymitis.

METHODS

Epididymitis- and LYC-related target proteins were identified from multiple databases and analyzed using the Venny platform. Protein interactions were examined with the Search Tool for the Retrieval of Interacting Genes/Proteins (STRING) database, and key targets were identified via topological analysis. Gene Ontology (GO) and Kyoto Encyclopedia of Genes and Genomes (KEGG) pathway enrichment analyses were conducted using the Database for Annotation, Visualization and Integrated Discovery (DAVID) database. Target-pathway networks were visualized in Cytoscape, molecular docking was performed with AutoDock Vina, and LYC's effects were validated in a lipopolysaccharide (LPS)-induced epididymitis mouse model.

RESULTS

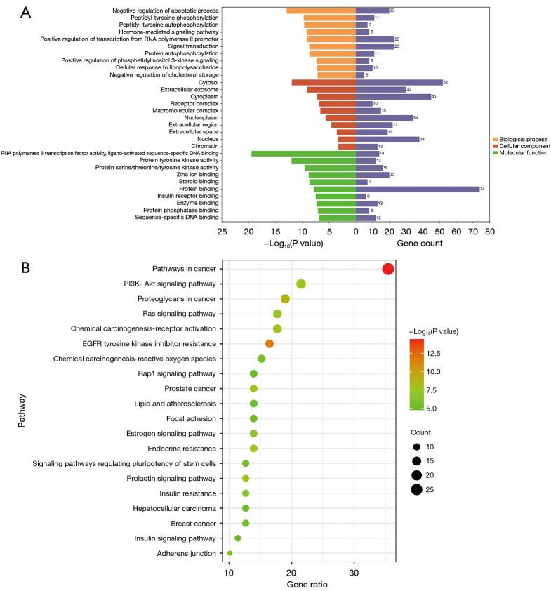
Network pharmacology results indicated that LYC's effects involve the phosphatidylinositol 3-kinase (PI3K)/protein kinase B (AKT) signaling pathway, which plays a crucial role in regulating inflammation and apoptosis. In vivo, LYC improved epididymal pathology, reduced inflammatory cell infiltration, and decreased key inflammatory cytokines, including interleukin-1 beta (IL-1β), interleukin-6 (IL-6), and tumor necrosis factor alpha (TNF-α). By inhibiting PI3K/AKT activation, LYC modulated inflammation and reduced apoptosis. Additionally, LYC enhanced antioxidant enzyme activity and elevated the B-cell lymphoma-extra large (Bcl-xL) ratio, reducing oxidative stress and apoptosis. Molecular docking supported these findings, showing strong binding affinities with PI3K/AKT pathway targets.

CONCLUSIONS

This study highlights LYC's potential as an adjunctive treatment for epididymitis, targeting inflammation and oxidative stress via the PI3K/AKT pathway. These findings suggest that LYC could enhance current therapies and provide new options for the clinical management of epididymitis.

摘要

背景

附睾炎是男性生殖系统的常见疾病,通常由非特异性感染引起。仅使用抗生素无法逆转组织病理学变化或预防长期生殖问题。番茄红素(LYC)是一种有效的抗氧化剂,已显示出缓解附睾炎的潜力,但其具体机制仍不清楚。本研究采用网络药理学和体内实验来探索LYC治疗附睾炎的机制。

方法

从多个数据库中鉴定出与附睾炎和LYC相关的靶蛋白,并使用Venny平台进行分析。使用基因/蛋白质相互作用检索工具(STRING)数据库检查蛋白质相互作用,并通过拓扑分析确定关键靶点。使用注释、可视化和综合发现数据库(DAVID)进行基因本体论(GO)和京都基因与基因组百科全书(KEGG)通路富集分析。在Cytoscape中可视化靶标-通路网络,使用AutoDock Vina进行分子对接,并在脂多糖(LPS)诱导的附睾炎小鼠模型中验证LYC的作用。

结果

网络药理学结果表明,LYC的作用涉及磷脂酰肌醇3激酶(PI3K)/蛋白激酶B(AKT)信号通路,该通路在调节炎症和细胞凋亡中起关键作用。在体内,LYC改善了附睾病理学,减少了炎性细胞浸润,并降低了关键炎性细胞因子的水平,包括白细胞介素-1β(IL-1β)、白细胞介素-6(IL-6)和肿瘤坏死因子-α(TNF-α)。通过抑制PI3K/AKT激活,LYC调节炎症并减少细胞凋亡。此外,LYC增强了抗氧化酶活性并提高了B细胞淋巴瘤-特大(Bcl-xL)比率,减少了氧化应激和细胞凋亡。分子对接支持了这些发现,显示出与PI3K/AKT通路靶点的强结合亲和力。

结论

本研究突出了LYC作为附睾炎辅助治疗的潜力,通过PI3K/AKT通路靶向炎症和氧化应激。这些发现表明,LYC可以增强当前的治疗方法,并为附睾炎的临床管理提供新的选择。

https://cdn.ncbi.nlm.nih.gov/pmc/blobs/8ebe/11650350/14e9c06a4669/tau-13-11-2553-f1.jpg

文献检索

告别复杂PubMed语法,用中文像聊天一样搜索,搜遍4000万医学文献。AI智能推荐,让科研检索更轻松。

立即免费搜索

文件翻译

保留排版,准确专业,支持PDF/Word/PPT等文件格式,支持 12+语言互译。

免费翻译文档

深度研究

AI帮你快速写综述,25分钟生成高质量综述,智能提取关键信息,辅助科研写作。

立即免费体验