Suppr超能文献

过表达科凯恩综合征B组蛋白的人皮肤成纤维细胞亚群可抵抗紫外线B辐射介导的早衰。

A subset of human dermal fibroblasts overexpressing Cockayne syndrome group B protein resist UVB radiation-mediated premature senescence.

作者信息

Fotopoulou Asimina, Angelopoulou Maria T, Pratsinis Harris, Mavrogonatou Eleni, Kletsas Dimitris

机构信息

Laboratory of Cell Proliferation and Ageing, Institute of Biosciences and Applications, National Centre for Scientific Research "Demokritos", Athens, Greece.

Department of Chemistry, University of Patras, Patras, Greece.

出版信息

Aging Cell. 2025 Mar;24(3):e14422. doi: 10.1111/acel.14422. Epub 2024 Dec 19.

Abstract

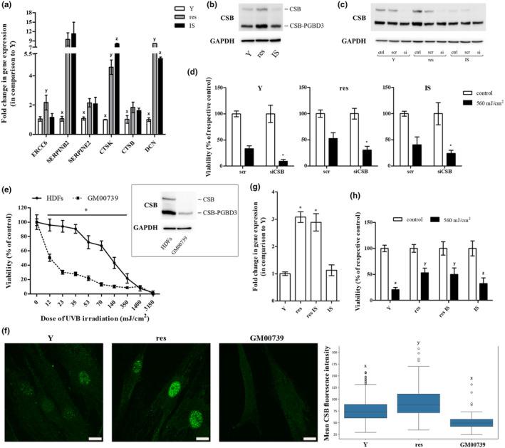
Ultraviolet B (UVB) radiation is a major contributor to skin photoaging. Although mainly absorbed by the epidermis, UVB photons managing to penetrate the upper dermis affect human dermal fibroblasts (HDFs), leading, among others, to the accumulation of senescent cells. In vitro studies have shown that repeated exposures to subcytotoxic UVB radiation doses provoke HDFs' premature senescence shortly after the end of the treatment period. Here, we found that repetitive exposures to non-cytotoxic UVB radiation doses after several days lead to mixed cultures, containing both senescent cells and fibroblasts resisting senescence. "Resistant" fibroblasts were more resilient to a novel intense UVB radiation stimulus. RNA-seq analysis revealed that ERCC6, encoding Cockayne syndrome group B (CSB) protein, is up-regulated in resistant HDFs compared to young and senescent cells. CSB was found to be a key molecule conferring protection toward UVB-induced cytotoxicity and senescence, as siRNA-mediated CSB loss-of-expression rendered HDFs significantly more susceptible to a high UVB radiation dose, while cells from a CSB-deficient patient were found to be more sensitive to UVB-mediated toxicity, as well as senescence. UVB-resistant HDFs remained normal (able to undergo replicative senescence) and non-tumorigenic. Even though they formed a distinct population in-between young and senescent cells, resistant HDFs retained numerous tissue-impairing characteristics of the senescence-associated secretory phenotype, including increased matrix metalloprotease activity and promotion of epidermoid tumor xenografts in immunodeficient mice. Collectively, here we describe a novel subpopulation of HDFs showing increased resistance to UVB-mediated premature senescence while retaining undesirable traits that may negatively affect skin homeostasis.

摘要

紫外线B(UVB)辐射是皮肤光老化的主要促成因素。尽管UVB光子主要被表皮吸收,但成功穿透真皮上层的UVB光子会影响人皮肤成纤维细胞(HDF),尤其会导致衰老细胞的积累。体外研究表明,重复暴露于亚细胞毒性剂量的UVB辐射会在治疗期结束后不久引发HDF的过早衰老。在此,我们发现,在数天后重复暴露于非细胞毒性剂量的UVB辐射会导致混合培养物,其中既含有衰老细胞,也含有抗衰老的成纤维细胞。“抗性”成纤维细胞对新的高强度UVB辐射刺激更具弹性。RNA测序分析显示,与年轻细胞和衰老细胞相比,编码科凯恩综合征B组(CSB)蛋白的ERCC6在抗性HDF中上调。发现CSB是赋予对UVB诱导的细胞毒性和衰老保护作用的关键分子,因为siRNA介导的CSB表达缺失使HDF对高剂量UVB辐射明显更敏感,而来自CSB缺陷患者的细胞对UVB介导的毒性以及衰老更敏感。抗UVB的HDF保持正常(能够经历复制性衰老)且无致瘤性。尽管抗性HDF在年轻细胞和衰老细胞之间形成了一个独特的群体,但它们保留了衰老相关分泌表型的许多损害组织的特征,包括基质金属蛋白酶活性增加以及在免疫缺陷小鼠中促进表皮样肿瘤异种移植。总体而言,我们在此描述了一种新型的HDF亚群,其对UVB介导的过早衰老具有增强的抗性,同时保留了可能对皮肤稳态产生负面影响的不良特征。

https://cdn.ncbi.nlm.nih.gov/pmc/blobs/df81/11896172/6e193077ad15/ACEL-24-e14422-g001.jpg

文献检索

告别复杂PubMed语法,用中文像聊天一样搜索,搜遍4000万医学文献。AI智能推荐,让科研检索更轻松。

立即免费搜索

文件翻译

保留排版,准确专业,支持PDF/Word/PPT等文件格式,支持 12+语言互译。

免费翻译文档

深度研究

AI帮你快速写综述,25分钟生成高质量综述,智能提取关键信息,辅助科研写作。

立即免费体验