• 文献检索
  • 文档翻译
  • 深度研究
  • 学术资讯
  • Suppr Zotero 插件Zotero 插件
  • 邀请有礼
  • 套餐&价格
  • 历史记录
应用&插件
Suppr Zotero 插件Zotero 插件浏览器插件Mac 客户端Windows 客户端微信小程序
定价
高级版会员购买积分包购买API积分包
服务
文献检索文档翻译深度研究API 文档MCP 服务
关于我们
关于 Suppr公司介绍联系我们用户协议隐私条款
关注我们

Suppr 超能文献

核心技术专利:CN118964589B侵权必究
粤ICP备2023148730 号-1Suppr @ 2026

文献检索

告别复杂PubMed语法,用中文像聊天一样搜索,搜遍4000万医学文献。AI智能推荐,让科研检索更轻松。

立即免费搜索

文件翻译

保留排版,准确专业,支持PDF/Word/PPT等文件格式,支持 12+语言互译。

免费翻译文档

深度研究

AI帮你快速写综述,25分钟生成高质量综述,智能提取关键信息,辅助科研写作。

立即免费体验

外泌体miR-6126作为克服肝细胞癌抗癌作用耐药性的新型治疗靶点。

Exosomal miR-6126 as a novel therapeutic target for overcoming resistance of anti-cancer effect in hepatocellular carcinoma.

作者信息

Hwang Hyemin, Kim Jimin, Kim Tae-Hun, Han Yeonju, Choi Dayoung, Cho Sua, Kim Seunghwan, Park Sanghee, Park Taehyun, Piccinini Filippo, Rhee Won Jong, Pyun Jae-Chul, Lee Misu

机构信息

Division of Life Sciences, College of Life Science and Bioengineering, Incheon National University, Incheon, 22012, Republic of Korea.

Department of Materials Science and Engineering, Yonsei University, 50 Yonsei-Ro, Seodaemun-Gu, Seoul, 03722, Republic of Korea.

出版信息

BMC Cancer. 2024 Dec 20;24(1):1557. doi: 10.1186/s12885-024-13342-y.

DOI:10.1186/s12885-024-13342-y
PMID:39702014
原文链接:https://pmc.ncbi.nlm.nih.gov/articles/PMC11660897/
Abstract

BACKGROUND

Hepatocellular carcinoma (HCC) stands as the sixth most prevalent cancer globally, presenting a substantial health challenge, particularly due to late-stage diagnoses that limit treatment effectiveness. Sorafenib, a multi-kinase inhibitor, is the primary chemotherapeutic agent for advanced HCC, but it only extends survival by 2-3 months. However, drug resistance remains a major clinical challenge, necessitating the exploration of new molecular mechanisms, including the role of microRNAs (miRNAs) in sorafenib resistance. In this study, we aimed to identify miRNAs within exosomes derived from sorafenib-resistant HCC cells to elucidate the molecular mechanisms underlying resistance.

METHODS

Sorafenib-resistant cells were generated by culturing the human HCC cell line Huh7 in a medium containing 20 µM sorafenib for six months. Exosomes were isolated from the conditioned medium 24 h before cell harvest using exosome-depleted serum medium. miRNA sequencing and western blotting were used to analyze the expression profiles of exosomal miRNAs and proteins, respectively. pH measurement was performed to assess pH changes in response to sorafenib treatment and miRNA modulation.

RESULTS

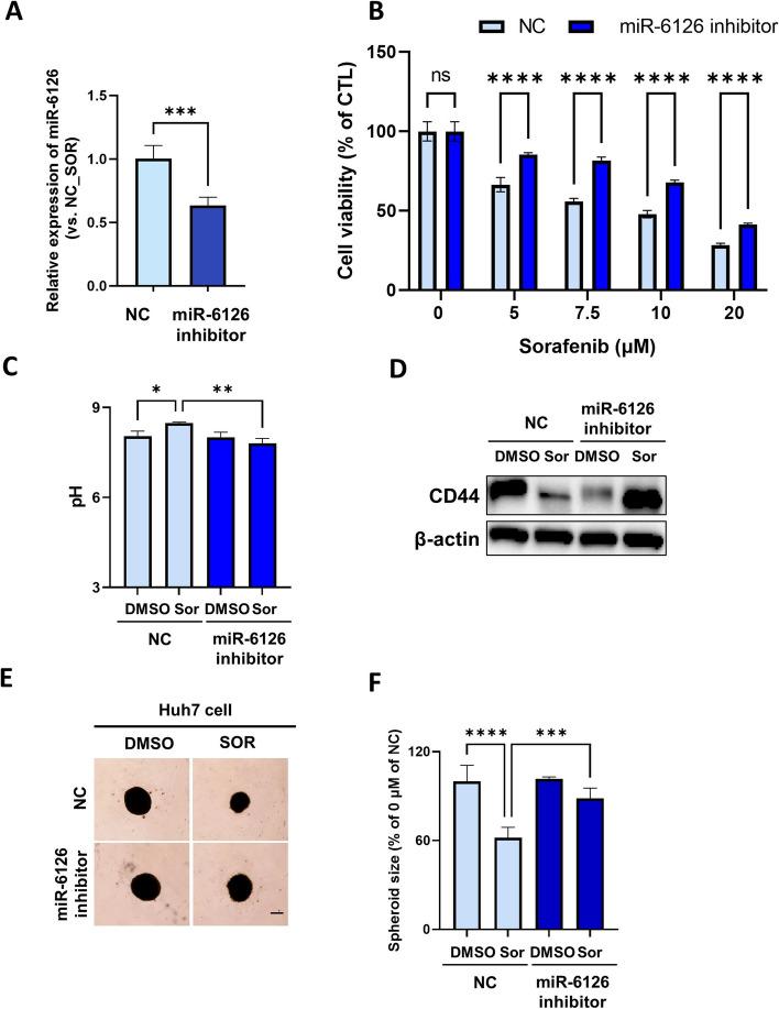
A total of 180 exosomal miRNAs were found to be dysregulated between sorafenib-treated control Huh7 (Huh7S) and sorafenib-resistant Huh7 (Huh7RS) cells, as well as between untreated control Huh7 and Huh7RS cells. Among these, miR-6126 was significantly downregulated in Huh7RS cells compared to Huh7S cells. Functional studies using 2-dimensional (D) and 3D cell culture systems revealed that miR-6126 overexpression reduced sorafenib resistance in Huh7RS cells, while its inhibition increased resistance in Huh7 cells. miR-6126 downregulated key proteins involved in cancer stem cell maintenance, such as CD44 and HK2. Furthermore, the pH level was elevated in cells overexpressing miR-6126 following sorafenib treatment, whereas inhibiting miR-6126 resulted in a lower pH.

CONCLUSIONS

Exosomal miR-6126 plays a pivotal role in sorafenib resistance and tumorigenesis, highlighting its potential as a novel therapeutic target for overcoming drug resistance in HCC.

摘要

背景

肝细胞癌(HCC)是全球第六大常见癌症,构成了重大的健康挑战,尤其是因为晚期诊断限制了治疗效果。索拉非尼是一种多激酶抑制剂,是晚期HCC的主要化疗药物,但它仅能将生存期延长2至3个月。然而,耐药性仍然是一个主要的临床挑战,因此有必要探索新的分子机制,包括微小RNA(miRNA)在索拉非尼耐药中的作用。在本研究中,我们旨在鉴定源自索拉非尼耐药HCC细胞的外泌体中的miRNA,以阐明耐药的分子机制。

方法

通过在含有20 μM索拉非尼的培养基中培养人HCC细胞系Huh7六个月来产生索拉非尼耐药细胞。在收获细胞前24小时,使用不含外泌体的血清培养基从条件培养基中分离外泌体。分别使用miRNA测序和蛋白质印迹分析外泌体miRNA和蛋白质的表达谱。进行pH测量以评估对索拉非尼治疗和miRNA调节的pH变化。

结果

在索拉非尼处理的对照Huh7(Huh7S)和索拉非尼耐药的Huh7(Huh7RS)细胞之间,以及未处理的对照Huh7和Huh7RS细胞之间,共发现180种外泌体miRNA表达失调。其中,与Huh7S细胞相比,miR-6126在Huh7RS细胞中显著下调。使用二维(2D)和三维(3D)细胞培养系统进行的功能研究表明,miR-6126过表达降低了Huh7RS细胞中的索拉非尼耐药性,而其抑制则增加了Huh7细胞中的耐药性。miR-6126下调了参与癌症干细胞维持的关键蛋白,如CD44和HK2。此外,索拉非尼处理后,过表达miR-6126的细胞中的pH水平升高,而抑制miR-6126则导致较低的pH。

结论

外泌体miR-6126在索拉非尼耐药和肿瘤发生中起关键作用,突出了其作为克服HCC耐药性的新型治疗靶点的潜力。

https://cdn.ncbi.nlm.nih.gov/pmc/blobs/fff9/11660897/6e23de88a6b6/12885_2024_13342_Fig6_HTML.jpg
https://cdn.ncbi.nlm.nih.gov/pmc/blobs/fff9/11660897/4a4f46aa3504/12885_2024_13342_Fig1_HTML.jpg
https://cdn.ncbi.nlm.nih.gov/pmc/blobs/fff9/11660897/2dfce5735815/12885_2024_13342_Fig2_HTML.jpg
https://cdn.ncbi.nlm.nih.gov/pmc/blobs/fff9/11660897/9660af392288/12885_2024_13342_Fig3_HTML.jpg
https://cdn.ncbi.nlm.nih.gov/pmc/blobs/fff9/11660897/c4afdf253d99/12885_2024_13342_Fig4_HTML.jpg
https://cdn.ncbi.nlm.nih.gov/pmc/blobs/fff9/11660897/52cc2a2e970e/12885_2024_13342_Fig5_HTML.jpg
https://cdn.ncbi.nlm.nih.gov/pmc/blobs/fff9/11660897/6e23de88a6b6/12885_2024_13342_Fig6_HTML.jpg
https://cdn.ncbi.nlm.nih.gov/pmc/blobs/fff9/11660897/4a4f46aa3504/12885_2024_13342_Fig1_HTML.jpg
https://cdn.ncbi.nlm.nih.gov/pmc/blobs/fff9/11660897/2dfce5735815/12885_2024_13342_Fig2_HTML.jpg
https://cdn.ncbi.nlm.nih.gov/pmc/blobs/fff9/11660897/9660af392288/12885_2024_13342_Fig3_HTML.jpg
https://cdn.ncbi.nlm.nih.gov/pmc/blobs/fff9/11660897/c4afdf253d99/12885_2024_13342_Fig4_HTML.jpg
https://cdn.ncbi.nlm.nih.gov/pmc/blobs/fff9/11660897/52cc2a2e970e/12885_2024_13342_Fig5_HTML.jpg
https://cdn.ncbi.nlm.nih.gov/pmc/blobs/fff9/11660897/6e23de88a6b6/12885_2024_13342_Fig6_HTML.jpg

相似文献

1
Exosomal miR-6126 as a novel therapeutic target for overcoming resistance of anti-cancer effect in hepatocellular carcinoma.外泌体miR-6126作为克服肝细胞癌抗癌作用耐药性的新型治疗靶点。
BMC Cancer. 2024 Dec 20;24(1):1557. doi: 10.1186/s12885-024-13342-y.
2
Exosomal MiR-744 Inhibits Proliferation and Sorafenib Chemoresistance in Hepatocellular Carcinoma by Targeting PAX2.外泌体 miR-744 通过靶向 PAX2 抑制肝癌细胞增殖和索拉非尼耐药性。
Med Sci Monit. 2019 Sep 25;25:7209-7217. doi: 10.12659/MSM.919219.
3
Exosomal miR-93 derived from hepatocellular carcinoma cell promotes the sorafenib resistance of hepatocellular carcinoma through PTEN/PI3K/Akt pathway.肝癌细胞来源的外泌体 miR-93 通过 PTEN/PI3K/Akt 通路促进肝癌对索拉非尼的耐药性。
J Biochem Mol Toxicol. 2024 Mar;38(3):e23666. doi: 10.1002/jbt.23666.
4
Bacterial metabolite butyrate in modulating sorafenib-targeted microRNAs to curtail its resistance in hepatocellular carcinoma.细菌代谢产物丁酸盐通过调节索拉非尼靶向 microRNAs 来抑制肝癌的耐药性。
J Cancer Res Clin Oncol. 2023 Aug;149(9):5823-5839. doi: 10.1007/s00432-022-04544-7. Epub 2022 Dec 30.
5
LXR activation potentiates sorafenib sensitivity in HCC by activating microRNA-378a transcription.LXR 激活通过激活 microRNA-378a 转录增强 HCC 对索拉非尼的敏感性。
Theranostics. 2020 Jul 11;10(19):8834-8850. doi: 10.7150/thno.45158. eCollection 2020.
6
Exosome-derived circUPF2 enhances resistance to targeted therapy by redeploying ferroptosis sensitivity in hepatocellular carcinoma.外泌体来源的 circUPF2 通过重新分配肝细胞癌中的铁死亡敏感性来增强对靶向治疗的抵抗力。
J Nanobiotechnology. 2024 May 30;22(1):298. doi: 10.1186/s12951-024-02582-6.
7
CircSCMH1 Accelerates Sorafenib Resistance in Hepatocellular Carcinoma by Regulating HN1 Expression via miR-485-5p.环状SCMH1通过miR-485-5p调控HN1表达促进肝癌对索拉非尼的耐药性。
Mol Biotechnol. 2025 Jan;67(1):304-316. doi: 10.1007/s12033-024-01054-4. Epub 2024 Feb 19.
8
MiR-375 attenuates sorafenib resistance of hepatocellular carcinoma cells by inhibiting cell autophagy.miR-375 通过抑制细胞自噬来减弱肝癌细胞对索拉非尼的耐药性。
Acta Biochim Pol. 2023 Apr 17;70(2):239-246. doi: 10.18388/abp.2020_5657.
9
MiR-22/GLUT1 Axis Induces Metabolic Reprogramming and Sorafenib Resistance in Hepatocellular Carcinoma.微小RNA-22/葡萄糖转运蛋白1轴诱导肝细胞癌的代谢重编程和索拉非尼耐药性
Int J Mol Sci. 2025 Apr 17;26(8):3808. doi: 10.3390/ijms26083808.
10
CircTTC13 promotes sorafenib resistance in hepatocellular carcinoma through the inhibition of ferroptosis by targeting the miR-513a-5p/SLC7A11 axis.环状TTC13通过靶向miR-513a-5p/SLC7A11轴抑制铁死亡,从而促进肝细胞癌对索拉非尼的耐药性。
Mol Cancer. 2025 Jan 27;24(1):32. doi: 10.1186/s12943-024-02224-3.

引用本文的文献

1
Analysis of miRNAs from Inner Ear Organoid-Derived Extracellular Vesicles.内耳类器官衍生的细胞外囊泡中微小RNA的分析
J Assoc Res Otolaryngol. 2025 Jul 16. doi: 10.1007/s10162-025-00998-x.
2
Oleanolic Acid Restores Drug Sensitivity in Sorafenib-resistant Hepatocellular Carcinoma: Evidence from and Studies.齐墩果酸恢复索拉非尼耐药性肝癌的药物敏感性:来自[具体研究]和[具体研究]的证据。
J Clin Transl Hepatol. 2025 Jun 28;13(6):469-483. doi: 10.14218/JCTH.2024.00369. Epub 2025 Apr 18.

本文引用的文献

1
Monocarboxylate transporter-1 (MCT-1) inhibitors screened from autodisplayed F-antibody library.从 F 抗体展示文库中筛选出的单羧酸转运蛋白 1(MCT-1)抑制剂。
Int J Biol Macromol. 2024 Apr;265(Pt 1):130854. doi: 10.1016/j.ijbiomac.2024.130854. Epub 2024 Mar 12.
2
Protocol to screen for Sorafenib resistance regulators using pooled lentiviral shRNA library and a Sorafenib-resistant hepatocellular carcinoma cell model.使用慢病毒shRNA文库和索拉非尼耐药性肝癌细胞模型筛选索拉非尼耐药调节剂的方案。
STAR Protoc. 2023 Apr 30;4(2):102273. doi: 10.1016/j.xpro.2023.102273.
3
MiR-25 enhances autophagy and promotes sorafenib resistance of hepatocellular carcinoma via targeting FBXW7.
miR-25 通过靶向 FBXW7 增强自噬并促进肝癌对索拉非尼的耐药性。
Int J Med Sci. 2022 Jan 1;19(2):257-266. doi: 10.7150/ijms.67352. eCollection 2022.
4
LINC00520 up-regulates SOX5 to promote cell proliferation and invasion by miR-4516 in human hepatocellular carcinoma.LINC00520 通过 miR-4516 上调 SOX5 促进人肝癌细胞的增殖和侵袭。
Biol Chem. 2022 Jan 31;403(7):665-678. doi: 10.1515/hsz-2021-0316. Print 2022 Jun 27.
5
MiRNA-124-3p.1 sensitizes hepatocellular carcinoma cells to sorafenib by regulating FOXO3a by targeting AKT2 and SIRT1.miRNA-124-3p.1 通过靶向 AKT2 和 SIRT1 调控 FOXO3a 使肝癌细胞对索拉非尼敏感。
Cell Death Dis. 2022 Jan 10;13(1):35. doi: 10.1038/s41419-021-04491-0.
6
Exosome-based candidates move into the clinic.基于外泌体的候选物进入临床阶段。
Nat Rev Drug Discov. 2021 Jan;20(1):6-7. doi: 10.1038/d41573-020-00220-y.
7
lncRNA PART1 Promotes Breast Cancer Cell Progression by Directly Targeting miR-4516.长链非编码RNA PART1通过直接靶向miR-4516促进乳腺癌细胞进展。
Cancer Manag Res. 2020 Aug 24;12:7753-7760. doi: 10.2147/CMAR.S249296. eCollection 2020.
8
MicroRNA-148a-3p inhibits progression of hepatocelluar carcimoma by repressing SMAD2 expression in an Ago2 dependent manner.microRNA-148a-3p 通过依赖于 Ago2 的方式抑制 SMAD2 表达抑制肝癌细胞的进展。
J Exp Clin Cancer Res. 2020 Aug 4;39(1):150. doi: 10.1186/s13046-020-01649-0.
9
Comprehensive analysis of circulating microRNAs as predictive biomarkers for sorafenib therapy outcome in hepatocellular carcinoma.循环微小RNA作为肝细胞癌索拉非尼治疗结果预测生物标志物的综合分析
Oncol Lett. 2020 Aug;20(2):1727-1733. doi: 10.3892/ol.2020.11696. Epub 2020 Jun 5.
10
MicroRNA-4516 suppresses pancreatic cancer development via negatively regulating orthodenticle homeobox 1.微小 RNA-4516 通过负向调控同源异型盒 1 抑制胰腺癌的发展。
Int J Biol Sci. 2020 May 18;16(12):2159-2169. doi: 10.7150/ijbs.45933. eCollection 2020.