Suppr超能文献

miRNA-124-3p.1 通过靶向 AKT2 和 SIRT1 调控 FOXO3a 使肝癌细胞对索拉非尼敏感。

MiRNA-124-3p.1 sensitizes hepatocellular carcinoma cells to sorafenib by regulating FOXO3a by targeting AKT2 and SIRT1.

机构信息

Department of General Surgery, the Affiliated Lihuili Hospital, Ningbo University, Ningbo, 315000, PR China.

Cancer Institute of Integrated Traditional Chinese and Western Medicine, Zhejiang Academy of Traditional Chinese Medicine, Tongde Hospital of Zhejiang Province, Hangzhou, 310012, PR China.

出版信息

Cell Death Dis. 2022 Jan 10;13(1):35. doi: 10.1038/s41419-021-04491-0.

Abstract

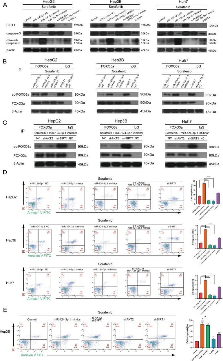
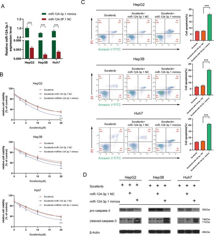
As a multikinase inhibitor, sorafenib is commonly used to treat patients with advanced hepatocellular carcinoma (HCC), however, acquired resistance to sorafenib is a major obstacle to the effectiveness of this treatment. Thus, in this study, we investigated the mechanisms underlying sorafenib resistance as well as approaches devised to increase the sensitivity of HCC to sorafenib. We demonstrated that miR-124-3p.1 downregulation is associated with early recurrence in HCC patients who underwent curative surgery and sorafenib resistance in HCC cell lines. Regarding the mechanism of this phenomenon, we identified FOXO3a, an important cellular stress transcriptional factor, as the key factor in the function of miR-124-3p.1 in HCC. We showed that miR-124-3p.1 binds directly to AKT2 and SIRT1 to reduce the levels of these proteins. Furthermore, we showed that AKT2 and SIRT1 phosphorylate and deacetylate FOXO3a. We also found that miR-124-3p.1 maintains the dephosphorylation and acetylation of FOXO3a, leading to the nuclear location of FOXO3a and enhanced sorafenib-induced apoptosis. Moreover, the combination of miR-124-3p.1 mimics and sorafenib significantly enhanced the curative efficacy of sorafenib in a nude mouse HCC xenograft model. Collectively, our data reveal that miR-124-3p.1 represents a predictive indicator of early recurrence and sorafenib sensitivity in HCC. Furthermore, we demonstrate that miR-124-3p.1 enhances the curative efficacy of sorafenib through dual effects on FOXO3a. Thus, the miR-124-3p.1-FOXO3a axis is implicated as a potential target for the diagnosis and treatment of HCC.

摘要

作为一种多激酶抑制剂,索拉非尼常用于治疗晚期肝细胞癌(HCC)患者,但对索拉非尼的获得性耐药是该治疗方法有效性的主要障碍。因此,在这项研究中,我们研究了索拉非尼耐药的机制以及提高 HCC 对索拉非尼敏感性的方法。我们证明 miR-124-3p.1 的下调与接受根治性手术的 HCC 患者的早期复发以及 HCC 细胞系中的索拉非尼耐药有关。关于这种现象的机制,我们确定 FOXO3a,一种重要的细胞应激转录因子,是 miR-124-3p.1 在 HCC 中发挥作用的关键因素。我们表明 miR-124-3p.1 直接结合 AKT2 和 SIRT1,以降低这些蛋白质的水平。此外,我们表明 AKT2 和 SIRT1 磷酸化和去乙酰化 FOXO3a。我们还发现 miR-124-3p.1 维持 FOXO3a 的去磷酸化和乙酰化,导致 FOXO3a 的核定位和增强索拉非尼诱导的细胞凋亡。此外,miR-124-3p.1 模拟物与索拉非尼的联合使用显著增强了索拉非尼在裸鼠 HCC 异种移植模型中的治疗效果。总之,我们的数据表明 miR-124-3p.1 是 HCC 早期复发和索拉非尼敏感性的预测指标。此外,我们证明 miR-124-3p.1 通过对 FOXO3a 的双重作用增强了索拉非尼的治疗效果。因此,miR-124-3p.1-FOXO3a 轴被认为是 HCC 诊断和治疗的潜在靶点。

https://cdn.ncbi.nlm.nih.gov/pmc/blobs/d3c2/8748751/12b8c0341db7/41419_2021_4491_Fig1_HTML.jpg

文献检索

告别复杂PubMed语法,用中文像聊天一样搜索,搜遍4000万医学文献。AI智能推荐,让科研检索更轻松。

立即免费搜索

文件翻译

保留排版,准确专业,支持PDF/Word/PPT等文件格式,支持 12+语言互译。

免费翻译文档

深度研究

AI帮你快速写综述,25分钟生成高质量综述,智能提取关键信息,辅助科研写作。

立即免费体验