• 文献检索
  • 文档翻译
  • 深度研究
  • 学术资讯
  • Suppr Zotero 插件Zotero 插件
  • 邀请有礼
  • 套餐&价格
  • 历史记录
应用&插件
Suppr Zotero 插件Zotero 插件浏览器插件Mac 客户端Windows 客户端微信小程序
定价
高级版会员购买积分包购买API积分包
服务
文献检索文档翻译深度研究API 文档MCP 服务
关于我们
关于 Suppr公司介绍联系我们用户协议隐私条款
关注我们

Suppr 超能文献

核心技术专利:CN118964589B侵权必究
粤ICP备2023148730 号-1Suppr @ 2026

文献检索

告别复杂PubMed语法,用中文像聊天一样搜索,搜遍4000万医学文献。AI智能推荐,让科研检索更轻松。

立即免费搜索

文件翻译

保留排版,准确专业,支持PDF/Word/PPT等文件格式,支持 12+语言互译。

免费翻译文档

深度研究

AI帮你快速写综述,25分钟生成高质量综述,智能提取关键信息,辅助科研写作。

立即免费体验

温和噬菌体与抗生素的协同作用广泛存在,适用于多种情况,但会因噬菌体、宿主菌株和抗生素组合的不同而有所差异。

Temperate phage-antibiotic synergy is widespread-extending to -but varies by phage, host strain, and antibiotic pairing.

作者信息

Fatima Rabia, Hynes Alexander P

机构信息

Department of Biochemistry and Biomedical Sciences, McMaster University, Hamilton, Ontario, Canada.

Department of Medicine, McMaster University, Hamilton, Ontario, Canada.

出版信息

mBio. 2025 Feb 5;16(2):e0255924. doi: 10.1128/mbio.02559-24. Epub 2024 Dec 20.

DOI:10.1128/mbio.02559-24
PMID:39704503
原文链接:https://pmc.ncbi.nlm.nih.gov/articles/PMC11796409/
Abstract

UNLABELLED

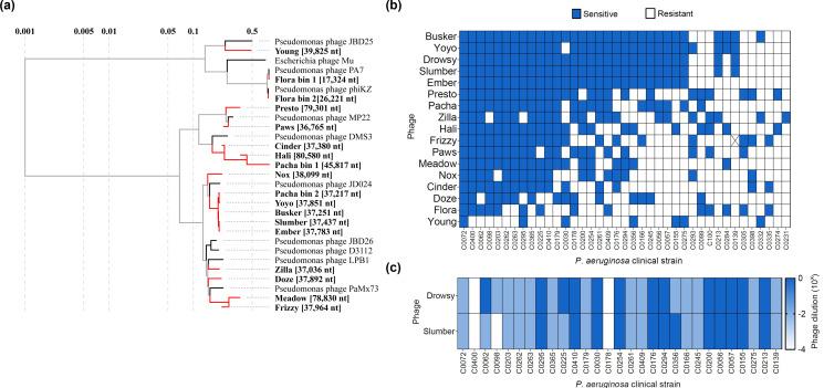
Bacteriophages (phages) are bacterial-specific viruses that can be used alone or with antibiotics to reduce bacterial load. Most phages are unsuitable for therapy because they are "temperate" and can integrate into the host genome, forming a lysogen that is protected from subsequent phage infections. However, integrated phages can be awakened by stressors such as antibiotics. Supported by this interaction, here we explore the potential use of combined temperate phage and antibiotic against the multi-drug-resistant pathogen, . In all, thirty-nine temperate phages were isolated from clinical strains, and a subset was screened for synergy with six antibiotics (ciprofloxacin, levofloxacin, meropenem, piperacillin, tobramycin, and polymyxin B), using checkerboard assays. Interestingly, our screen identified phages that can synergize with each antibiotic, despite their widely differing targets; however, these are highly phage-antibiotic and phage-host pairing specific. Screening across multiple clinical strains reveals that temperate phages can reduce the antibiotic minimum inhibitory concentration up to 32-fold, even in a resistant isolate, functionally re-sensitizing the bacterium to the antibiotic. Meropenem and tobramycin did not reduce the frequency of lysogens, suggesting a mechanism of action independent of the temperate nature of the phages. By contrast, ciprofloxacin and piperacillin were able to reduce the frequency of lysogeny, the former by inducing phages-as previously reported in . Curiously, synergy with piperacillin reduced lysogen survivors, but not by inducing the phages, suggesting an alternative mechanism for biasing the phage lysis-lysogeny equilibrium. Overall, our findings indicate that temperate phages can act as adjuvants in clinically relevant pathogens, even in the presence of antibiotic resistance, thereby drastically expanding their therapeutic potential.

IMPORTANCE

The recent discovery that otherwise therapeutically unusable temperate phages can potentiate the activity of antibiotics, resulting in a potent synergy, has only been tested in , and with a single model phage. Here, working with clinical isolates of and phages from these isolates, we highlight the broad applicability of this synergy-across a variety of mechanisms but also highlight the limitations of predicting the phage, host, and antibiotic combinations that will synergize.

摘要

未标注

噬菌体是细菌特异性病毒,可单独使用或与抗生素联合使用以降低细菌载量。大多数噬菌体不适合用于治疗,因为它们是“温和型”的,可整合到宿主基因组中,形成一种能抵御后续噬菌体感染的溶原菌。然而,整合的噬菌体可被抗生素等应激源唤醒。受这种相互作用的支持,我们在此探索联合使用温和型噬菌体和抗生素对抗多重耐药病原体的潜在用途。总共从临床菌株中分离出39种温和型噬菌体,并使用棋盘法筛选了其中一部分与六种抗生素(环丙沙星、左氧氟沙星、美罗培南、哌拉西林、妥布霉素和多粘菌素B)的协同作用。有趣的是,我们的筛选鉴定出了能与每种抗生素协同作用的噬菌体,尽管它们的靶点差异很大;然而,这些组合具有高度的噬菌体 - 抗生素及噬菌体 - 宿主配对特异性。对多种临床菌株进行筛选发现,温和型噬菌体可将抗生素的最低抑菌浓度降低达32倍,即使在耐药菌株中也是如此,从功能上使细菌重新对该抗生素敏感。美罗培南和妥布霉素并未降低溶原菌的频率,这表明其作用机制与噬菌体的温和性质无关。相比之下,环丙沙星和哌拉西林能够降低溶原化频率,前者如先前在……中报道的那样通过诱导噬菌体来实现。奇怪的是,与哌拉西林的协同作用减少了溶原菌幸存者,但并非通过诱导噬菌体,这表明存在一种使噬菌体裂解 - 溶原化平衡偏向的替代机制。总体而言,我们的研究结果表明,即使存在抗生素耐药性,温和型噬菌体在临床相关病原体中也可作为佐剂,从而极大地扩展了它们的治疗潜力。

重要性

最近发现原本在治疗上无法使用的温和型噬菌体可增强抗生素的活性,从而产生强大的协同作用,这一发现仅在……中使用单一模型噬菌体进行了测试。在此,我们使用……的临床分离株以及从这些分离株中获得的噬菌体进行研究,强调了这种协同作用在多种机制中的广泛适用性,但同时也突出了预测将产生协同作用的噬菌体、宿主和抗生素组合的局限性。

https://cdn.ncbi.nlm.nih.gov/pmc/blobs/cf01/11796409/6196d8fbbfb3/mbio.02559-24.f007.jpg
https://cdn.ncbi.nlm.nih.gov/pmc/blobs/cf01/11796409/9d8605168e68/mbio.02559-24.f001.jpg
https://cdn.ncbi.nlm.nih.gov/pmc/blobs/cf01/11796409/ec7687e95874/mbio.02559-24.f002.jpg
https://cdn.ncbi.nlm.nih.gov/pmc/blobs/cf01/11796409/0aaa84c5e702/mbio.02559-24.f003.jpg
https://cdn.ncbi.nlm.nih.gov/pmc/blobs/cf01/11796409/b6238f56ab0c/mbio.02559-24.f004.jpg
https://cdn.ncbi.nlm.nih.gov/pmc/blobs/cf01/11796409/2fa3b9742da7/mbio.02559-24.f005.jpg
https://cdn.ncbi.nlm.nih.gov/pmc/blobs/cf01/11796409/dc18f7ab43a2/mbio.02559-24.f006.jpg
https://cdn.ncbi.nlm.nih.gov/pmc/blobs/cf01/11796409/6196d8fbbfb3/mbio.02559-24.f007.jpg
https://cdn.ncbi.nlm.nih.gov/pmc/blobs/cf01/11796409/9d8605168e68/mbio.02559-24.f001.jpg
https://cdn.ncbi.nlm.nih.gov/pmc/blobs/cf01/11796409/ec7687e95874/mbio.02559-24.f002.jpg
https://cdn.ncbi.nlm.nih.gov/pmc/blobs/cf01/11796409/0aaa84c5e702/mbio.02559-24.f003.jpg
https://cdn.ncbi.nlm.nih.gov/pmc/blobs/cf01/11796409/b6238f56ab0c/mbio.02559-24.f004.jpg
https://cdn.ncbi.nlm.nih.gov/pmc/blobs/cf01/11796409/2fa3b9742da7/mbio.02559-24.f005.jpg
https://cdn.ncbi.nlm.nih.gov/pmc/blobs/cf01/11796409/dc18f7ab43a2/mbio.02559-24.f006.jpg
https://cdn.ncbi.nlm.nih.gov/pmc/blobs/cf01/11796409/6196d8fbbfb3/mbio.02559-24.f007.jpg

相似文献

1
Temperate phage-antibiotic synergy is widespread-extending to -but varies by phage, host strain, and antibiotic pairing.温和噬菌体与抗生素的协同作用广泛存在,适用于多种情况,但会因噬菌体、宿主菌株和抗生素组合的不同而有所差异。
mBio. 2025 Feb 5;16(2):e0255924. doi: 10.1128/mbio.02559-24. Epub 2024 Dec 20.
2
Temperate phage-antibiotic synergy across antibiotic classes reveals new mechanism for preventing lysogeny.在不同抗生素类别中观察到温和噬菌体-抗生素协同作用,揭示了预防溶原性的新机制。
mBio. 2024 Jun 12;15(6):e0050424. doi: 10.1128/mbio.00504-24. Epub 2024 May 17.
3
Temperate phage-antibiotic synergy eradicates bacteria through depletion of lysogens.温和噬菌体-抗生素协同作用通过耗尽溶原菌来清除细菌。
Cell Rep. 2021 May 25;35(8):109172. doi: 10.1016/j.celrep.2021.109172.
4
Combinations of Bacteriophage Are Efficacious against Multidrug-Resistant and Enhance Sensitivity to Carbapenem Antibiotics.噬菌体组合对多药耐药菌有效,并增强对碳青霉烯类抗生素的敏感性。
Viruses. 2024 Jun 21;16(7):1000. doi: 10.3390/v16071000.
5
Bacteriophage-antibiotic combination therapy for multidrug-resistant Pseudomonas aeruginosa: In vitro synergy testing.噬菌体-抗生素联合治疗多重耐药铜绿假单胞菌:体外协同试验。
J Appl Microbiol. 2022 Sep;133(3):1636-1649. doi: 10.1111/jam.15647. Epub 2022 Jun 28.
6
Synergistic action of mucoactive drugs and phages against and .黏液活性药物与噬菌体对……的协同作用。 (原文中“against”后面内容缺失,翻译只能到此为止)
Microbiol Spectr. 2025 Mar 4;13(3):e0160124. doi: 10.1128/spectrum.01601-24. Epub 2025 Feb 6.
7
Bacteriophage PEV20 and Ciprofloxacin Combination Treatment Enhances Removal of Pseudomonas aeruginosa Biofilm Isolated from Cystic Fibrosis and Wound Patients.噬菌体 PEV20 与环丙沙星联合治疗增强了从囊性纤维化和创伤患者中分离的铜绿假单胞菌生物膜的清除。
AAPS J. 2019 Apr 4;21(3):49. doi: 10.1208/s12248-019-0315-0.
8
Prophages are infrequently associated with antibiotic resistance in clinical isolates.原噬菌体在临床分离株中很少与抗生素耐药性相关。
mSphere. 2025 Mar 25;10(3):e0090424. doi: 10.1128/msphere.00904-24. Epub 2025 Feb 13.
9
Improving the Inhibitory Effect of Phages against Isolated from a Burn Patient Using a Combination of Phages and Antibiotics.利用噬菌体和抗生素联合使用提高对烧伤患者分离噬菌体的抑制效果。
Viruses. 2021 Feb 21;13(2):334. doi: 10.3390/v13020334.
10
Piperacillin and ceftazidime produce the strongest synergistic phage-antibiotic effect in Pseudomonas aeruginosa.哌拉西林和头孢他啶在铜绿假单胞菌中产生最强的协同噬菌体-抗生素效应。
Arch Virol. 2018 Jul;163(7):1941-1948. doi: 10.1007/s00705-018-3811-0. Epub 2018 Mar 17.

引用本文的文献

1
Temperate phages increase antibiotic effectiveness in a infection model.温和噬菌体在感染模型中可提高抗生素的有效性。
mBio. 2025 Aug 18:e0162125. doi: 10.1128/mbio.01621-25.
2
Phage-Antibiotic Combinations for Pseudomonas: Successes in the Clinic and In Vitro Tenuously Connected.用于治疗假单胞菌的噬菌体-抗生素组合:临床与体外研究成果的微弱关联
Microb Biotechnol. 2025 Jul;18(7):e70193. doi: 10.1111/1751-7915.70193.
3
The Current Landscape of Phage-Antibiotic Synergistic (PAS) Interactions.噬菌体 - 抗生素协同(PAS)相互作用的当前态势

本文引用的文献

1
Exploring synergistic and antagonistic interactions in phage-antibiotic combinations against ESKAPE pathogens.探索噬菌体-抗生素联合治疗 ESKAPE 病原体中的协同和拮抗相互作用。
Microbiol Spectr. 2024 Oct 3;12(10):e0042724. doi: 10.1128/spectrum.00427-24. Epub 2024 Jul 31.
2
Penicillin-binding protein 3 sequence variations reduce susceptibility of Pseudomonas aeruginosa to β-lactams but inhibit cell division.青霉素结合蛋白 3 序列变异降低铜绿假单胞菌对β-内酰胺类药物的敏感性,但抑制细胞分裂。
J Antimicrob Chemother. 2024 Sep 3;79(9):2170-2178. doi: 10.1093/jac/dkae203.
3
Temperate phage-antibiotic synergy across antibiotic classes reveals new mechanism for preventing lysogeny.
Antibiotics (Basel). 2025 May 27;14(6):545. doi: 10.3390/antibiotics14060545.
4
Re-evaluating what makes a phage unsuitable for therapy.重新评估导致噬菌体不适合用于治疗的因素。
NPJ Antimicrob Resist. 2025 May 29;3(1):45. doi: 10.1038/s44259-025-00117-z.
在不同抗生素类别中观察到温和噬菌体-抗生素协同作用,揭示了预防溶原性的新机制。
mBio. 2024 Jun 12;15(6):e0050424. doi: 10.1128/mbio.00504-24. Epub 2024 May 17.
4
Inhaled antimicrobial prescribing for Pseudomonas aeruginosa infections in Europe.在欧洲,针对铜绿假单胞菌感染的吸入性抗菌药物处方。
J Cyst Fibros. 2024 May;23(3):499-505. doi: 10.1016/j.jcf.2023.11.012. Epub 2024 Feb 14.
5
Synergistic Interactions among Complex-Targeting Phages Reveal a Novel Therapeutic Role for Lysogenization-Capable Phages.复杂靶向噬菌体的协同相互作用揭示了溶原性噬菌体的一种新的治疗作用。
Microbiol Spectr. 2023 Jun 15;11(3):e0443022. doi: 10.1128/spectrum.04430-22. Epub 2023 May 17.
6
PBP Target Profiling by β-Lactam and β-Lactamase Inhibitors in Intact Pseudomonas aeruginosa: Effects of the Intrinsic and Acquired Resistance Determinants on the Periplasmic Drug Availability.β-内酰胺类抗生素及其抑制剂对铜绿假单胞菌的 PBP 靶位分析:固有和获得性耐药决定因素对胞周药物可及性的影响。
Microbiol Spectr. 2023 Feb 14;11(1):e0303822. doi: 10.1128/spectrum.03038-22. Epub 2022 Dec 8.
7
CARD 2023: expanded curation, support for machine learning, and resistome prediction at the Comprehensive Antibiotic Resistance Database.CARD 2023:在全面抗生素耐药性数据库中进行扩展的策展、对机器学习的支持以及耐药组预测。
Nucleic Acids Res. 2023 Jan 6;51(D1):D690-D699. doi: 10.1093/nar/gkac920.
8
An Optimized Checkerboard Method for Phage-Antibiotic Synergy Detection.噬菌体-抗生素协同作用检测的优化棋盘法。
Viruses. 2022 Jul 14;14(7):1542. doi: 10.3390/v14071542.
9
Mining of Thousands of Prokaryotic Genomes Reveals High Abundance of Prophages with a Strictly Narrow Host Range.数千个原核生物基因组的挖掘揭示了具有严格窄宿主范围的噬菌体的高丰度。
mSystems. 2022 Aug 30;7(4):e0032622. doi: 10.1128/msystems.00326-22. Epub 2022 Jul 26.
10
Exploring the Benefits of Metal Ions in Phage Cocktail for the Treatment of Methicillin-Resistant (MRSA) Infection.探索金属离子在噬菌体鸡尾酒疗法中治疗耐甲氧西林金黄色葡萄球菌(MRSA)感染的益处。
Infect Drug Resist. 2022 May 27;15:2689-2702. doi: 10.2147/IDR.S362743. eCollection 2022.