• 文献检索
  • 文档翻译
  • 深度研究
  • 学术资讯
  • Suppr Zotero 插件Zotero 插件
  • 邀请有礼
  • 套餐&价格
  • 历史记录
应用&插件
Suppr Zotero 插件Zotero 插件浏览器插件Mac 客户端Windows 客户端微信小程序
定价
高级版会员购买积分包购买API积分包
服务
文献检索文档翻译深度研究API 文档MCP 服务
关于我们
关于 Suppr公司介绍联系我们用户协议隐私条款
关注我们

Suppr 超能文献

核心技术专利:CN118964589B侵权必究
粤ICP备2023148730 号-1Suppr @ 2026

文献检索

告别复杂PubMed语法,用中文像聊天一样搜索,搜遍4000万医学文献。AI智能推荐,让科研检索更轻松。

立即免费搜索

文件翻译

保留排版,准确专业,支持PDF/Word/PPT等文件格式,支持 12+语言互译。

免费翻译文档

深度研究

AI帮你快速写综述,25分钟生成高质量综述,智能提取关键信息,辅助科研写作。

立即免费体验

通过分子机制洞察优化结直肠癌免疫治疗的创新策略。

Innovative strategies to optimise colorectal cancer immunotherapy through molecular mechanism insights.

作者信息

Lin Quanjun, Wang Zhiqiang, Wang Jue, Xu Ming, Zhang Xinyi, Sun Peng, Yuan Yihang

机构信息

Department of General Surgery, Tongren Hospital, Shanghai Jiao Tong University School of Medicine, Shanghai, China.

Clinical Medical College, Southwest Medical University, Luzhou, China.

出版信息

Front Immunol. 2024 Dec 9;15:1509658. doi: 10.3389/fimmu.2024.1509658. eCollection 2024.

DOI:10.3389/fimmu.2024.1509658
PMID:39717768
原文链接:https://pmc.ncbi.nlm.nih.gov/articles/PMC11663906/
Abstract

BACKGROUND

Colorectal cancer (CRC) is a leading cause of cancer-related deaths globally. The heterogeneity of the tumor microenvironment significantly influences patient prognosis, while the diversity of tumor cells shapes its unique characteristics. A comprehensive analysis of the molecular profile of tumor cells is crucial for identifying novel molecular targets for drug sensitivity analysis and for uncovering the pathophysiological mechanisms underlying CRC.

METHODS

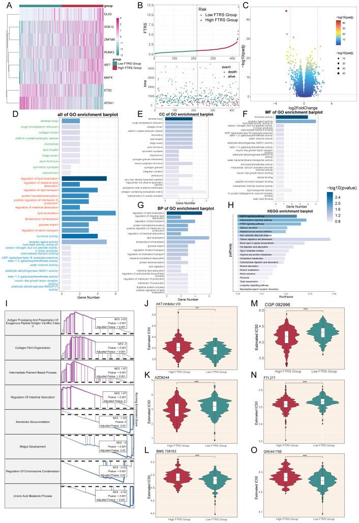
We utilized single-cell RNA sequencing technology to analyze 13 tissue samples from 4 CRC patients, identifying key cell types within the tumor microenvironment. Intercellular communication was assessed using CellChat, and a risk score model was developed based on eight prognostic genes to enhance patient stratification for immunotherapeutic approaches. Additionally, experiments were performed on , a gene strongly associated with poor prognosis, to validate its potential role as a therapeutic target in CRC progression.

RESULTS

Eight major cell types were identified across the tissue samples. Within the tumor cell population, seven distinct subtypes were recognized, with the C0 + tumor cells subtype being significantly linked to cancer progression and poor prognosis. CellChat analysis indicated extensive communication among tumor cells, fibroblasts, and immune cells, underscoring the complexity of the tumor microenvironment. The risk score model demonstrated high accuracy in predicting 1-, 3-, and 5-year survival rates in CRC patients. Enrichment analysis revealed that the C0 + tumor cell subtype exhibited increased energy metabolism, protein synthesis, and oxidative phosphorylation, contributing to its aggressive behavior. experiments confirmed as a critical gene associated with poor prognosis, suggesting its viability as a target for improving drug sensitivity.

CONCLUSION

In summary, this study advances our understanding of CRC progression by identifying critical tumor subtypes, molecular pathways, and prognostic markers that can inform innovative strategies for predicting and enhancing drug sensitivity. These findings hold promise for optimizing immunotherapeutic approaches and developing new targeted therapies, ultimately aiming to improve patient outcomes in CRC.

摘要

背景

结直肠癌(CRC)是全球癌症相关死亡的主要原因。肿瘤微环境的异质性显著影响患者预后,而肿瘤细胞的多样性塑造了其独特特征。全面分析肿瘤细胞的分子特征对于确定药物敏感性分析的新分子靶点以及揭示CRC潜在的病理生理机制至关重要。

方法

我们利用单细胞RNA测序技术分析了4例CRC患者的13个组织样本,确定了肿瘤微环境中的关键细胞类型。使用CellChat评估细胞间通讯,并基于8个预后基因建立风险评分模型,以加强免疫治疗方法的患者分层。此外,对一个与预后不良密切相关的基因进行了实验,以验证其在CRC进展中作为治疗靶点的潜在作用。

结果

在组织样本中鉴定出8种主要细胞类型。在肿瘤细胞群体中,识别出7种不同的亚型,其中C0 +肿瘤细胞亚型与癌症进展和预后不良显著相关。CellChat分析表明肿瘤细胞、成纤维细胞和免疫细胞之间存在广泛通讯,突显了肿瘤微环境的复杂性。风险评分模型在预测CRC患者1年、3年和5年生存率方面显示出高准确性。富集分析显示,C0 +肿瘤细胞亚型表现出能量代谢、蛋白质合成和氧化磷酸化增加,这有助于其侵袭性行为。实验证实该基因是与预后不良相关的关键基因,表明其作为提高药物敏感性靶点的可行性。

结论

总之,本研究通过确定关键的肿瘤亚型、分子途径和预后标志物,推进了我们对CRC进展的理解,这些标志物可为预测和提高药物敏感性的创新策略提供依据。这些发现有望优化免疫治疗方法并开发新的靶向治疗,最终目标是改善CRC患者的预后。

https://cdn.ncbi.nlm.nih.gov/pmc/blobs/15b0/11663906/fa2958cee755/fimmu-15-1509658-g010.jpg
https://cdn.ncbi.nlm.nih.gov/pmc/blobs/15b0/11663906/ea392933ff0b/fimmu-15-1509658-g001.jpg
https://cdn.ncbi.nlm.nih.gov/pmc/blobs/15b0/11663906/ff2c96fb6ec2/fimmu-15-1509658-g002.jpg
https://cdn.ncbi.nlm.nih.gov/pmc/blobs/15b0/11663906/08deaf19b6b3/fimmu-15-1509658-g003.jpg
https://cdn.ncbi.nlm.nih.gov/pmc/blobs/15b0/11663906/bc006dfb7b1e/fimmu-15-1509658-g004.jpg
https://cdn.ncbi.nlm.nih.gov/pmc/blobs/15b0/11663906/10a8cd44d338/fimmu-15-1509658-g005.jpg
https://cdn.ncbi.nlm.nih.gov/pmc/blobs/15b0/11663906/260b8102133d/fimmu-15-1509658-g006.jpg
https://cdn.ncbi.nlm.nih.gov/pmc/blobs/15b0/11663906/c8d85f10d1d0/fimmu-15-1509658-g007.jpg
https://cdn.ncbi.nlm.nih.gov/pmc/blobs/15b0/11663906/3db0b3260fb0/fimmu-15-1509658-g008.jpg
https://cdn.ncbi.nlm.nih.gov/pmc/blobs/15b0/11663906/5e1f74958d06/fimmu-15-1509658-g009.jpg
https://cdn.ncbi.nlm.nih.gov/pmc/blobs/15b0/11663906/fa2958cee755/fimmu-15-1509658-g010.jpg
https://cdn.ncbi.nlm.nih.gov/pmc/blobs/15b0/11663906/ea392933ff0b/fimmu-15-1509658-g001.jpg
https://cdn.ncbi.nlm.nih.gov/pmc/blobs/15b0/11663906/ff2c96fb6ec2/fimmu-15-1509658-g002.jpg
https://cdn.ncbi.nlm.nih.gov/pmc/blobs/15b0/11663906/08deaf19b6b3/fimmu-15-1509658-g003.jpg
https://cdn.ncbi.nlm.nih.gov/pmc/blobs/15b0/11663906/bc006dfb7b1e/fimmu-15-1509658-g004.jpg
https://cdn.ncbi.nlm.nih.gov/pmc/blobs/15b0/11663906/10a8cd44d338/fimmu-15-1509658-g005.jpg
https://cdn.ncbi.nlm.nih.gov/pmc/blobs/15b0/11663906/260b8102133d/fimmu-15-1509658-g006.jpg
https://cdn.ncbi.nlm.nih.gov/pmc/blobs/15b0/11663906/c8d85f10d1d0/fimmu-15-1509658-g007.jpg
https://cdn.ncbi.nlm.nih.gov/pmc/blobs/15b0/11663906/3db0b3260fb0/fimmu-15-1509658-g008.jpg
https://cdn.ncbi.nlm.nih.gov/pmc/blobs/15b0/11663906/5e1f74958d06/fimmu-15-1509658-g009.jpg
https://cdn.ncbi.nlm.nih.gov/pmc/blobs/15b0/11663906/fa2958cee755/fimmu-15-1509658-g010.jpg

相似文献

1
Innovative strategies to optimise colorectal cancer immunotherapy through molecular mechanism insights.通过分子机制洞察优化结直肠癌免疫治疗的创新策略。
Front Immunol. 2024 Dec 9;15:1509658. doi: 10.3389/fimmu.2024.1509658. eCollection 2024.
2
Characterizing tumor biology and immune microenvironment in high-grade serous ovarian cancer via single-cell RNA sequencing: insights for targeted and personalized immunotherapy strategies.通过单细胞RNA测序表征高级别浆液性卵巢癌的肿瘤生物学和免疫微环境:对靶向和个性化免疫治疗策略的见解
Front Immunol. 2025 Jan 17;15:1500153. doi: 10.3389/fimmu.2024.1500153. eCollection 2024.
3
Prognosis of colorectal cancer, prognostic index of immunogenic cell death associated genes in response to immunotherapy, and potential therapeutic effects of ferroptosis inducers.结直肠癌的预后、免疫治疗反应相关免疫原性细胞死亡的预后指标,以及铁死亡诱导剂的潜在治疗效果。
Front Immunol. 2024 Sep 20;15:1458270. doi: 10.3389/fimmu.2024.1458270. eCollection 2024.
4
Unveiling the NEFH+ malignant cell subtype: Insights from single-cell RNA sequencing in prostate cancer progression and tumor microenvironment interactions.揭示NEFH+恶性细胞亚型:前列腺癌进展和肿瘤微环境相互作用的单细胞RNA测序见解
Front Immunol. 2024 Dec 20;15:1517679. doi: 10.3389/fimmu.2024.1517679. eCollection 2024.
5
Spatial and single-cell transcriptomic analysis reveals fibroblasts dependent immune environment in colorectal cancer.空间和单细胞转录组分析揭示了结直肠癌中依赖成纤维细胞的免疫环境。
Biofactors. 2025 Mar-Apr;51(2):e70012. doi: 10.1002/biof.70012.
6
Novel prognostic alternative splicing events in colorectal Cancer: Impact on immune infiltration and therapy response.结直肠癌中新型预后性剪接事件:对免疫浸润和治疗反应的影响。
Int Immunopharmacol. 2024 Sep 30;139:112603. doi: 10.1016/j.intimp.2024.112603. Epub 2024 Jul 22.
7
Development of an anoikis-related gene signature and prognostic model for predicting the tumor microenvironment and response to immunotherapy in colorectal cancer.开发一种与细胞失巢凋亡相关的基因特征和预后模型,用于预测结直肠癌的肿瘤微环境和对免疫治疗的反应。
Front Immunol. 2024 May 8;15:1378305. doi: 10.3389/fimmu.2024.1378305. eCollection 2024.
8
Comprehensive analysis of basement membrane-related gene based on single-cell and bulk RNA sequencing data to predict prognosis and evaluate immune characteristics in colorectal cancer.基于单细胞和批量 RNA 测序数据的基底膜相关基因综合分析,预测结直肠癌的预后并评估免疫特征。
Environ Toxicol. 2024 Jun;39(6):3367-3380. doi: 10.1002/tox.24211. Epub 2024 Mar 6.
9
Single-cell RNA sequencing reveals key molecular drivers and immune landscape in uveal melanoma: implications for targeted therapy and prognostic modeling.单细胞RNA测序揭示葡萄膜黑色素瘤的关键分子驱动因素和免疫格局:对靶向治疗和预后模型的意义。
Front Immunol. 2024 Nov 20;15:1493752. doi: 10.3389/fimmu.2024.1493752. eCollection 2024.
10
Programmed cell death-related prognostic genes mediate dysregulation of the immune microenvironment in triple-negative breast cancer.程序性细胞死亡相关预后基因介导三阴性乳腺癌免疫微环境的失调。
Front Immunol. 2025 Mar 12;16:1563630. doi: 10.3389/fimmu.2025.1563630. eCollection 2025.

引用本文的文献

1
Characterization of lactylation modification subtypes and the promoting role of CCL20 in hepatocellular carcinoma progression.乳酸化修饰亚型的表征及CCL20在肝细胞癌进展中的促进作用
Front Genet. 2025 Jul 16;16:1605055. doi: 10.3389/fgene.2025.1605055. eCollection 2025.

本文引用的文献

1
Artificial Intelligence Hybrid Survival Assessment System for Robot-Assisted Proctectomy: A Retrospective Cohort Study.人工智能混合生存评估系统在机器人辅助直肠切除术的应用:一项回顾性队列研究。
JCO Precis Oncol. 2024 Oct;8:e2400089. doi: 10.1200/PO.24.00089. Epub 2024 Oct 21.
2
Revealing the association between East Asian oral microbiome and colorectal cancer through Mendelian randomization and multi-omics analysis.通过孟德尔随机化和多组学分析揭示东亚口腔微生物群与结直肠癌之间的关联。
Front Cell Infect Microbiol. 2024 Sep 17;14:1452392. doi: 10.3389/fcimb.2024.1452392. eCollection 2024.
3
Pan-Cancer Single-Cell Analysis Revealing the Heterogeneity of Cancer-Associated Fibroblasts in Skin Tumors.
泛癌单细胞分析揭示皮肤肿瘤中癌症相关成纤维细胞的异质性
Curr Gene Ther. 2024 Sep 25. doi: 10.2174/0115665232331353240911080642.
4
Unveiling the cellular landscape: insights from single-cell RNA sequencing in multiple myeloma.揭示细胞图谱:多发性骨髓瘤单细胞RNA测序的见解
Front Immunol. 2024 Aug 30;15:1458638. doi: 10.3389/fimmu.2024.1458638. eCollection 2024.
5
Single-cell RNA sequencing explored potential therapeutic targets by revealing the tumor microenvironment of neuroblastoma and its expression in cell death.单细胞RNA测序通过揭示神经母细胞瘤的肿瘤微环境及其在细胞死亡中的表达,探索了潜在的治疗靶点。
Discov Oncol. 2024 Sep 5;15(1):409. doi: 10.1007/s12672-024-01286-5.
6
Elucidating the role of tumor-associated ALOX5+ mast cells with transformative function in cervical cancer progression via single-cell RNA sequencing.通过单细胞 RNA 测序阐明具有转化功能的肿瘤相关 ALOX5+肥大细胞在宫颈癌进展中的作用。
Front Immunol. 2024 Aug 19;15:1434450. doi: 10.3389/fimmu.2024.1434450. eCollection 2024.
7
Role of glycosylation-related gene MGAT1 in pancreatic ductal adenocarcinoma.糖基化相关基因 MGAT1 在胰腺导管腺癌中的作用。
Front Immunol. 2024 Aug 1;15:1438935. doi: 10.3389/fimmu.2024.1438935. eCollection 2024.
8
Single-cell RNA sequencing reveals that MYBL2 in malignant epithelial cells is involved in the development and progression of ovarian cancer.单细胞 RNA 测序揭示恶性上皮细胞中的 MYBL2 参与卵巢癌的发生和发展。
Front Immunol. 2024 Jul 29;15:1438198. doi: 10.3389/fimmu.2024.1438198. eCollection 2024.
9
Unravelling infiltrating T-cell heterogeneity in kidney renal clear cell carcinoma: Integrative single-cell and spatial transcriptomic profiling.解析肾透明细胞癌浸润性 T 细胞异质性:整合单细胞和空间转录组分析。
J Cell Mol Med. 2024 Jun;28(12):e18403. doi: 10.1111/jcmm.18403.
10
Developing targeted therapies for neuroblastoma by dissecting the effects of metabolic reprogramming on tumor microenvironments and progression.通过剖析代谢重编程对肿瘤微环境和进展的影响,为神经母细胞瘤开发靶向治疗方法。
Theranostics. 2024 May 27;14(9):3439-3469. doi: 10.7150/thno.93962. eCollection 2024.