Suppr超能文献

基于网络药理学和实验验证,通过整合素β8(ITGB8)研究三七总皂苷R1在糖尿病肾病中的炎症机制。

Investigating the inflammatory mechanism of notoginsenoside R1 in Diabetic nephropathy via ITGB8 based on network pharmacology and experimental validation.

作者信息

Li ChangYan, Geng Chen, Wang JiangMing, Shi Luyao, Ma JingYuan, Liang Zhang, Fan WenXing

机构信息

Department of Nephrology, First Affiliated Hospital, Kunming Medical University, Kunming, Yunnan Province, China.

Yunnan Key Laboratory of Laboratory Medicine, First Affiliated Hospital, Kunming Medical University, Kunming, Yunnan Province, China.

出版信息

Mol Med. 2024 Dec 26;30(1):277. doi: 10.1186/s10020-024-01055-8.

Abstract

BACKGROUND

Diabetes often causes diabetic nephropathy (DN), a serious long-term complication. It is characterized by chronic proteinuria, hypertension, and kidney function decline, can progress to end-stage renal disease, lowering patients' quality of life and lifespan. Inflammation and apoptosis are key to DN development. Network pharmacology, clinical correlation, and basic experimental validation to find out how NGR1 might work to reduce inflammation in DN treatment. The study aims to improve DN treatment with new findings.

METHODS

To determine how NGR1 treats DN, this study used network pharmacology, clinical correlation, and basic experimental validation. Three methods were used to predict NGR1 drug targets: ChEMBL, SuperPred, and Swiss Target Prediction. Drug targets are linked to diseases by molecular docking. A clinical correlation analysis using the Nephroseq Classic (V4) database looked at the strong link between medication targets and the development, progression, and renal function of DN. Additional research showed that NGR1 reduces high blood sugar-induced podocyte inflammation.

RESULTS

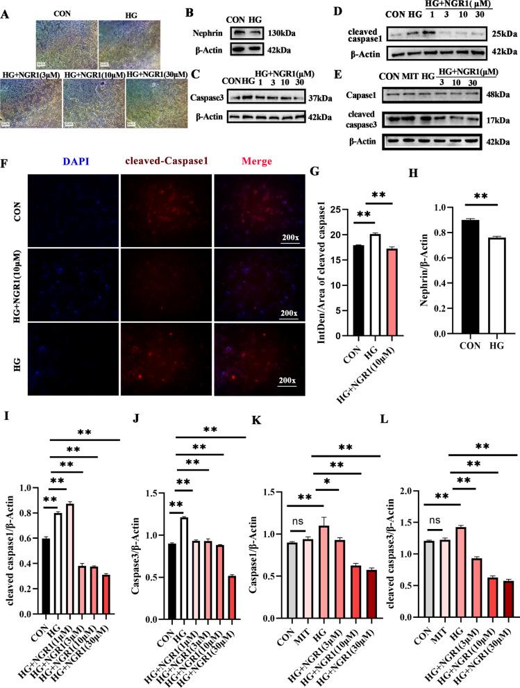
The integrin subunit beta 8 (ITGB8) protein is a potential NGR1 therapeutic target for DN. It may be linked to inflammatory proteins like caspase 3 and IL-18. Validation of the molecular docking showed that SER-407, ALA-22, Ala-343, and TYR-406 form hydrogen bonds with NGR1 and ITGB8. These interactions represent pharmacodynamic targets. Clinical correlation showed that DN patients had significantly lower ITGB8 expression levels than healthy individuals. Between 50 and 80 years old, DN patients' ITGB8 expression levels decreased. ITGB8 expression was lowest in renal function conditions, with eGFR values of 15-29 ml/min/1.73 m2. In the db/db mouse model, downregulation of ITGB8 expression in renal tissue was associated with renal inflammatory damage. The hyperglycemic group had significantly lower levels of nephrin and caspase-3 protein, but higher levels of cleaved caspase-1 protein. Giving NGR1 in different amounts (1, 3, 10, and 30 µM) greatly decreased the expression of caspase3, stopped the expression of cleaved caspase1, and lowered the damage caused by NLRP3 in podocytes.

CONCLUSION

We identified several NGR1 pharmacological targets and found that the ITGB8 protein is a key drug target linked to inflammation and DN. ITGB8 is critical for DN development and can help to reduce high blood sugar-induced podocyte inflammation.

摘要

背景

糖尿病常引发糖尿病肾病(DN),这是一种严重的长期并发症。其特征为慢性蛋白尿、高血压和肾功能衰退,可进展为终末期肾病,降低患者的生活质量和寿命。炎症和细胞凋亡是DN发展的关键因素。本研究运用网络药理学、临床相关性分析及基础实验验证,以探究NGR1在DN治疗中减轻炎症的作用机制,旨在通过新发现改善DN的治疗效果。

方法

为确定NGR1对DN的治疗作用,本研究采用网络药理学、临床相关性分析及基础实验验证。通过三种方法预测NGR1的药物靶点:ChEMBL、SuperPred和瑞士靶点预测。通过分子对接将药物靶点与疾病联系起来。利用Nephroseq Classic(V4)数据库进行临床相关性分析,观察药物靶点与DN的发生、发展及肾功能之间的紧密联系。进一步研究表明,NGR1可减轻高血糖诱导的足细胞炎症。

结果

整合素β8亚基(ITGB8)蛋白是DN潜在的NGR1治疗靶点。它可能与半胱天冬酶3和白细胞介素-18等炎症蛋白相关。分子对接验证显示,丝氨酸-407、丙氨酸-22、丙氨酸-343和酪氨酸-406与NGR1和ITGB8形成氢键。这些相互作用代表药效学靶点。临床相关性分析显示,DN患者的ITGB8表达水平显著低于健康个体。在50至80岁之间,DN患者的ITGB8表达水平下降。在肾功能为15 - 29 ml/min/1.73 m²的情况下,ITGB8表达最低。在db/db小鼠模型中,肾组织中ITGB8表达下调与肾炎症损伤相关。高血糖组的nephrin和半胱天冬酶-3蛋白水平显著降低,但裂解的半胱天冬酶-1蛋白水平升高。给予不同剂量(1、3、10和30 μM)的NGR1可显著降低半胱天冬酶3的表达,阻止裂解的半胱天冬酶1的表达,并减轻足细胞中NLRP3造成的损伤。

结论

我们确定了多个NGR1药理学靶点,发现ITGB8蛋白是与炎症和DN相关的关键药物靶点。ITGB8对DN的发展至关重要,有助于减轻高血糖诱导的足细胞炎症。

https://cdn.ncbi.nlm.nih.gov/pmc/blobs/d978/11674371/97fb42ac3168/10020_2024_1055_Fig1_HTML.jpg

文献检索

告别复杂PubMed语法,用中文像聊天一样搜索,搜遍4000万医学文献。AI智能推荐,让科研检索更轻松。

立即免费搜索

文件翻译

保留排版,准确专业,支持PDF/Word/PPT等文件格式,支持 12+语言互译。

免费翻译文档

深度研究

AI帮你快速写综述,25分钟生成高质量综述,智能提取关键信息,辅助科研写作。

立即免费体验