Suppr超能文献

ATP5J通过线粒体功能障碍调节小胶质细胞活化,加剧脑出血中的神经炎症。

ATP5J regulates microglial activation via mitochondrial dysfunction, exacerbating neuroinflammation in intracerebral hemorrhage.

作者信息

Ren Naixin, Zhang Hutao, Li Tao, Ji Huafang, Zhang Zhen, Wu He

机构信息

Department of Pathology, First Clinical Hospital, Harbin Medical University, Harbin, China.

出版信息

Front Immunol. 2024 Dec 13;15:1509370. doi: 10.3389/fimmu.2024.1509370. eCollection 2024.

Abstract

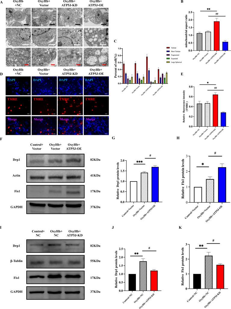
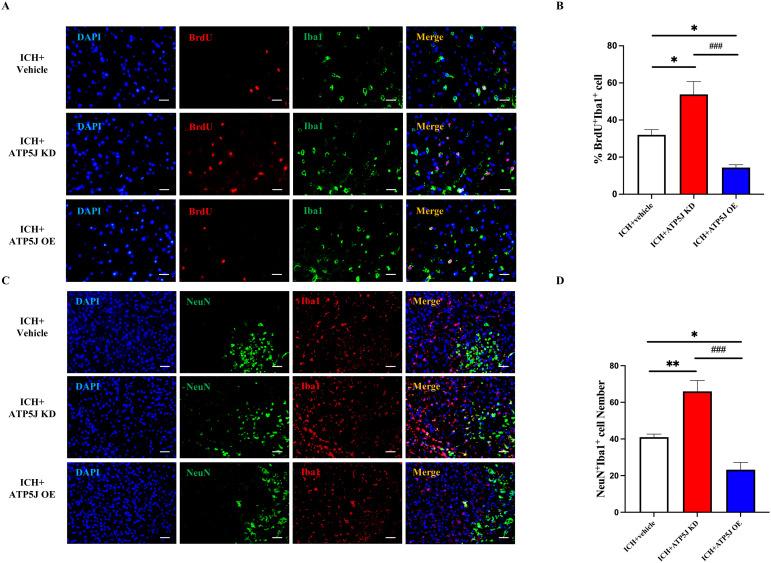
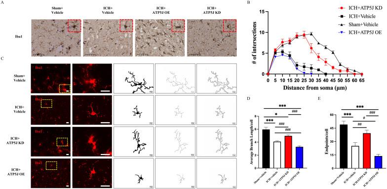
Microglial-mediated neuroinflammation is crucial in the pathophysiological mechanisms of secondary brain injury (SBI) following intracerebral hemorrhage (ICH). Mitochondria are central regulators of inflammation, influencing key pathways such as alternative splicing, and play a critical role in cell differentiation and function. Mitochondrial ATP synthase coupling factor 6 (ATP5J) participates in various pathological processes, such as cell proliferation, migration, and inflammation. However, the role of ATP5J in microglial activation and neuroinflammation post-ICH is poorly understood. This study aimed to investigate the effects of ATP5J on microglial activation and subsequent neuroinflammation in ICH and to elucidate the underlying mechanisms. We observed that ATP5J was upregulated in microglia after ICH. AAV9-mediated ATP5J overexpression worsened neurobehavioral deficits, disrupted the blood-brain barrier, and increased brain water content in ICH mice. Conversely, knockdown ameliorated these effects. overexpression also intensified microglial activation, neuronal apoptosis, and inflammatory responses in surrounding tissues post-ICH. ATP5J impaired microglial dynamics and reduced the proliferation and migration of microglia to injury sites. We used oxyhemoglobin (OxyHb) to stimulate BV2 cells and model ICH . Further studies showed that overexpression enhanced OxyHb-induced microglial functional transformation. Mechanistically, silencing reversed dynamin-related protein 1 (Drp1) and mitochondrial fission 1 protein (Fis1) upregulation in microglia post-OxyHb induction; reduced mitochondrial overdivision, excessive mitochondrial permeability transition pore opening, and reactive oxygen species production; restored normal mitochondrial ridge morphology; and partially restored mitochondrial respiratory electron transport chain activity. silencing further alleviated OxyHb-induced mitochondrial dysfunction by regulating mitochondrial metabolism. Our results indicate that ATP5J is a key factor in regulating microglial functional transformation post-ICH by modulating mitochondrial dysfunction and metabolism, thereby positively regulate neuroinflammation. By inhibiting ATP5J, SBI following ICH could be prevented. Therefore, ATP5J could be a candidate for molecular and therapeutic target exploration to alleviate neuroinflammation post-ICH.

摘要

小胶质细胞介导的神经炎症在脑出血(ICH)后继发性脑损伤(SBI)的病理生理机制中起关键作用。线粒体是炎症的核心调节因子,影响诸如可变剪接等关键途径,并在细胞分化和功能中起关键作用。线粒体ATP合酶偶联因子6(ATP5J)参与各种病理过程,如细胞增殖、迁移和炎症。然而,ATP5J在ICH后小胶质细胞活化和神经炎症中的作用尚不清楚。本研究旨在探讨ATP5J对ICH中小胶质细胞活化及随后神经炎症的影响,并阐明其潜在机制。我们观察到ICH后小胶质细胞中ATP5J上调。腺相关病毒9(AAV9)介导的ATP5J过表达恶化了ICH小鼠的神经行为缺陷,破坏了血脑屏障,并增加了脑含水量。相反,基因敲低改善了这些影响。过表达还加剧了ICH后小胶质细胞活化、神经元凋亡及周围组织的炎症反应。ATP5J损害了小胶质细胞动力学,减少了小胶质细胞向损伤部位的增殖和迁移。我们使用氧合血红蛋白(OxyHb)刺激BV2细胞并模拟ICH。进一步研究表明,过表达增强了OxyHb诱导的小胶质细胞功能转化。机制上,基因沉默逆转了OxyHb诱导后小胶质细胞中动力相关蛋白1(Drp1)和线粒体分裂蛋白1(Fis1)的上调;减少了线粒体过度分裂、过度的线粒体通透性转换孔开放和活性氧产生;恢复了正常的线粒体嵴形态;并部分恢复了线粒体呼吸电子传递链活性。基因沉默通过调节线粒体代谢进一步减轻了OxyHb诱导的线粒体功能障碍。我们的结果表明,ATP5J是通过调节线粒体功能障碍和代谢来调节ICH后小胶质细胞功能转化的关键因子,从而正向调节神经炎症。通过抑制ATP5J,可以预防ICH后的SBI。因此,ATP5J可能是探索减轻ICH后神经炎症的分子和治疗靶点的候选物。

https://cdn.ncbi.nlm.nih.gov/pmc/blobs/dfd3/11671693/25769fd87a52/fimmu-15-1509370-g001.jpg

文献检索

告别复杂PubMed语法,用中文像聊天一样搜索,搜遍4000万医学文献。AI智能推荐,让科研检索更轻松。

立即免费搜索

文件翻译

保留排版,准确专业,支持PDF/Word/PPT等文件格式,支持 12+语言互译。

免费翻译文档

深度研究

AI帮你快速写综述,25分钟生成高质量综述,智能提取关键信息,辅助科研写作。

立即免费体验