• 文献检索
  • 文档翻译
  • 深度研究
  • 学术资讯
  • Suppr Zotero 插件Zotero 插件
  • 邀请有礼
  • 套餐&价格
  • 历史记录
应用&插件
Suppr Zotero 插件Zotero 插件浏览器插件Mac 客户端Windows 客户端微信小程序
定价
高级版会员购买积分包购买API积分包
服务
文献检索文档翻译深度研究API 文档MCP 服务
关于我们
关于 Suppr公司介绍联系我们用户协议隐私条款
关注我们

Suppr 超能文献

核心技术专利:CN118964589B侵权必究
粤ICP备2023148730 号-1Suppr @ 2026

文献检索

告别复杂PubMed语法,用中文像聊天一样搜索,搜遍4000万医学文献。AI智能推荐,让科研检索更轻松。

立即免费搜索

文件翻译

保留排版,准确专业,支持PDF/Word/PPT等文件格式,支持 12+语言互译。

免费翻译文档

深度研究

AI帮你快速写综述,25分钟生成高质量综述,智能提取关键信息,辅助科研写作。

立即免费体验

通过对腺相关病毒衣壳进行上下文相关选择来增强基因向肾小管和足细胞的转移。

Enhancing gene transfer to renal tubules and podocytes by context-dependent selection of AAV capsids.

作者信息

Furusho Taisuke, Das Ranjan, Hakui Hideyuki, Sairavi Anusha, Adachi Kei, Galbraith-Liss Mia S, Rajagopal Pratheppa, Horikawa Masahiro, Luo Shuhua, Li Lena, Yamada Kentaro, Andeen Nicole, Dissen Gregory A, Nakai Hiroyuki

机构信息

Department of Molecular and Medical Genetics, Oregon Health & Science University School of Medicine, Portland, OR, USA.

Dotter Department of Interventional Radiology, Oregon Health & Science University School of Medicine, Portland, OR, USA.

出版信息

Nat Commun. 2024 Dec 30;15(1):10728. doi: 10.1038/s41467-024-54475-9.

DOI:10.1038/s41467-024-54475-9
PMID:39737896
原文链接:https://pmc.ncbi.nlm.nih.gov/articles/PMC11685967/
Abstract

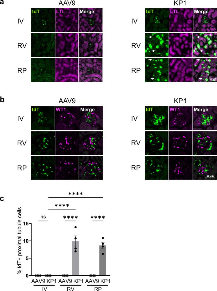
AAV vectors show promise for gene therapy; however, kidney gene transfer remains challenging. Here we conduct a barcode-seq-based comparison of 47 AAV capsids administered through different routes in mice, followed by individual validation. We find that local delivery of AAV-KP1, but not AAV9, via the renal vein or pelvis effectively transduces proximal tubules with minimal off-target liver transduction, while systemic AAV9, but not AAV-KP1, enhances proximal tubule and podocyte transduction in chronic kidney disease. We demonstrate that these contrasting observations are partly due to differences in their pharmacokinetics. Importantly, we show that renal pelvis injection overcomes pre-existing immunity, leading to robust and exclusive proximal tubule transduction, in non-human primates (NHPs). In addition, we highlight drastic differences in renal transduction profiles between mice and NHPs. Thus, this study provides mechanistic insights and underscores importance of context-dependent selection of AAV capsids to overcome challenges in gene delivery to the kidney.

摘要

腺相关病毒(AAV)载体在基因治疗方面显示出前景;然而,肾脏基因转移仍然具有挑战性。在此,我们对通过不同途径给予小鼠的47种AAV衣壳进行了基于条形码测序的比较,随后进行了个体验证。我们发现,通过肾静脉或肾盂局部递送AAV-KP1而非AAV9,能够有效地转导近端小管,且肝脏脱靶转导最小,而全身性AAV9而非AAV-KP1能增强慢性肾脏病中近端小管和足细胞的转导。我们证明,这些截然不同的观察结果部分归因于它们药代动力学的差异。重要的是,我们表明在非人类灵长类动物(NHP)中,肾盂注射克服了预先存在的免疫,导致强大且专一的近端小管转导。此外,我们强调了小鼠和NHP之间肾脏转导谱的巨大差异。因此,本研究提供了机制上的见解,并强调了根据具体情况选择AAV衣壳以克服肾脏基因递送挑战的重要性。

https://cdn.ncbi.nlm.nih.gov/pmc/blobs/2195/11685967/3ac080e0873a/41467_2024_54475_Fig8_HTML.jpg
https://cdn.ncbi.nlm.nih.gov/pmc/blobs/2195/11685967/7b4c6697ddc0/41467_2024_54475_Fig1_HTML.jpg
https://cdn.ncbi.nlm.nih.gov/pmc/blobs/2195/11685967/46557e2d81a1/41467_2024_54475_Fig2_HTML.jpg
https://cdn.ncbi.nlm.nih.gov/pmc/blobs/2195/11685967/3505fa6873b4/41467_2024_54475_Fig3_HTML.jpg
https://cdn.ncbi.nlm.nih.gov/pmc/blobs/2195/11685967/a65335f78b26/41467_2024_54475_Fig4_HTML.jpg
https://cdn.ncbi.nlm.nih.gov/pmc/blobs/2195/11685967/78d973f04bb4/41467_2024_54475_Fig5_HTML.jpg
https://cdn.ncbi.nlm.nih.gov/pmc/blobs/2195/11685967/2fc7b508c7de/41467_2024_54475_Fig6_HTML.jpg
https://cdn.ncbi.nlm.nih.gov/pmc/blobs/2195/11685967/961cb4694901/41467_2024_54475_Fig7_HTML.jpg
https://cdn.ncbi.nlm.nih.gov/pmc/blobs/2195/11685967/3ac080e0873a/41467_2024_54475_Fig8_HTML.jpg
https://cdn.ncbi.nlm.nih.gov/pmc/blobs/2195/11685967/7b4c6697ddc0/41467_2024_54475_Fig1_HTML.jpg
https://cdn.ncbi.nlm.nih.gov/pmc/blobs/2195/11685967/46557e2d81a1/41467_2024_54475_Fig2_HTML.jpg
https://cdn.ncbi.nlm.nih.gov/pmc/blobs/2195/11685967/3505fa6873b4/41467_2024_54475_Fig3_HTML.jpg
https://cdn.ncbi.nlm.nih.gov/pmc/blobs/2195/11685967/a65335f78b26/41467_2024_54475_Fig4_HTML.jpg
https://cdn.ncbi.nlm.nih.gov/pmc/blobs/2195/11685967/78d973f04bb4/41467_2024_54475_Fig5_HTML.jpg
https://cdn.ncbi.nlm.nih.gov/pmc/blobs/2195/11685967/2fc7b508c7de/41467_2024_54475_Fig6_HTML.jpg
https://cdn.ncbi.nlm.nih.gov/pmc/blobs/2195/11685967/961cb4694901/41467_2024_54475_Fig7_HTML.jpg
https://cdn.ncbi.nlm.nih.gov/pmc/blobs/2195/11685967/3ac080e0873a/41467_2024_54475_Fig8_HTML.jpg

相似文献

1
Enhancing gene transfer to renal tubules and podocytes by context-dependent selection of AAV capsids.通过对腺相关病毒衣壳进行上下文相关选择来增强基因向肾小管和足细胞的转移。
Nat Commun. 2024 Dec 30;15(1):10728. doi: 10.1038/s41467-024-54475-9.
2
In vivo selection in non-human primates identifies AAV capsids for on-target CSF delivery to spinal cord.在非人类灵长类动物中的体内筛选鉴定出用于将脑脊液靶向递送至脊髓的腺相关病毒衣壳。
Mol Ther. 2024 Aug 7;32(8):2584-2603. doi: 10.1016/j.ymthe.2024.05.040. Epub 2024 Jun 5.
3
Context-Specific Function of the Engineered Peptide Domain of PHP.B.工程化肽结构域 PHP.B 的上下文特定功能
J Virol. 2021 Sep 27;95(20):e0116421. doi: 10.1128/JVI.01164-21. Epub 2021 Aug 4.
4
Heparan Sulfate Binding Promotes Accumulation of Intravitreally Delivered Adeno-associated Viral Vectors at the Retina for Enhanced Transduction but Weakly Influences Tropism.硫酸乙酰肝素结合促进玻璃体内递送的腺相关病毒载体在视网膜的积累以增强转导,但对嗜性影响较弱。
J Virol. 2016 Oct 14;90(21):9878-9888. doi: 10.1128/JVI.01568-16. Print 2016 Nov 1.
5
Targeting photoreceptors via intravitreal delivery using novel, capsid-mutated AAV vectors.通过使用新型、衣壳突变的 AAV 载体经玻璃体腔递送来靶向感光细胞。
PLoS One. 2013 Apr 26;8(4):e62097. doi: 10.1371/journal.pone.0062097. Print 2013.
6
Comparison of gene transfer to the murine liver following intraperitoneal and intraportal delivery of hepatotropic AAV pseudo-serotypes.经腹腔内和肝内门静脉递送嗜肝 AAV 假型后对小鼠肝脏的基因转导比较。
Gene Ther. 2013 Apr;20(4):460-4. doi: 10.1038/gt.2012.67. Epub 2012 Aug 16.
7
Ocular Inflammatory Response to Intravitreal Injection of Adeno-Associated Virus Vector: Relative Contribution of Genome and Capsid.眼内注射腺相关病毒载体后的炎症反应:基因组和衣壳的相对贡献。
Hum Gene Ther. 2020 Jan;31(1-2):80-89. doi: 10.1089/hum.2019.144. Epub 2019 Oct 31.
8
Positron Emission Tomography Quantitative Assessment of Off-Target Whole-Body Biodistribution of I-124-Labeled Adeno-Associated Virus Capsids Administered to Cerebral Spinal Fluid.正电子发射断层扫描定量评估脑脊髓液中注射的 I-124 标记的腺相关病毒衣壳的非靶全身生物分布。
Hum Gene Ther. 2023 Nov;34(21-22):1095-1106. doi: 10.1089/hum.2023.060. Epub 2023 Oct 23.
9
Improved cardiac gene transfer by transcriptional and transductional targeting of adeno-associated viral vectors.通过腺相关病毒载体的转录和转导靶向作用改善心脏基因转移。
Cardiovasc Res. 2006 Apr 1;70(1):70-8. doi: 10.1016/j.cardiores.2005.12.017. Epub 2006 Jan 31.
10
High-Throughput , and Screen of Adeno-Associated Virus Vectors Based on Physical and Functional Transduction.高通量、基于物理和功能转导的腺相关病毒载体筛选。
Hum Gene Ther. 2020 May;31(9-10):575-589. doi: 10.1089/hum.2019.264. Epub 2020 Feb 26.

引用本文的文献

1
Liver-Directed Gene Therapy Mitigates Early Nephropathy in Murine Glycogen Storage Disease Type Ia.肝靶向基因治疗减轻小鼠I型糖原贮积病的早期肾病。
J Inherit Metab Dis. 2025 Jul;48(4):e70048. doi: 10.1002/jimd.70048.
2
AAV Capsid Screening for Translational Pig Research Using a Mouse Xenograft Liver Model.使用小鼠异种移植肝脏模型进行用于转化猪研究的腺相关病毒衣壳筛选
bioRxiv. 2024 May 29:2024.05.29.596409. doi: 10.1101/2024.05.29.596409.

本文引用的文献

1
Adeno-associated virus-based gene therapy treats inflammatory kidney disease in mice.腺相关病毒基因治疗可治疗小鼠炎症性肾病。
J Clin Invest. 2024 Aug 15;134(17):e174722. doi: 10.1172/JCI174722.
2
Split intein-mediated protein trans-splicing to express large dystrophins.利用分裂内含肽介导的蛋白质反式剪接来表达大型肌营养不良蛋白。
Nature. 2024 Aug;632(8023):192-200. doi: 10.1038/s41586-024-07710-8. Epub 2024 Jul 17.
3
Gene Editing for -Associated Retinal Degeneration.基因编辑治疗与相关的视网膜退行性病变。
N Engl J Med. 2024 Jun 6;390(21):1972-1984. doi: 10.1056/NEJMoa2309915. Epub 2024 May 6.
4
Adeno-associated virus as a delivery vector for gene therapy of human diseases.腺相关病毒作为人类疾病基因治疗的递送载体。
Signal Transduct Target Ther. 2024 Apr 3;9(1):78. doi: 10.1038/s41392-024-01780-w.
5
Adeno-associated virus gene therapy prevents progression of kidney disease in genetic models of nephrotic syndrome.腺相关病毒基因治疗可预防遗传性肾病综合征模型中肾脏疾病的进展。
Sci Transl Med. 2023 Aug 9;15(708):eabc8226. doi: 10.1126/scitranslmed.abc8226.
6
rAAV immunogenicity, toxicity, and durability in 255 clinical trials: A meta-analysis.rAAV 免疫原性、毒性和持久性的 255 项临床试验的荟萃分析。
Front Immunol. 2022 Oct 27;13:1001263. doi: 10.3389/fimmu.2022.1001263. eCollection 2022.
7
Intravenous immunoglobulin prevents peripheral liver transduction of intrathecally delivered AAV vectors.静脉注射免疫球蛋白可预防鞘内递送的腺相关病毒载体在外周肝脏的转导。
Mol Ther Methods Clin Dev. 2022 Oct 4;27:272-280. doi: 10.1016/j.omtm.2022.09.017. eCollection 2022 Dec 8.
8
Renal plasticity revealed through reversal of polycystic kidney disease in mice.通过逆转小鼠多囊肾病揭示肾脏的可塑性。
Nat Genet. 2021 Dec;53(12):1649-1663. doi: 10.1038/s41588-021-00946-4. Epub 2021 Oct 11.
9
Vascular Permeability: Regulation Pathways and Role in Kidney Diseases.血管通透性:调节途径及其在肾脏疾病中的作用
Nephron. 2021;145(3):297-310. doi: 10.1159/000514314. Epub 2021 Mar 19.
10
Cardiovascular Disease in Chronic Kidney Disease: Pathophysiological Insights and Therapeutic Options.慢性肾脏病中的心血管疾病:病理生理学见解与治疗选择。
Circulation. 2021 Mar 16;143(11):1157-1172. doi: 10.1161/CIRCULATIONAHA.120.050686. Epub 2021 Mar 15.