• 文献检索
  • 文档翻译
  • 深度研究
  • 学术资讯
  • Suppr Zotero 插件Zotero 插件
  • 邀请有礼
  • 套餐&价格
  • 历史记录
应用&插件
Suppr Zotero 插件Zotero 插件浏览器插件Mac 客户端Windows 客户端微信小程序
定价
高级版会员购买积分包购买API积分包
服务
文献检索文档翻译深度研究API 文档MCP 服务
关于我们
关于 Suppr公司介绍联系我们用户协议隐私条款
关注我们

Suppr 超能文献

核心技术专利:CN118964589B侵权必究
粤ICP备2023148730 号-1Suppr @ 2026

文献检索

告别复杂PubMed语法,用中文像聊天一样搜索,搜遍4000万医学文献。AI智能推荐,让科研检索更轻松。

立即免费搜索

文件翻译

保留排版,准确专业,支持PDF/Word/PPT等文件格式,支持 12+语言互译。

免费翻译文档

深度研究

AI帮你快速写综述,25分钟生成高质量综述,智能提取关键信息,辅助科研写作。

立即免费体验

肝靶向基因治疗减轻小鼠I型糖原贮积病的早期肾病。

Liver-Directed Gene Therapy Mitigates Early Nephropathy in Murine Glycogen Storage Disease Type Ia.

作者信息

Lee Cheol, Pratap Kunal, Zhang Lisa, Chen Hung Dar, Arnaoutova Irina, Starost Matthew F, Mansfield Brian C, Chou Janice Y

机构信息

Section on Cellular Differentiation, Division of Translational Medicine, Eunice Kennedy Shriver National Institute of Child Health and Human Development, Bethesda, Maryland, USA.

Division of Veterinary Resources, National Institutes of Health, Bethesda, Maryland, USA.

出版信息

J Inherit Metab Dis. 2025 Jul;48(4):e70048. doi: 10.1002/jimd.70048.

DOI:10.1002/jimd.70048
PMID:40443300
原文链接:https://pmc.ncbi.nlm.nih.gov/articles/PMC12123395/
Abstract

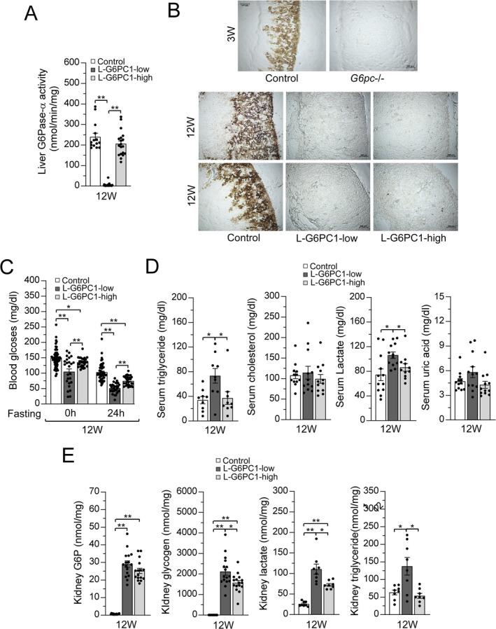
Nephropathy is a complication of glycogen storage disease type Ia (GSD-Ia), a metabolic disorder caused by pathogenic variants in glucose-6-phosphatase-α (G6Pase-α or G6PC1). While maintaining blood glucose homeostasis can delay the progression of renal disease in GSD-Ia, the benefits of liver-directed G6PC1 gene therapy on nephropathy remain unclear. This study evaluates the effects of low- and high-dose G6PC1 liver gene augmentation therapy on kidney function. The G6pc-/- mice, which lack G6Pase-α activity in both liver and kidney, were treated with G6PC1 gene therapy to restore either low or near-normal levels of liver G6Pase-α activity, and renal phenotype was examined at age 12 weeks. Both groups exhibited impaired renal glucose homeostasis, altered renal glucose reabsorption, acute kidney injury, and early signs of renal fibrosis. However, mice with near-normal liver G6Pase-α activity had better renal glucose reabsorption and homeostasis with lower serum levels of cystatin C and blood urea nitrogen, key markers of kidney function. These findings highlight the potential of liver-directed G6PC1 gene therapy to enhance metabolic control and mitigate early kidney disease in GSD-Ia.

摘要

肾病是Ia型糖原贮积病(GSD-Ia)的一种并发症,GSD-Ia是一种由葡萄糖-6-磷酸酶-α(G6Pase-α或G6PC1)的致病变体引起的代谢紊乱疾病。虽然维持血糖稳态可以延缓GSD-Ia患者肾脏疾病的进展,但肝脏靶向G6PC1基因治疗对肾病的益处仍不明确。本研究评估了低剂量和高剂量G6PC1肝脏基因增强治疗对肾功能的影响。在肝脏和肾脏中均缺乏G6Pase-α活性的G6pc-/-小鼠接受了G6PC1基因治疗,以恢复肝脏G6Pase-α活性的低水平或接近正常水平,并在12周龄时检查肾脏表型。两组均表现出肾脏葡萄糖稳态受损、肾脏葡萄糖重吸收改变、急性肾损伤以及肾纤维化的早期迹象。然而,肝脏G6Pase-α活性接近正常的小鼠具有更好的肾脏葡萄糖重吸收和稳态,血清胱抑素C和血尿素氮水平较低,这两种物质是肾功能的关键标志物。这些发现突出了肝脏靶向G6PC1基因治疗在增强GSD-Ia患者代谢控制和减轻早期肾脏疾病方面的潜力。

https://cdn.ncbi.nlm.nih.gov/pmc/blobs/e89c/12123395/40d1f8da1a93/JIMD-48-0-g005.jpg
https://cdn.ncbi.nlm.nih.gov/pmc/blobs/e89c/12123395/ac28ece680c3/JIMD-48-0-g002.jpg
https://cdn.ncbi.nlm.nih.gov/pmc/blobs/e89c/12123395/86b3fa239b89/JIMD-48-0-g003.jpg
https://cdn.ncbi.nlm.nih.gov/pmc/blobs/e89c/12123395/864488e2760f/JIMD-48-0-g001.jpg
https://cdn.ncbi.nlm.nih.gov/pmc/blobs/e89c/12123395/d63e575c35e1/JIMD-48-0-g004.jpg
https://cdn.ncbi.nlm.nih.gov/pmc/blobs/e89c/12123395/40d1f8da1a93/JIMD-48-0-g005.jpg
https://cdn.ncbi.nlm.nih.gov/pmc/blobs/e89c/12123395/ac28ece680c3/JIMD-48-0-g002.jpg
https://cdn.ncbi.nlm.nih.gov/pmc/blobs/e89c/12123395/86b3fa239b89/JIMD-48-0-g003.jpg
https://cdn.ncbi.nlm.nih.gov/pmc/blobs/e89c/12123395/864488e2760f/JIMD-48-0-g001.jpg
https://cdn.ncbi.nlm.nih.gov/pmc/blobs/e89c/12123395/d63e575c35e1/JIMD-48-0-g004.jpg
https://cdn.ncbi.nlm.nih.gov/pmc/blobs/e89c/12123395/40d1f8da1a93/JIMD-48-0-g005.jpg

相似文献

1
Liver-Directed Gene Therapy Mitigates Early Nephropathy in Murine Glycogen Storage Disease Type Ia.肝靶向基因治疗减轻小鼠I型糖原贮积病的早期肾病。
J Inherit Metab Dis. 2025 Jul;48(4):e70048. doi: 10.1002/jimd.70048.
2
Prevention of hepatocellular adenoma and correction of metabolic abnormalities in murine glycogen storage disease type Ia by gene therapy.基因治疗预防肝母细胞瘤和纠正糖原贮积病Ⅰa 型小鼠的代谢异常。
Hepatology. 2012 Nov;56(5):1719-29. doi: 10.1002/hep.25717. Epub 2012 Aug 27.
3
Glycogen storage disease type Ia mice with less than 2% of normal hepatic glucose-6-phosphatase-α activity restored are at risk of developing hepatic tumors.肝葡萄糖-6-磷酸酶-α活性恢复至正常水平不足2%的Ia型糖原贮积病小鼠有发生肝肿瘤的风险。
Mol Genet Metab. 2017 Mar;120(3):229-234. doi: 10.1016/j.ymgme.2017.01.003. Epub 2017 Jan 10.
4
Gene therapy prevents hepatic tumor initiation in murine glycogen storage disease type Ia at the tumor-developing stage.基因治疗可在肝糖原贮积病Ⅰa 型的肿瘤发生阶段预防小鼠肝肿瘤的发生。
J Inherit Metab Dis. 2019 May;42(3):459-469. doi: 10.1002/jimd.12056. Epub 2019 Mar 6.
5
An evolutionary approach to optimizing glucose-6-phosphatase-α enzymatic activity for gene therapy of glycogen storage disease type Ia.优化葡萄糖-6-磷酸酶-α酶活性的进化方法用于糖原贮积病 Ia 型的基因治疗。
J Inherit Metab Dis. 2019 May;42(3):470-479. doi: 10.1002/jimd.12069. Epub 2019 Feb 22.
6
Type I glycogen storage diseases: disorders of the glucose-6-phosphatase/glucose-6-phosphate transporter complexes.I型糖原贮积病:葡萄糖-6-磷酸酶/葡萄糖-6-磷酸转运体复合物的紊乱
J Inherit Metab Dis. 2015 May;38(3):511-9. doi: 10.1007/s10545-014-9772-x. Epub 2014 Oct 7.
7
Emerging roles of autophagy in hepatic tumorigenesis and therapeutic strategies in glycogen storage disease type Ia: A review.自噬在肝肿瘤发生中的新作用及糖原贮积病 Ia 型的治疗策略:综述。
J Inherit Metab Dis. 2021 Jan;44(1):118-128. doi: 10.1002/jimd.12267. Epub 2020 Jul 2.
8
Sustained hepatic and renal glucose-6-phosphatase expression corrects glycogen storage disease type Ia in mice.持续的肝脏和肾脏葡萄糖-6-磷酸酶表达可纠正小鼠I型糖原贮积病。
Hum Mol Genet. 2002 Sep 1;11(18):2155-64. doi: 10.1093/hmg/11.18.2155.
9
The upstream enhancer elements of the G6PC promoter are critical for optimal G6PC expression in murine glycogen storage disease type Ia.G6PC 启动子的上游增强子元件对于在鼠类糖原贮积病 Ia 中 G6PC 的最佳表达至关重要。
Mol Genet Metab. 2013 Nov;110(3):275-80. doi: 10.1016/j.ymgme.2013.06.014. Epub 2013 Jun 25.
10
Correction of metabolic abnormalities in a mouse model of glycogen storage disease type Ia by CRISPR/Cas9-based gene editing.通过基于 CRISPR/Cas9 的基因编辑纠正糖原贮积病 Ia 型小鼠模型中的代谢异常。
Mol Ther. 2021 Apr 7;29(4):1602-1610. doi: 10.1016/j.ymthe.2020.12.027. Epub 2020 Dec 23.

本文引用的文献

1
Why do lipid nanoparticles target the liver? Understanding of biodistribution and liver-specific tropism.脂质纳米颗粒为何靶向肝脏?对生物分布和肝脏特异性嗜性的理解。
Mol Ther Methods Clin Dev. 2025 Feb 15;33(1):101436. doi: 10.1016/j.omtm.2025.101436. eCollection 2025 Mar 13.
2
Enhancing gene transfer to renal tubules and podocytes by context-dependent selection of AAV capsids.通过对腺相关病毒衣壳进行上下文相关选择来增强基因向肾小管和足细胞的转移。
Nat Commun. 2024 Dec 30;15(1):10728. doi: 10.1038/s41467-024-54475-9.
3
Base-editing corrects metabolic abnormalities in a humanized mouse model for glycogen storage disease type-Ia.
碱基编辑纠正糖原贮积病 Ia 型人源化小鼠模型中的代谢异常。
Nat Commun. 2024 Nov 10;15(1):9729. doi: 10.1038/s41467-024-54108-1.
4
Gene therapy and genome editing for type I glycogen storage diseases.I型糖原贮积病的基因治疗与基因组编辑
Front Mol Med. 2023 Mar 31;3:1167091. doi: 10.3389/fmmed.2023.1167091. eCollection 2023.
5
Inhibition of Wnt/β-catenin signaling reduces renal fibrosis in murine glycogen storage disease type Ia.Wnt/β-catenin 信号通路抑制可减少糖原贮积病Ⅰa 型小鼠的肾纤维化。
Biochim Biophys Acta Mol Basis Dis. 2024 Jan;1870(1):166874. doi: 10.1016/j.bbadis.2023.166874. Epub 2023 Sep 4.
6
Modifiable factors affecting renal preservation in type I glycogen storage disease after liver transplantation: a single-center propensity-match cohort study.影响肝移植后Ⅰ型糖原贮积病患者肾脏保存的可调节因素:单中心倾向评分匹配队列研究。
Orphanet J Rare Dis. 2021 Oct 11;16(1):423. doi: 10.1186/s13023-021-02026-6.
7
Dickkopf-3: Current Knowledge in Kidney Diseases.Dickkopf-3:肾脏疾病的当前知识
Front Physiol. 2020 Dec 16;11:533344. doi: 10.3389/fphys.2020.533344. eCollection 2020.
8
WNT-β-catenin signalling - a versatile player in kidney injury and repair.WNT-β-catenin 信号通路——肾脏损伤与修复中的多面手。
Nat Rev Nephrol. 2021 Mar;17(3):172-184. doi: 10.1038/s41581-020-00343-w. Epub 2020 Sep 28.
9
Glucose transporters in the kidney in health and disease.肾脏中的葡萄糖转运体:在健康和疾病中的作用。
Pflugers Arch. 2020 Sep;472(9):1345-1370. doi: 10.1007/s00424-020-02361-w. Epub 2020 Mar 6.
10
Activation of tumor-promoting pathways implicated in hepatocellular adenoma/carcinoma, a long-term complication of glycogen storage disease type Ia.肿瘤促进途径的激活与肝腺瘤/肝癌有关,这是糖原贮积病 I 型的一种长期并发症。
Biochem Biophys Res Commun. 2020 Jan 29;522(1):1-7. doi: 10.1016/j.bbrc.2019.11.061. Epub 2019 Nov 15.