Suppr超能文献

蛛网膜下腔出血后新型继发性脑积水小鼠模型的组织学和行为学进行性恶化。

Progressive histological and behavioral deterioration of a novel mouse model of secondary hydrocephalus after subarachnoid hemorrhage.

作者信息

Deng Xuehai, Ding Jianlin, Liu Chang, Wang Zhong, Wang Junchi, Duan Qiyue, Li Weida, Chen Xinlong, Tang Xiaoping, Zhao Long

机构信息

Department of Neurosurgery, Affiliated Hospital of North Sichuan Medical College, Nanchong, 637000, China.

School of Clinical Medicine, North Sichuan Medical College, Nanchong, 637000, China.

出版信息

Sci Rep. 2024 Dec 30;14(1):31794. doi: 10.1038/s41598-024-82843-4.

Abstract

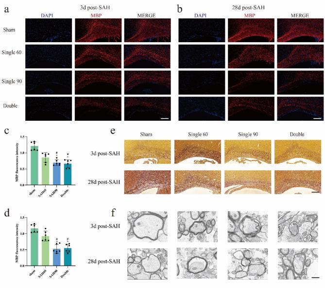
Hydrocephalus commonly occurs after subarachnoid hemorrhage (SAH) and is associated with increased morbidity and disability in patients with SAH. Choroid plexus cerebrospinal fluid (CSF) hypersecretion, obliterative arachnoiditis occluding the arachnoid villi, lymphatic obstruction, subarachnoid fibrosis, and glymphatic system injury are considered the main pathological mechanisms of hydrocephalus after SAH. Although the mechanisms of hydrocephalus after SAH are increasingly being revealed, the clinical prognosis of SAH still has not improved significantly. Further research on SAH is needed to reveal the underlying mechanisms of hydrocephalus and develop translatable therapies. A model that can stably mimic the histopathological and neuroethological features of hydrocephalus is critical for animal experiments. There have been fewer animal studies on hydrocephalus after SAH than on other stroke subtypes. The development of a reproducible and effective model of hydrocephalus after SAH is essential. In this study, we establish a mouse model of SAH that stably mimics brain injury and hydrocephalus after SAH through injections of autologous blood into the cisterna magna via different methods and characterize the model in terms of neurological behavior, histology, imaging, neuronal damage, and white matter damage.

摘要

脑积水常见于蛛网膜下腔出血(SAH)后,与SAH患者的发病率和残疾率增加相关。脉络丛脑脊液(CSF)分泌过多、阻塞蛛网膜绒毛的闭塞性蛛网膜炎、淋巴阻塞、蛛网膜下腔纤维化和类淋巴系统损伤被认为是SAH后脑积水的主要病理机制。尽管SAH后脑积水的机制越来越多地被揭示,但SAH的临床预后仍未得到显著改善。需要对SAH进行进一步研究,以揭示脑积水的潜在机制并开发可转化的治疗方法。一个能够稳定模拟脑积水组织病理学和神经行为学特征的模型对于动物实验至关重要。与其他中风亚型相比,关于SAH后脑积水的动物研究较少。建立一个可重复且有效的SAH后脑积水模型至关重要。在本研究中,我们通过不同方法将自体血注入小脑延髓池,建立了一个稳定模拟SAH后脑损伤和脑积水的小鼠模型,并从神经行为、组织学、影像学、神经元损伤和白质损伤等方面对该模型进行了表征。

https://cdn.ncbi.nlm.nih.gov/pmc/blobs/a7c3/11685592/c839be014d75/41598_2024_82843_Fig1_HTML.jpg

文献检索

告别复杂PubMed语法,用中文像聊天一样搜索,搜遍4000万医学文献。AI智能推荐,让科研检索更轻松。

立即免费搜索

文件翻译

保留排版,准确专业,支持PDF/Word/PPT等文件格式,支持 12+语言互译。

免费翻译文档

深度研究

AI帮你快速写综述,25分钟生成高质量综述,智能提取关键信息,辅助科研写作。

立即免费体验