Suppr超能文献

3-溴-4,5-二羟基苯甲醛通过生成CD4Foxp3 T细胞减轻过敏性接触性皮炎。

3-Bromo-4,5-dihydroxybenzaldehyde Attenuates Allergic Contact Dermatitis by Generating CD4Foxp3 T cells.

作者信息

Han Sang-Chul, Kang Jung-Il, Choi Youn Kyung, Yang DA Hee, Kim Ki Ju, Boo Ha Jeong, Yoon Weon-Jong, Kang Hee-Kyoung, Yoo Eun-Sook, Boo Hye-Jin

机构信息

Department of Medicine, College of Medicine, Jeju National University, Jeju, Republic of Korea.

Jeju Research Center for Natural Medicine, Jeju National University, Jeju, Republic of Korea.

出版信息

In Vivo. 2025 Jan-Feb;39(1):201-209. doi: 10.21873/invivo.13818.

Abstract

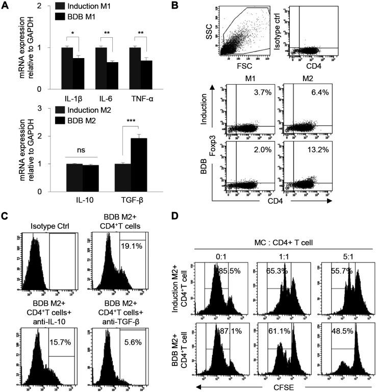
BACKGROUND/AIM: Regulatory T cells (Tregs) play a crucial role in inflammatory responses by regulating the activity of various immune cells. M2 macrophages induced by IL-10 and TGF-β exhibit anti-inflammatory functions and induce Treg differentiation. Although the beneficial effects of 3-bromo-4,5-dihydroxybenzaldehyde (BDB) on various diseases have been widely reported, the mechanisms, through which it alleviates allergic contact dermatitis (ACD) via Tregs and macrophages, are not well understood. Therefore, this study aimed to explore whether BDB suppresses ACD and induces Treg generation.

MATERIALS AND METHODS

Mice were sensitized with 1% dinitrochlorobenzene (DNCB), followed by the application of 0.3% DNCB to their ears every 3 days for 31 days. BDB (100 mg/kg) was administered orally once daily throughout the 31 days. Cytokine and transcription factor expression were analyzed via real-time PCR and western blotting, while CD4Foxp3 T cell differentiation and T cell proliferation were evaluated using flow cytometry.

RESULTS

BDB exhibited therapeutic efficacy in mice with ACD. In this study, the administration of BDB promoted the upregulation of transforming growth factor beta (TGF-β)-dependent CD4Foxp3 T cells. BDB elicited T cell hypo-responsiveness and suppressed the expression of cytokines related to the Th1, Th2, and Th17 cell subsets. BDB-M2 macrophages directly mediated the differentiation of CD4Foxp3 T cells from CD4 T cells and concurrently suppressed the proliferation of CD4 T cells.

CONCLUSION

BDB augments M2 macrophage function and induction of Tregs confers effective protection against ACD in mice. Consequently, BDB may represent a promising therapeutic approach for the treatment of inflammatory skin diseases.

摘要

背景/目的:调节性T细胞(Tregs)通过调节各种免疫细胞的活性在炎症反应中发挥关键作用。由白细胞介素-10(IL-10)和转化生长因子-β(TGF-β)诱导的M2巨噬细胞具有抗炎功能并诱导Treg分化。尽管3-溴-4,5-二羟基苯甲醛(BDB)对各种疾病的有益作用已被广泛报道,但其通过Tregs和巨噬细胞减轻过敏性接触性皮炎(ACD)的机制尚不清楚。因此,本研究旨在探讨BDB是否能抑制ACD并诱导Treg生成。

材料与方法

用1%二硝基氯苯(DNCB)致敏小鼠,随后每3天在其耳部涂抹0.3%DNCB,持续31天。在整个31天中,每天口服一次BDB(100mg/kg)。通过实时聚合酶链反应(PCR)和蛋白质免疫印迹法分析细胞因子和转录因子的表达,同时使用流式细胞术评估CD4Foxp3 T细胞分化和T细胞增殖。

结果

BDB对患有ACD的小鼠具有治疗效果。在本研究中,BDB的给药促进了依赖转化生长因子-β(TGF-β)的CD4Foxp3 T细胞的上调。BDB引起T细胞低反应性,并抑制与Th1、Th2和Th17细胞亚群相关的细胞因子的表达。BDB-M2巨噬细胞直接介导CD4 T细胞向CD4Foxp3 T细胞的分化,同时抑制CD4 T细胞的增殖。

结论

BDB增强M2巨噬细胞功能并诱导Tregs对小鼠的ACD提供有效保护。因此,BDB可能是一种有前途的治疗炎症性皮肤病的方法。

https://cdn.ncbi.nlm.nih.gov/pmc/blobs/1c1f/11705120/10d06df9dc6a/in_vivo-39-203-g0001.jpg

文献检索

告别复杂PubMed语法,用中文像聊天一样搜索,搜遍4000万医学文献。AI智能推荐,让科研检索更轻松。

立即免费搜索

文件翻译

保留排版,准确专业,支持PDF/Word/PPT等文件格式,支持 12+语言互译。

免费翻译文档

深度研究

AI帮你快速写综述,25分钟生成高质量综述,智能提取关键信息,辅助科研写作。

立即免费体验