Suppr超能文献

Tau是一种对糖皮质激素亲和力较低的受体,是糖皮质激素诱导的骨质流失所必需的。

Tau is a receptor with low affinity for glucocorticoids and is required for glucocorticoid-induced bone loss.

作者信息

Fu Wenyu, Chen Meng, Wang Kaidi, Chen Yujianan, Cui Yazhou, Xie Yangli, Lei Zi-Ning, Hu Wenhuo, Sun Guodong, Huang Guiwu, He Chaopeng, Fretz Jackie, Hettinghouse Aubryanna, Liu Ronghan, Cai Xianyi, Zhang Mingshuang, Chen Yuehong, Jiang Nan, He Minchun, Wiznia Daniel H, Xu Huiyun, Chen Zhe-Sheng, Chen Lin, Tang Kanglai, Zhou Hong, Liu Chuan-Ju

机构信息

Department of Orthopaedics and Rehabilitation, Yale University School of Medicine, New Haven, CT, USA.

Department of Orthopaedic Surgery, New York University Grossman School of Medicine, New York, NY, USA.

出版信息

Cell Res. 2025 Jan;35(1):23-44. doi: 10.1038/s41422-024-01016-0. Epub 2025 Jan 2.

Abstract

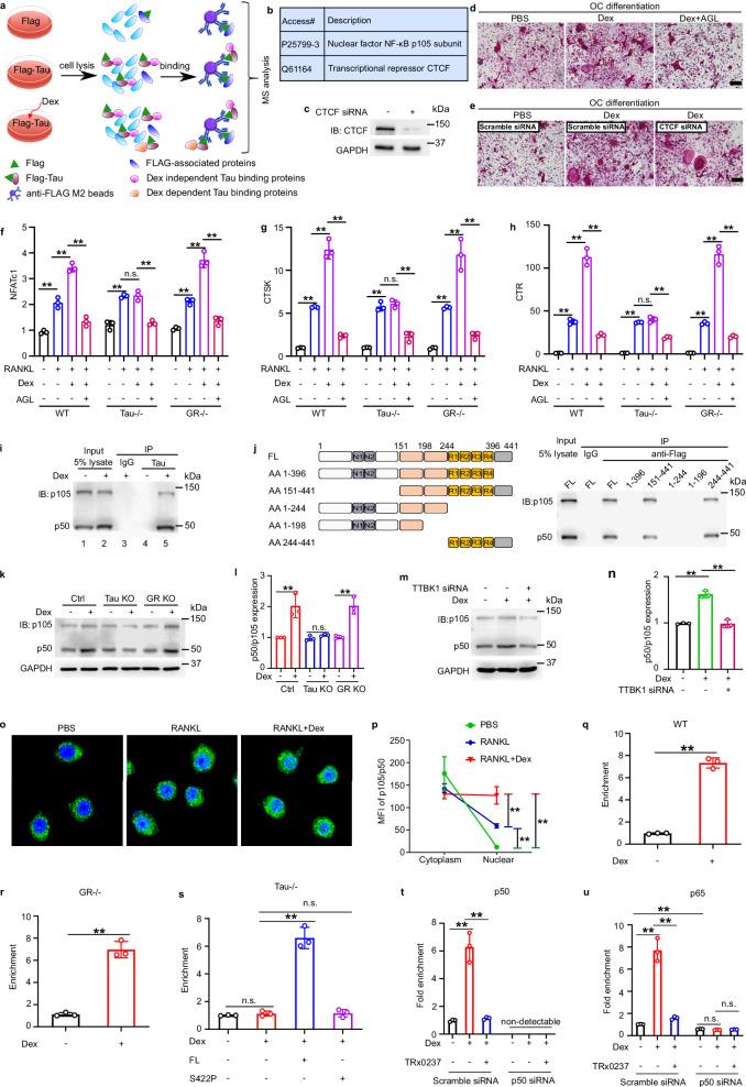
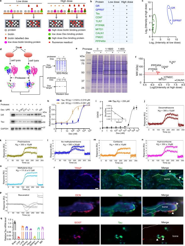
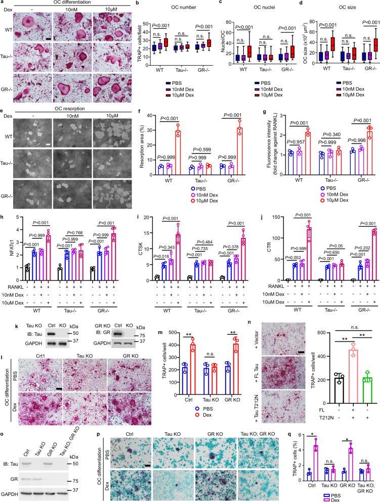
Glucocorticoids (GCs) are the most prescribed anti-inflammatory and immunosuppressive drugs. However, their use is often limited by substantial side effects, such as GC-induced osteoporosis (GIO) with the underlying mechanisms still not fully understood. In this study, we identify Tau as a low-affinity binding receptor for GCs that plays a crucial role in GIO. Tau deficiency largely abolished bone loss induced by high-dose dexamethasone, a synthetic GC, in both inflammatory arthritis and GIO models. Furthermore, TRx0237, a Tau inhibitor identified from an FDA-approved drug library, effectively prevented GIO. Notably, combinatorial administration of TRx0237 and dexamethasone completely overcame the osteoporosis adverse effect of dexamethasone in treating inflammatory arthritis. These findings present Tau as a previously unrecognized GC receptor with low affinity, and provide potential strategies to mitigate a spectrum of GC-related adverse effects, particularly osteoporosis.

摘要

糖皮质激素(GCs)是处方量最大的抗炎和免疫抑制药物。然而,其使用常常受到严重副作用的限制,比如糖皮质激素诱导的骨质疏松症(GIO),其潜在机制仍未完全明确。在本研究中,我们确定Tau是GCs的一种低亲和力结合受体,它在GIO中起关键作用。在炎性关节炎和GIO模型中,Tau缺陷在很大程度上消除了高剂量地塞米松(一种合成GC)诱导的骨质流失。此外,从美国食品药品监督管理局批准的药物库中鉴定出的Tau抑制剂TRx0237有效地预防了GIO。值得注意的是,TRx0237和地塞米松联合给药完全克服了地塞米松在治疗炎性关节炎时的骨质疏松不良影响。这些发现表明Tau是一种此前未被认识的低亲和力GC受体,并提供了减轻一系列GC相关不良反应(尤其是骨质疏松症)的潜在策略。

https://cdn.ncbi.nlm.nih.gov/pmc/blobs/e79c/11701132/e33688eccfe4/41422_2024_1016_Fig1_HTML.jpg

文献检索

告别复杂PubMed语法,用中文像聊天一样搜索,搜遍4000万医学文献。AI智能推荐,让科研检索更轻松。

立即免费搜索

文件翻译

保留排版,准确专业,支持PDF/Word/PPT等文件格式,支持 12+语言互译。

免费翻译文档

深度研究

AI帮你快速写综述,25分钟生成高质量综述,智能提取关键信息,辅助科研写作。

立即免费体验