• 文献检索
  • 文档翻译
  • 深度研究
  • 学术资讯
  • Suppr Zotero 插件Zotero 插件
  • 邀请有礼
  • 套餐&价格
  • 历史记录
应用&插件
Suppr Zotero 插件Zotero 插件浏览器插件Mac 客户端Windows 客户端微信小程序
定价
高级版会员购买积分包购买API积分包
服务
文献检索文档翻译深度研究API 文档MCP 服务
关于我们
关于 Suppr公司介绍联系我们用户协议隐私条款
关注我们

Suppr 超能文献

核心技术专利:CN118964589B侵权必究
粤ICP备2023148730 号-1Suppr @ 2026

文献检索

告别复杂PubMed语法,用中文像聊天一样搜索,搜遍4000万医学文献。AI智能推荐,让科研检索更轻松。

立即免费搜索

文件翻译

保留排版,准确专业,支持PDF/Word/PPT等文件格式,支持 12+语言互译。

免费翻译文档

深度研究

AI帮你快速写综述,25分钟生成高质量综述,智能提取关键信息,辅助科研写作。

立即免费体验

细胞核易位的谷胱甘肽合成酶催化亚基通过兼职功能促进结直肠癌的化疗耐药性。

Nucleus-translocated GCLM promotes chemoresistance in colorectal cancer through a moonlighting function.

作者信息

Lin Jin-Fei, Liu Ze-Xian, Chen Dong-Liang, Huang Ren-Ze, Cao Fen, Yu Kai, Li Ting, Mo Hai-Yu, Sheng Hui, Liang Zhi-Bing, Liao Kun, Han Yi, Li Shan-Shan, Zeng Zhao-Lei, Gao Song, Ju Huai-Qiang, Xu Rui-Hua

机构信息

Department of Medical Oncology, State Key Laboratory of Oncology in South China, Guangdong Provincial Clinical Research Center for Cancer, Sun Yat-sen University Cancer Center, Guangzhou, PR China.

Department of Clinical Laboratory, Sun Yat-Sen University Cancer Center, Guangzhou, PR China.

出版信息

Nat Commun. 2025 Jan 2;16(1):263. doi: 10.1038/s41467-024-55568-1.

DOI:10.1038/s41467-024-55568-1
PMID:39747101
原文链接:https://pmc.ncbi.nlm.nih.gov/articles/PMC11696352/
Abstract

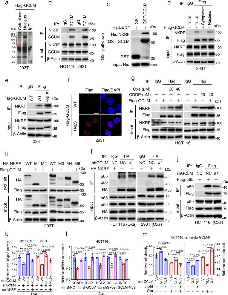
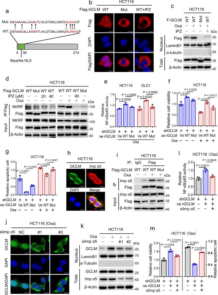
Metabolic enzymes perform moonlighting functions during tumor progression, including the modulation of chemoresistance. However, the underlying mechanisms of these functions remain elusive. Here, utilizing a metabolic clustered regularly interspaced short palindromic repeats (CRISPR)-Cas9 knockout library screen, we observe that the loss of glutamate-cysteine ligase modifier subunit (GCLM), a rate-limiting enzyme in glutathione biosynthesis, noticeably increases the sensitivity of colorectal cancer (CRC) cells to platinum-based chemotherapy. Mechanistically, we unveil a noncanonical mechanism through which nuclear GCLM competitively interacts with NF-kappa-B (NF-κB)-repressing factor (NKRF), to promote NF-κB activity and facilitate chemoresistance. In response to platinum drug treatment, GCLM is phosphorylated by P38 MAPK at T17, resulting in its recognition by importin a5 and subsequent nuclear translocation. Furthermore, elevated expression of nuclear GCLM and phospho-GCLM correlate with an unfavorable prognosis and poor benefit from standard chemotherapy. Overall, our work highlights the essential nonmetabolic role and posttranslational regulatory mechanism of GCLM in enhancing NF-κB activity and subsequent chemoresistance.

摘要

代谢酶在肿瘤进展过程中发挥着兼职功能,包括对化疗耐药性的调节。然而,这些功能的潜在机制仍不清楚。在此,我们利用代谢型成簇规律间隔短回文重复序列(CRISPR)-Cas9基因敲除文库筛选发现,谷胱甘肽生物合成中的限速酶谷氨酸-半胱氨酸连接酶修饰亚基(GCLM)的缺失显著增加了结肠直肠癌(CRC)细胞对铂类化疗的敏感性。从机制上讲,我们揭示了一种非经典机制,即核内GCLM与NF-κB抑制因子(NKRF)竞争性相互作用,以促进NF-κB活性并促进化疗耐药性。在铂类药物治疗反应中,GCLM在T17位点被P38丝裂原活化蛋白激酶磷酸化,导致其被输入蛋白α5识别并随后发生核转位。此外,核内GCLM和磷酸化GCLM的表达升高与不良预后以及从标准化疗中获益不佳相关。总体而言,我们的研究突出了GCLM在增强NF-κB活性及随后的化疗耐药性方面的重要非代谢作用和翻译后调控机制。

https://cdn.ncbi.nlm.nih.gov/pmc/blobs/e5f8/11696352/82c4d077cc01/41467_2024_55568_Fig7_HTML.jpg
https://cdn.ncbi.nlm.nih.gov/pmc/blobs/e5f8/11696352/50767059e319/41467_2024_55568_Fig1_HTML.jpg
https://cdn.ncbi.nlm.nih.gov/pmc/blobs/e5f8/11696352/64c371419f5b/41467_2024_55568_Fig2_HTML.jpg
https://cdn.ncbi.nlm.nih.gov/pmc/blobs/e5f8/11696352/102d53347ed4/41467_2024_55568_Fig3_HTML.jpg
https://cdn.ncbi.nlm.nih.gov/pmc/blobs/e5f8/11696352/2e12f31dc1f3/41467_2024_55568_Fig4_HTML.jpg
https://cdn.ncbi.nlm.nih.gov/pmc/blobs/e5f8/11696352/b70e4ed6369b/41467_2024_55568_Fig5_HTML.jpg
https://cdn.ncbi.nlm.nih.gov/pmc/blobs/e5f8/11696352/c58d416c4494/41467_2024_55568_Fig6_HTML.jpg
https://cdn.ncbi.nlm.nih.gov/pmc/blobs/e5f8/11696352/82c4d077cc01/41467_2024_55568_Fig7_HTML.jpg
https://cdn.ncbi.nlm.nih.gov/pmc/blobs/e5f8/11696352/50767059e319/41467_2024_55568_Fig1_HTML.jpg
https://cdn.ncbi.nlm.nih.gov/pmc/blobs/e5f8/11696352/64c371419f5b/41467_2024_55568_Fig2_HTML.jpg
https://cdn.ncbi.nlm.nih.gov/pmc/blobs/e5f8/11696352/102d53347ed4/41467_2024_55568_Fig3_HTML.jpg
https://cdn.ncbi.nlm.nih.gov/pmc/blobs/e5f8/11696352/2e12f31dc1f3/41467_2024_55568_Fig4_HTML.jpg
https://cdn.ncbi.nlm.nih.gov/pmc/blobs/e5f8/11696352/b70e4ed6369b/41467_2024_55568_Fig5_HTML.jpg
https://cdn.ncbi.nlm.nih.gov/pmc/blobs/e5f8/11696352/c58d416c4494/41467_2024_55568_Fig6_HTML.jpg
https://cdn.ncbi.nlm.nih.gov/pmc/blobs/e5f8/11696352/82c4d077cc01/41467_2024_55568_Fig7_HTML.jpg

相似文献

1
Nucleus-translocated GCLM promotes chemoresistance in colorectal cancer through a moonlighting function.细胞核易位的谷胱甘肽合成酶催化亚基通过兼职功能促进结直肠癌的化疗耐药性。
Nat Commun. 2025 Jan 2;16(1):263. doi: 10.1038/s41467-024-55568-1.
2
Squalene epoxidase promotes the chemoresistance of colorectal cancer via (S)-2,3-epoxysqualene-activated NF-κB.鲨烯环氧酶通过 (S)-2,3-环氧鲨烯激活 NF-κB 促进结直肠癌细胞的化疗耐药性。
Cell Commun Signal. 2024 May 18;22(1):278. doi: 10.1186/s12964-024-01649-z.
3
An ATM/TRIM37/NEMO Axis Counteracts Genotoxicity by Activating Nuclear-to-Cytoplasmic NF-κB Signaling.ATM/TRIM37/NEMO 轴通过激活核质 NF-κB 信号来对抗遗传毒性。
Cancer Res. 2018 Nov 15;78(22):6399-6412. doi: 10.1158/0008-5472.CAN-18-2063. Epub 2018 Sep 25.
4
Knockdown of PYCR1 inhibits proliferation, drug resistance and EMT in colorectal cancer cells by regulating STAT3-Mediated p38 MAPK and NF-κB signalling pathway.敲低 PYCR1 通过调控 STAT3 介导的 p38 MAPK 和 NF-κB 信号通路抑制结直肠癌细胞的增殖、耐药和 EMT。
Biochem Biophys Res Commun. 2019 Dec 3;520(2):486-491. doi: 10.1016/j.bbrc.2019.10.059. Epub 2019 Oct 10.
5
Tumour necrosis factor alpha induces co-ordinated activation of rat GSH synthetic enzymes via nuclear factor kappaB and activator protein-1.肿瘤坏死因子α通过核因子κB和活化蛋白-1诱导大鼠谷胱甘肽合成酶的协同激活。
Biochem J. 2005 Oct 15;391(Pt 2):399-408. doi: 10.1042/BJ20050795.
6
Colorectal cancer cell-derived CCL20 recruits regulatory T cells to promote chemoresistance via FOXO1/CEBPB/NF-κB signaling.结直肠癌细胞衍生的 CCL20 通过 FOXO1/CEBPB/NF-κB 信号招募调节性 T 细胞促进化疗耐药。
J Immunother Cancer. 2019 Aug 8;7(1):215. doi: 10.1186/s40425-019-0701-2.
7
The biphasic role of NF-kappaB in progression and chemoresistance of ovarian cancer.NF-κB 在卵巢癌进展和化疗耐药中的双相作用。
Clin Cancer Res. 2011 Apr 15;17(8):2181-94. doi: 10.1158/1078-0432.CCR-10-3265. Epub 2011 Feb 21.
8
Nuclear factor erythroid 2-related factor 2 promotes radioresistance by regulating glutamate-cysteine ligase modifier subunit and its unique immunoinvasive pattern.核因子红细胞 2 相关因子 2 通过调节谷氨酸-半胱氨酸连接酶修饰亚基及其独特的免疫浸润模式促进放射抵抗。
Biomol Biomed. 2024 May 2;24(3):545-559. doi: 10.17305/bb.2024.10184.
9
Protein phosphatase 6 activates NF-κB to confer sensitivity to MAPK pathway inhibitors in - and -mutant cancer cells.蛋白磷酸酶 6 通过激活 NF-κB 赋予 -和 -突变型癌细胞对 MAPK 通路抑制剂的敏感性。
Sci Signal. 2024 May 14;17(836):eadd5073. doi: 10.1126/scisignal.add5073.
10
The modifier subunit of glutamate cysteine ligase relates to cisplatin resistance in human small cell lung cancer xenografts in vivo.谷氨酸半胱氨酸连接酶的调节亚基与体内人小细胞肺癌异种移植瘤中的顺铂耐药性相关。
Oncol Rep. 2005 Aug;14(2):421-4.

引用本文的文献

1
The impact of oxidative stress and the NRF2-KEAP1-ARE signaling pathway on anticancer drug resistance.氧化应激和NRF2-KEAP1-ARE信号通路对抗癌药物耐药性的影响。
Oncol Res. 2025 Jul 18;33(8):1819-1834. doi: 10.32604/or.2025.065755. eCollection 2025.
2
PANoptosis in cancer: bridging molecular mechanisms to therapeutic innovations.癌症中的全程序死亡:将分子机制与治疗创新相联系
Cell Mol Immunol. 2025 Jul 28. doi: 10.1038/s41423-025-01329-z.
3
Impact of distinct insulin index on neoadjuvant treatment of breast cancer: A clinical retrospective study.

本文引用的文献

1
Toripalimab Plus Chemotherapy for Recurrent or Metastatic Nasopharyngeal Carcinoma: The JUPITER-02 Randomized Clinical Trial.特瑞普利单抗联合化疗用于复发或转移性鼻咽癌的随机对照临床研究(JUPITER-02 研究)
JAMA. 2023 Nov 28;330(20):1961-1970. doi: 10.1001/jama.2023.20181.
2
The liver microenvironment orchestrates FGL1-mediated immune escape and progression of metastatic colorectal cancer.肝脏微环境调控 FGL1 介导的免疫逃逸及转移性结直肠癌的进展。
Nat Commun. 2023 Oct 23;14(1):6690. doi: 10.1038/s41467-023-42332-0.
3
NKRF in Cardiac Fibroblasts Protects against Cardiac Remodeling Post-Myocardial Infarction via Human Antigen R.
不同胰岛素指数对乳腺癌新辅助治疗的影响:一项临床回顾性研究。
Medicine (Baltimore). 2025 May 9;104(19):e42356. doi: 10.1097/MD.0000000000042356.
人抗原 R 通过心脏成纤维细胞中的 NKRF 防止心肌梗死后的心脏重构
Adv Sci (Weinh). 2023 Oct;10(30):e2303283. doi: 10.1002/advs.202303283. Epub 2023 Sep 5.
4
First-line systemic treatment strategies in patients with initially unresectable colorectal cancer liver metastases (CAIRO5): an open-label, multicentre, randomised, controlled, phase 3 study from the Dutch Colorectal Cancer Group.初治不可切除的结直肠癌肝转移患者的一线全身治疗策略(CAIRO5):一项来自荷兰结直肠癌研究组的开放标签、多中心、随机、对照3期研究
Lancet Oncol. 2023 Jul;24(7):757-771. doi: 10.1016/S1470-2045(23)00219-X. Epub 2023 Jun 14.
5
IL-1β-associated NNT acetylation orchestrates iron-sulfur cluster maintenance and cancer immunotherapy resistance.IL-1β 相关的 NNT 乙酰化调控铁硫簇的维持和癌症免疫治疗抵抗。
Mol Cell. 2023 Jun 1;83(11):1887-1902.e8. doi: 10.1016/j.molcel.2023.05.011. Epub 2023 May 26.
6
A nuclear NKRF interacting long noncoding RNA controls EBV eradication and suppresses tumor progression in natural killer/T-cell lymphoma.一种与核 NKRF 相互作用的长非编码 RNA 控制 EBV 的清除并抑制自然杀伤/T 细胞淋巴瘤中的肿瘤进展。
Biochim Biophys Acta Mol Basis Dis. 2023 Aug;1869(6):166722. doi: 10.1016/j.bbadis.2023.166722. Epub 2023 Apr 19.
7
Extracellular matrix physical properties govern the diffusion of nanoparticles in tumor microenvironment.细胞外基质的物理特性控制着纳米粒子在肿瘤微环境中的扩散。
Proc Natl Acad Sci U S A. 2023 Jan 3;120(1):e2209260120. doi: 10.1073/pnas.2209260120. Epub 2022 Dec 27.
8
Methionine deficiency facilitates antitumour immunity by altering mA methylation of immune checkpoint transcripts.蛋氨酸缺乏通过改变免疫检查点转录本的 mA 甲基化促进抗肿瘤免疫。
Gut. 2023 Mar;72(3):501-511. doi: 10.1136/gutjnl-2022-326928. Epub 2022 Jul 8.
9
The metabolic enzyme hexokinase 2 localizes to the nucleus in AML and normal haematopoietic stem and progenitor cells to maintain stemness.代谢酶己糖激酶 2 在 AML 和正常造血干/祖细胞中定位于细胞核,以维持干细胞特性。
Nat Cell Biol. 2022 Jun;24(6):872-884. doi: 10.1038/s41556-022-00925-9. Epub 2022 Jun 6.
10
Phosphorylated NFS1 weakens oxaliplatin-based chemosensitivity of colorectal cancer by preventing PANoptosis.磷酸化 NFS1 通过阻止 PANoptosis 减弱结直肠癌细胞对奥沙利铂为基础的化疗敏感性。
Signal Transduct Target Ther. 2022 Feb 28;7(1):54. doi: 10.1038/s41392-022-00889-0.