• 文献检索
  • 文档翻译
  • 深度研究
  • 学术资讯
  • Suppr Zotero 插件Zotero 插件
  • 邀请有礼
  • 套餐&价格
  • 历史记录
应用&插件
Suppr Zotero 插件Zotero 插件浏览器插件Mac 客户端Windows 客户端微信小程序
定价
高级版会员购买积分包购买API积分包
服务
文献检索文档翻译深度研究API 文档MCP 服务
关于我们
关于 Suppr公司介绍联系我们用户协议隐私条款
关注我们

Suppr 超能文献

核心技术专利:CN118964589B侵权必究
粤ICP备2023148730 号-1Suppr @ 2026

文献检索

告别复杂PubMed语法,用中文像聊天一样搜索,搜遍4000万医学文献。AI智能推荐,让科研检索更轻松。

立即免费搜索

文件翻译

保留排版,准确专业,支持PDF/Word/PPT等文件格式,支持 12+语言互译。

免费翻译文档

深度研究

AI帮你快速写综述,25分钟生成高质量综述,智能提取关键信息,辅助科研写作。

立即免费体验

长链非编码RNA OSTM1-AS1通过吸附miR-491-5p并上调MMP-9促进肾细胞癌进展。

Long non-coding RNA OSTM1-AS1 promotes renal cell carcinoma progression by sponging miR-491-5p and upregulating MMP-9.

作者信息

Chen Jun-Feng, Ye Sha-Zhou, Wang Ke-Jie, Meng Xiang-Yu, Yang Bin-Bin, Wu Ke Rong, Ma Qi

机构信息

Translational Research Laboratory for Urology, The Key Laboratory of Ningbo City, Ningbo Clinical Research Center for Urological Disease, Comprehensive Urogenital Cancer Center, The First Affiliated Hospital of Ningbo University, #59 Liuting Street, Ningbo, 315010, Zhejiang, China.

Department of Urology, The First Affiliated Hospital of Ningbo University, #59 Liuting Street, Ningbo, 315010, Zhejiang, China.

出版信息

Sci Rep. 2025 Jan 2;15(1):359. doi: 10.1038/s41598-024-83154-4.

DOI:10.1038/s41598-024-83154-4
PMID:39747324
原文链接:https://pmc.ncbi.nlm.nih.gov/articles/PMC11696353/
Abstract

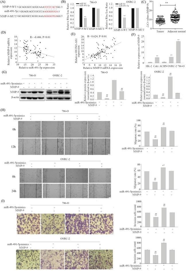
Long noncoding RNAs (lncRNAs) have been recognized as essential regulators in various human malignancies. Hundreds of lncRNAs were known to be abnormally expressed in renal cell carcinoma (RCC) through a lncRNA expression microarray, among which lncRNA OSTM1 antisense RNA 1(OSTM1-AS1) was revealed as one of the most abundant lncRNAs. However, the function of OSTM1-AS1 in RCC remains unknown. Here, we examined OSTM1-AS1 functional roles and mechanism in RCC development. OSTM1-AS1 expression was significantly highly expressed among RCC tissue specimens and cell lines. Functionally, OSTM1-AS1 knockdown significantly suppressed cell proliferation, migration along with metastasis of RCC cells. Mechanistically, miR-491-5p was targeted via OSTM1-AS1, and down-regulation of miR-491-5p reversed OSTM1-AS1 knockdown impact on RCC migration and invasion. MMP-9 was targeted via miR-491-5p, and MMP-9 overexpression reversed miR-491-5p or OSTM1-AS1 knockdown impact on cell migration and invasion. MMP-9 abundance was decreased by OSTM1-AS1 silence, that was reduced by miR-491-5p deficiency. Importantly, our investigation revealed that OSTM1-AS1 has the ability to interact with miR-491-5p, thereby increasing the MMP-9 expression. The in vivo trial demonstrated that OSTM1-AS1 suppression resulted in tumor growth inhibition among nude mice. In summary, our findings indicate, for the first time, at least to the best of our knowledge, that OSTM1-AS1 serves as an oncogene among RCC by promoting proliferation, invasion, and metastasis through its targeting of the miR-491-5p/MMP9 axis. Therefore, this axis could represent a promising alternative therapeutic target for RCC treatment.

摘要

长链非编码RNA(lncRNAs)已被公认为多种人类恶性肿瘤中的重要调节因子。通过lncRNA表达微阵列已知数百种lncRNAs在肾细胞癌(RCC)中异常表达,其中lncRNA OSTM1反义RNA 1(OSTM1-AS1)被发现是最丰富的lncRNAs之一。然而,OSTM1-AS1在RCC中的功能仍不清楚。在此,我们研究了OSTM1-AS1在RCC发生发展中的功能作用及机制。OSTM1-AS1在RCC组织标本和细胞系中显著高表达。在功能上,敲低OSTM1-AS1可显著抑制RCC细胞的增殖、迁移和转移。机制上,miR-491-5p是OSTM1-AS1的靶标,miR-491-5p的下调可逆转OSTM1-AS1敲低对RCC迁移和侵袭的影响。MMP-9是miR-491-5p的靶标,MMP-9的过表达可逆转miR-491-5p或OSTM1-AS1敲低对细胞迁移和侵袭的影响。OSTM1-AS1沉默可降低MMP-9的丰度,而miR-491-5p缺乏可进一步降低MMP-9的丰度。重要的是,我们的研究表明OSTM1-AS1能够与miR-491-5p相互作用,从而增加MMP-9的表达。体内试验表明,抑制OSTM1-AS1可导致裸鼠肿瘤生长受到抑制。总之,我们的研究结果首次表明,至少就我们所知,OSTM1-AS1通过靶向miR-491-5p/MMP9轴促进增殖、侵袭和转移,在RCC中作为癌基因发挥作用。因此,该轴可能是RCC治疗中一个有前景的替代治疗靶点。

https://cdn.ncbi.nlm.nih.gov/pmc/blobs/4b82/11696353/0eccd29f284d/41598_2024_83154_Fig8_HTML.jpg
https://cdn.ncbi.nlm.nih.gov/pmc/blobs/4b82/11696353/fad851ac135c/41598_2024_83154_Fig1_HTML.jpg
https://cdn.ncbi.nlm.nih.gov/pmc/blobs/4b82/11696353/3b2854f68576/41598_2024_83154_Fig2_HTML.jpg
https://cdn.ncbi.nlm.nih.gov/pmc/blobs/4b82/11696353/c52da0d59a35/41598_2024_83154_Fig3_HTML.jpg
https://cdn.ncbi.nlm.nih.gov/pmc/blobs/4b82/11696353/dff4d2be1fc9/41598_2024_83154_Fig4_HTML.jpg
https://cdn.ncbi.nlm.nih.gov/pmc/blobs/4b82/11696353/14a54f881ced/41598_2024_83154_Fig5_HTML.jpg
https://cdn.ncbi.nlm.nih.gov/pmc/blobs/4b82/11696353/c406ce4d0006/41598_2024_83154_Fig6_HTML.jpg
https://cdn.ncbi.nlm.nih.gov/pmc/blobs/4b82/11696353/6083ad4f7e26/41598_2024_83154_Fig7_HTML.jpg
https://cdn.ncbi.nlm.nih.gov/pmc/blobs/4b82/11696353/0eccd29f284d/41598_2024_83154_Fig8_HTML.jpg
https://cdn.ncbi.nlm.nih.gov/pmc/blobs/4b82/11696353/fad851ac135c/41598_2024_83154_Fig1_HTML.jpg
https://cdn.ncbi.nlm.nih.gov/pmc/blobs/4b82/11696353/3b2854f68576/41598_2024_83154_Fig2_HTML.jpg
https://cdn.ncbi.nlm.nih.gov/pmc/blobs/4b82/11696353/c52da0d59a35/41598_2024_83154_Fig3_HTML.jpg
https://cdn.ncbi.nlm.nih.gov/pmc/blobs/4b82/11696353/dff4d2be1fc9/41598_2024_83154_Fig4_HTML.jpg
https://cdn.ncbi.nlm.nih.gov/pmc/blobs/4b82/11696353/14a54f881ced/41598_2024_83154_Fig5_HTML.jpg
https://cdn.ncbi.nlm.nih.gov/pmc/blobs/4b82/11696353/c406ce4d0006/41598_2024_83154_Fig6_HTML.jpg
https://cdn.ncbi.nlm.nih.gov/pmc/blobs/4b82/11696353/6083ad4f7e26/41598_2024_83154_Fig7_HTML.jpg
https://cdn.ncbi.nlm.nih.gov/pmc/blobs/4b82/11696353/0eccd29f284d/41598_2024_83154_Fig8_HTML.jpg

相似文献

1
Long non-coding RNA OSTM1-AS1 promotes renal cell carcinoma progression by sponging miR-491-5p and upregulating MMP-9.长链非编码RNA OSTM1-AS1通过吸附miR-491-5p并上调MMP-9促进肾细胞癌进展。
Sci Rep. 2025 Jan 2;15(1):359. doi: 10.1038/s41598-024-83154-4.
2
Long non-conding RNA LOXL1-AS1 sponges miR-589-5p to up-regulate CBX5 expression in renal cell carcinoma.长非编码 RNA LOXL1-AS1 通过海绵吸附 miR-589-5p 上调肾细胞癌中 CBX5 的表达。
Biosci Rep. 2020 Nov 27;40(11). doi: 10.1042/BSR20200212.
3
Long non-coding RNA AGAP2-AS1, functioning as a competitive endogenous RNA, upregulates ANXA11 expression by sponging miR-16-5p and promotes proliferation and metastasis in hepatocellular carcinoma.长链非编码 RNA AGAP2-AS1 作为竞争性内源性 RNA,通过海绵吸附 miR-16-5p 而上调 ANXA11 的表达,促进肝癌的增殖和转移。
J Exp Clin Cancer Res. 2019 May 14;38(1):194. doi: 10.1186/s13046-019-1188-x.
4
LncRNA CDKN2B-AS1/miR-141/cyclin D network regulates tumor progression and metastasis of renal cell carcinoma.LncRNA CDKN2B-AS1/miR-141/cyclin D 网络调控肾细胞癌的肿瘤进展和转移。
Cell Death Dis. 2020 Aug 19;11(8):660. doi: 10.1038/s41419-020-02877-0.
5
LncRNA OSTM1-AS1 acts as an oncogenic factor in Wilms' tumor by regulating the miR-514a-3p/MELK axis.长链非编码 RNA OSTM1-AS1 通过调控 miR-514a-3p/MELK 轴在肾母细胞瘤中发挥致癌因子的作用。
Anticancer Drugs. 2022 Sep 1;33(8):720-730. doi: 10.1097/CAD.0000000000001320. Epub 2022 Aug 10.
6
The long non-coding RNA NNT-AS1 promotes clear cell renal cell carcinoma progression via regulation of the miR-137/ Y-box binding protein 1 axis.长链非编码 RNA NNT-AS1 通过调节 miR-137/Y 盒结合蛋白 1 轴促进肾透明细胞癌的进展。
Bioengineered. 2021 Dec;12(1):8994-9005. doi: 10.1080/21655979.2021.1992330.
7
Long non-coding RNA F11-AS1 inhibits HBV-related hepatocellular carcinoma progression by regulating NR1I3 via binding to microRNA-211-5p.长链非编码 RNA F11-AS1 通过与 microRNA-211-5p 结合来调控 NR1I3 抑制 HBV 相关肝细胞癌的进展。
J Cell Mol Med. 2020 Jan;24(2):1848-1865. doi: 10.1111/jcmm.14881. Epub 2019 Dec 27.
8
Long noncoding RNA ZFPM2-AS1 promotes the tumorigenesis of renal cell cancer via targeting miR-137.长链非编码 RNA ZFPM2-AS1 通过靶向 miR-137 促进肾细胞癌的肿瘤发生。
Eur Rev Med Pharmacol Sci. 2019 Jul;23(13):5675-5681. doi: 10.26355/eurrev_201907_18304.
9
LncRNA-ZNF252P-AS1/miR-15b-5p promotes the proliferation of keloid fibroblast by regulating the BTF3-STAT3 signaling pathway.LncRNA-ZNF252P-AS1/miR-15b-5p 通过调控 BTF3-STAT3 信号通路促进瘢痕疙瘩成纤维细胞的增殖。
J Dermatol Sci. 2022 Dec;108(3):146-156. doi: 10.1016/j.jdermsci.2022.12.010. Epub 2022 Dec 29.
10
Long non-coding RNA BRE-AS1 inhibits proliferation, migration and invasion of clear cell renal cell carcinoma by downregulating miR-106b-5p.长链非编码 RNA BRE-AS1 通过下调 miR-106b-5p 抑制透明细胞肾细胞癌的增殖、迁移和侵袭。
Histol Histopathol. 2024 Jun;39(6):729-737. doi: 10.14670/HH-18-653. Epub 2023 Jul 25.

引用本文的文献

1
The role of long non-coding ribonucleic acid HOXA11-AS in endometriosis therapy.长链非编码核糖核酸HOXA11-AS在子宫内膜异位症治疗中的作用
Reprod Biol Endocrinol. 2025 Jun 2;23(1):83. doi: 10.1186/s12958-025-01420-0.

本文引用的文献

1
Dissection of FOXO1-Induced LYPLAL1-DT Impeding Triple-Negative Breast Cancer Progression via Mediating hnRNPK/β-Catenin Complex.FOXO1诱导的LYPLAL1-DT通过介导hnRNPK/β-连环蛋白复合物阻碍三阴性乳腺癌进展的机制剖析
Research (Wash D C). 2023 Dec 15;6:0289. doi: 10.34133/research.0289. eCollection 2023.
2
Long non-coding RNAs and JAK/STAT signaling pathway regulation in colorectal cancer development.长链非编码RNA与结直肠癌发生发展中的JAK/STAT信号通路调控
Front Genet. 2023 Nov 29;14:1297093. doi: 10.3389/fgene.2023.1297093. eCollection 2023.
3
Exosomal LOC85009 inhibits docetaxel resistance in lung adenocarcinoma through regulating ATG5-induced autophagy.
外泌体 LOC85009 通过调节 ATG5 诱导的自噬抑制肺腺癌对多西他赛的耐药性。
Drug Resist Updat. 2023 Mar;67:100915. doi: 10.1016/j.drup.2022.100915. Epub 2022 Dec 26.
4
Tumor Suppressive Role of miR-342-5p and miR-491-5p in Human Osteosarcoma Cells.miR-342-5p和miR-491-5p在人骨肉瘤细胞中的肿瘤抑制作用
Pharmaceuticals (Basel). 2022 Mar 16;15(3):362. doi: 10.3390/ph15030362.
5
A functional polymorphism at the miR‑491‑5p binding site in the 3'‑untranslated region of the MMP‑9 gene increases the risk of developing ventilator‑associated pneumonia.miR-491-5p 结合位点功能性多态性位于 MMP-9 基因 3'非翻译区,增加呼吸机相关性肺炎发生风险。
Int J Mol Med. 2021 Dec;48(6). doi: 10.3892/ijmm.2021.5050. Epub 2021 Oct 19.
6
Matrix metalloproteinase contribution in management of cancer proliferation, metastasis and drug targeting.基质金属蛋白酶在癌症增殖、转移和药物靶向治疗中的作用。
Mol Biol Rep. 2021 Sep;48(9):6525-6538. doi: 10.1007/s11033-021-06635-z. Epub 2021 Aug 11.
7
Beyond conventional immune-checkpoint inhibition - novel immunotherapies for renal cell carcinoma.超越传统免疫检查点抑制——肾细胞癌的新型免疫疗法
Nat Rev Clin Oncol. 2021 Apr;18(4):199-214. doi: 10.1038/s41571-020-00455-z. Epub 2021 Jan 12.
8
Long non-coding RNA MIR4435-1HG promotes cancer growth in clear cell renal cell carcinoma.长链非编码RNA MIR4435-1HG促进透明细胞肾细胞癌的肿瘤生长。
Cancer Biomark. 2020;29(1):39-50. doi: 10.3233/CBM-201451.
9
Epidemiology of Renal Cell Carcinoma.肾细胞癌的流行病学
World J Oncol. 2020 Jun;11(3):79-87. doi: 10.14740/wjon1279. Epub 2020 May 14.
10
lncRNA 00312 Attenuates Cell Proliferation and Invasion and Promotes Apoptosis in Renal Cell Carcinoma via miR-34a-5p/ASS1 Axis.lncRNA 00312 通过 miR-34a-5p/ASS1 轴抑制肾细胞癌的细胞增殖、侵袭并促进凋亡。
Oxid Med Cell Longev. 2020 Mar 23;2020:5737289. doi: 10.1155/2020/5737289. eCollection 2020.