Suppr超能文献

伴有EP300突变的食管鳞状细胞癌表现出与新辅助放化疗相关的独特基因特征。

Esophageal squamous cell carcinoma with EP300 mutations displays distinct genetic characteristics relevant to neoadjuvant chemoradiotherapy.

作者信息

Lai Yutian, Dong Yingxian, Tian Long, Li Hongjun, Ye Xinyi, Hu Yang

机构信息

Department of Thoracic Surgery, West China Hospital, Sichuan University, Chengdu, 610041, P.R. China.

Lung Cancer Center, West China Hospital, Sichuan University, Chengdu, 610041, P.R. China.

出版信息

World J Surg Oncol. 2025 Jan 2;23(1):1. doi: 10.1186/s12957-024-03642-9.

Abstract

BACKGROUND

EP300 mutation is common in esophageal squamous cell carcinoma (ESCC). We aimed to analyze the influence of EP300 mutation on treatment effect and prognosis in ESCC patients underwent neoadjuvant chemoradiotherapy.

METHOD

Thirty ESCC patients treated with neoadjuvant chemoradiotherapy (nCRT) were enrolled in this study. After assessment of treatment response, transcriptome analyses and immunochemistry were performed for cases in well response or poor response group.

RESULTS

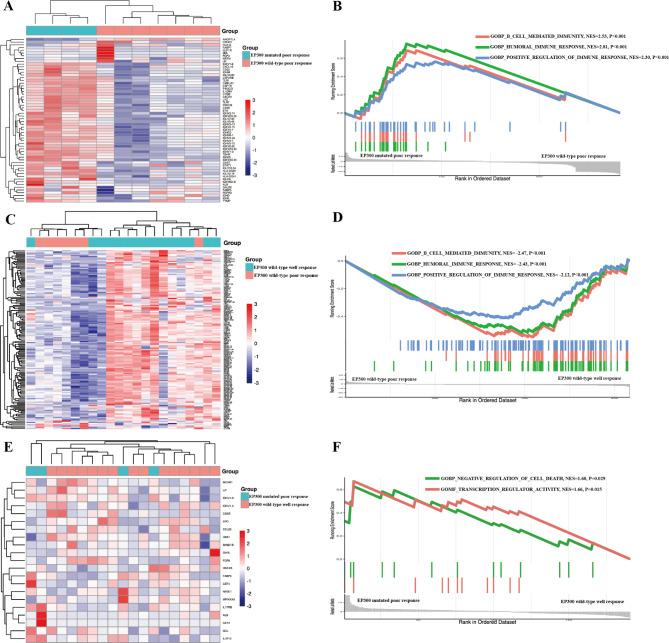
Four of thirty patients harbor EP300 mutation and have poor response to nCRT. Of the remaining 26 nonmutated patients, fifteen patients have a well response, and seven patients have a poor response to nCRT. The EP300-mutated poor response cases have significantly higher immune score than EP300 wild-type poor response cases (P = 0.002), but have no difference from EP300 wild-type well response cases (P = 0.360). Up-regulated B cell related pathways and more CD20 + B cells are in EP300-mutated poor response group, when compared with EP300 wild-type poor response group (P < 0.050). Whereas up-regulated negative regulation of cell death related pathway and higher bcl2 expression level was observed in EP300 mutated poor response group than these in EP300 wild-type well response group (P < 0.050). In prognosis, cases in EP300-mutated poor response group have worse disease-free survival (P = 0.019) and overall survival (P = 0.004) than EP300 wild-type well response group.

CONCLUSION

EP300 mutated cases have high immune activity in tumor microenvironment. The high anti-apoptosis activity of tumor cells may contribute to resistance to nCRT in EP300-mutated cases.

摘要

背景

EP300突变在食管鳞状细胞癌(ESCC)中很常见。我们旨在分析EP300突变对接受新辅助放化疗的ESCC患者治疗效果和预后的影响。

方法

本研究纳入了30例接受新辅助放化疗(nCRT)的ESCC患者。在评估治疗反应后,对反应良好或反应不佳组的病例进行转录组分析和免疫化学检测。

结果

30例患者中有4例存在EP300突变,对nCRT反应不佳。其余26例未突变患者中,15例反应良好,7例对nCRT反应不佳。EP300突变的反应不佳病例的免疫评分显著高于EP300野生型反应不佳病例(P = 0.002),但与EP300野生型反应良好病例无差异(P = 0.360)。与EP300野生型反应不佳组相比,EP300突变的反应不佳组中B细胞相关通路上调,CD20+B细胞更多(P < 0.050)。而与EP300野生型反应良好组相比,EP300突变的反应不佳组中细胞死亡负调控相关通路上调,bcl2表达水平更高(P < 0.050)。在预后方面,EP300突变的反应不佳组病例的无病生存期(P = 0.019)和总生存期(P = 0.004)均比EP300野生型反应良好组差。

结论

EP300突变病例在肿瘤微环境中具有高免疫活性。肿瘤细胞的高抗凋亡活性可能导致EP300突变病例对nCRT产生耐药性。

https://cdn.ncbi.nlm.nih.gov/pmc/blobs/f094/11694467/d691373538e8/12957_2024_3642_Fig1_HTML.jpg

文献检索

告别复杂PubMed语法,用中文像聊天一样搜索,搜遍4000万医学文献。AI智能推荐,让科研检索更轻松。

立即免费搜索

文件翻译

保留排版,准确专业,支持PDF/Word/PPT等文件格式,支持 12+语言互译。

免费翻译文档

深度研究

AI帮你快速写综述,25分钟生成高质量综述,智能提取关键信息,辅助科研写作。

立即免费体验