• 文献检索
  • 文档翻译
  • 深度研究
  • 学术资讯
  • Suppr Zotero 插件Zotero 插件
  • 邀请有礼
  • 套餐&价格
  • 历史记录
应用&插件
Suppr Zotero 插件Zotero 插件浏览器插件Mac 客户端Windows 客户端微信小程序
定价
高级版会员购买积分包购买API积分包
服务
文献检索文档翻译深度研究API 文档MCP 服务
关于我们
关于 Suppr公司介绍联系我们用户协议隐私条款
关注我们

Suppr 超能文献

核心技术专利:CN118964589B侵权必究
粤ICP备2023148730 号-1Suppr @ 2026

文献检索

告别复杂PubMed语法,用中文像聊天一样搜索,搜遍4000万医学文献。AI智能推荐,让科研检索更轻松。

立即免费搜索

文件翻译

保留排版,准确专业,支持PDF/Word/PPT等文件格式,支持 12+语言互译。

免费翻译文档

深度研究

AI帮你快速写综述,25分钟生成高质量综述,智能提取关键信息,辅助科研写作。

立即免费体验

自身免疫性脑炎患者脑脊液的代谢特征:一项初步研究。

Metabolic Characterization of Cerebrospinal Fluid for Patients With Autoimmune Encephalitis: A Preliminary Study.

作者信息

Li Xiaolong, Qin Xiaoxiao, Xie Yuan, Wang Lingyun, Wang Jinwen, Ji Shushen, Jiang Huihui, Wang Qun

机构信息

Department of Neurology, Beijing Tiantan Hospital, Capital Medical University, Beijing, China.

Department of Neurology, Xiangyang No. 1 People's Hospital, Hubei University of Medicine, Xiangyang, Hubei, China.

出版信息

CNS Neurosci Ther. 2025 Jan;31(1):e70203. doi: 10.1111/cns.70203.

DOI:10.1111/cns.70203
PMID:39749658
原文链接:https://pmc.ncbi.nlm.nih.gov/articles/PMC11696248/
Abstract

BACKGROUND

Metabolomics offers promise in uncovering potential biomarkers and understanding the pathophysiology of autoimmune encephalitis (AE), which is a cluster of disorders with the host immune system targeting self-antigens expressed in the central nervous system (CNS). In this research, our objective was to explore metabolic characterization in cerebrospinal fluid (CSF) from individuals with AE, aiming to shed light on the pathophysiology of AE.

METHODS

A targeted approach was applied using an ultra-performance liquid chromatography coupled to tandem mass spectrometry (UPLC-MS/MS) system to study CSF metabolites in patients with AE (n = 18), and control subjects without neurological diseases (n = 17).

RESULTS

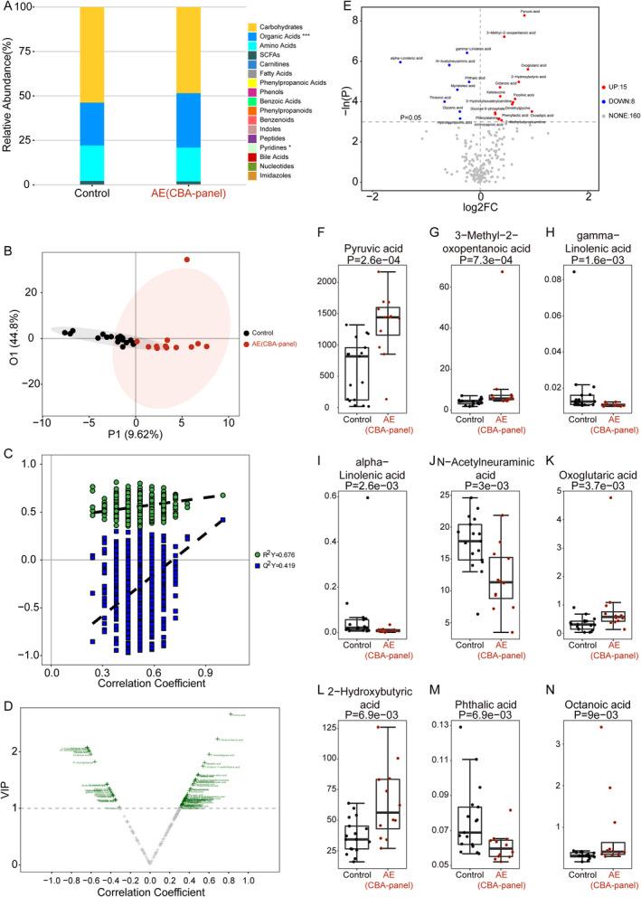
A total of 21 potential biomarkers were acquired by getting the intersection of the differential metabolites from univariate statistics and multidimensional statistics between the AE (cell-based assay panel, CBA-panel) group and the control group. Specifically, the levels of pyruvic acid and oxoglutaric acid were notably elevated in the AE(CBA-panel) group compared to those in the control group, indicating that the dysregulated TCA cycle may play a pivotal role in the progression of AE(CBA-panel). Interestingly, 27 potential biomarkers were acquired by getting the intersection of the differential metabolites from univariate statistics and multidimensional statistics between the anti-N-methyl-D-aspartate receptor encephalitis (NMDARE) group and the control group, suggesting that the disparities between patients with greater homogeneity and the controls are amplified. In addition, seven differential metabolites were identified by the univariate statistics between the AE (tissue-based assay, TBA) group and the control group, including alpha-linolenic acid and gamma-linolenic acid, suggesting that dysregulated biosynthesis of unsaturated fatty acids and alpha-linolenic acid metabolism might be crucial in the AE(TBA) disease course.

CONCLUSION

Collectively, distinct metabolic profiles were evident in the CSF of the AE group compared to the control group, notably involving metabolites associated with mitochondrial dysfunction, which helped to elucidate the pathophysiology of AE.

摘要

背景

代谢组学有望揭示潜在的生物标志物,并有助于理解自身免疫性脑炎(AE)的病理生理学机制。AE是一组疾病,其宿主免疫系统针对中枢神经系统(CNS)中表达的自身抗原。在本研究中,我们的目的是探索AE患者脑脊液(CSF)中的代谢特征,以阐明AE的病理生理学机制。

方法

采用靶向方法,使用超高效液相色谱-串联质谱(UPLC-MS/MS)系统研究AE患者(n = 18)和无神经系统疾病的对照受试者(n = 17)的脑脊液代谢物。

结果

通过获取AE(细胞检测面板,CBA面板)组与对照组之间单变量统计和多变量统计的差异代谢物的交集,共获得21种潜在生物标志物。具体而言,与对照组相比,AE(CBA面板)组中丙酮酸和酮戊二酸水平显著升高,表明三羧酸循环失调可能在AE(CBA面板)的进展中起关键作用。有趣的是,通过获取抗N-甲基-D-天冬氨酸受体脑炎(NMDARE)组与对照组之间单变量统计和多变量统计的差异代谢物的交集,获得了27种潜在生物标志物,这表明同质性更高的患者与对照组之间的差异被放大了。此外,通过AE(组织检测,TBA)组与对照组之间的单变量统计鉴定出7种差异代谢物,包括α-亚麻酸和γ-亚麻酸,表明不饱和脂肪酸生物合成失调和α-亚麻酸代谢可能在AE(TBA)病程中起关键作用。

结论

总体而言,与对照组相比,AE组脑脊液中明显存在不同的代谢谱,尤其涉及与线粒体功能障碍相关的代谢物,这有助于阐明AE的病理生理学机制。

https://cdn.ncbi.nlm.nih.gov/pmc/blobs/de17/11696248/2c2b6154057b/CNS-31-e70203-g003.jpg
https://cdn.ncbi.nlm.nih.gov/pmc/blobs/de17/11696248/008c4d0a52b6/CNS-31-e70203-g007.jpg
https://cdn.ncbi.nlm.nih.gov/pmc/blobs/de17/11696248/b66d7acf8fc4/CNS-31-e70203-g001.jpg
https://cdn.ncbi.nlm.nih.gov/pmc/blobs/de17/11696248/48db1b0008b7/CNS-31-e70203-g005.jpg
https://cdn.ncbi.nlm.nih.gov/pmc/blobs/de17/11696248/2c2b6154057b/CNS-31-e70203-g003.jpg
https://cdn.ncbi.nlm.nih.gov/pmc/blobs/de17/11696248/008c4d0a52b6/CNS-31-e70203-g007.jpg
https://cdn.ncbi.nlm.nih.gov/pmc/blobs/de17/11696248/b66d7acf8fc4/CNS-31-e70203-g001.jpg
https://cdn.ncbi.nlm.nih.gov/pmc/blobs/de17/11696248/48db1b0008b7/CNS-31-e70203-g005.jpg
https://cdn.ncbi.nlm.nih.gov/pmc/blobs/de17/11696248/2c2b6154057b/CNS-31-e70203-g003.jpg

相似文献

1
Metabolic Characterization of Cerebrospinal Fluid for Patients With Autoimmune Encephalitis: A Preliminary Study.自身免疫性脑炎患者脑脊液的代谢特征:一项初步研究。
CNS Neurosci Ther. 2025 Jan;31(1):e70203. doi: 10.1111/cns.70203.
2
Cerebrospinal fluid soluble CD27 is a sensitive biomarker of inflammation in autoimmune encephalitis.脑脊液可溶性 CD27 是自身免疫性脑炎炎症的敏感生物标志物。
J Neurol Sci. 2024 Nov 15;466:123226. doi: 10.1016/j.jns.2024.123226. Epub 2024 Sep 10.
3
Kappa index in the diagnostic work-up of autoimmune encephalitis.κ指数在自身免疫性脑炎诊断检查中的应用
J Neurol Sci. 2024 Aug 15;463:123146. doi: 10.1016/j.jns.2024.123146. Epub 2024 Jul 18.
4
The role of immunoglobulin in cerebrospinal fluid on the differential diagnosis of autoimmune encephalitis and viral encephalitis in children.免疫球蛋白在脑脊液中对儿童自身免疫性脑炎和病毒性脑炎的鉴别诊断作用。
BMC Pediatr. 2024 Jun 8;24(1):386. doi: 10.1186/s12887-024-04824-w.
5
Frequency of anti-MOG antibodies in serum and CSF of patients with possible autoimmune encephalitis: Results from a Brazilian multicentric study.疑似自身免疫性脑炎患者血清和脑脊液中抗髓鞘少突胶质细胞糖蛋白(MOG)抗体的频率:一项巴西多中心研究的结果
Mult Scler Relat Disord. 2024 Dec;92:106171. doi: 10.1016/j.msard.2024.106171. Epub 2024 Nov 14.
6
Cognitive impairments in autoimmune encephalitis: the role of autoimmune antibodies and oligoclonal bands.自身免疫性脑炎的认知障碍:自身抗体和寡克隆带的作用。
Front Immunol. 2024 Sep 27;15:1405337. doi: 10.3389/fimmu.2024.1405337. eCollection 2024.
7
Differential Diagnosis of Autoimmune Encephalitis from Infectious Lymphocytic Encephalitis by Analysing the Lymphocyte Subsets of Cerebrospinal Fluid.通过分析脑脊液淋巴细胞亚群对自身免疫性脑炎与感染性淋巴细胞性脑炎进行鉴别诊断。
Anal Cell Pathol (Amst). 2019 Dec 3;2019:9684175. doi: 10.1155/2019/9684175. eCollection 2019.
8
Exosomes expressing neuronal autoantigens induced immune response in antibody-positive autoimmune encephalitis.表达神经元自身抗原的外泌体在自身免疫性脑炎抗体阳性患者中诱导免疫反应。
Mol Immunol. 2021 Mar;131:164-170. doi: 10.1016/j.molimm.2020.12.034. Epub 2021 Jan 11.
9
Mass-spectrometric profiling of cerebrospinal fluid reveals metabolite biomarkers for CNS involvement in varicella zoster virus reactivation.对脑脊液的质谱分析揭示了水痘带状疱疹病毒再激活时中枢神经系统受累的代谢物生物标志物。
J Neuroinflammation. 2018 Jan 17;15(1):20. doi: 10.1186/s12974-017-1041-0.
10
Diagnostic tools for immune causes of encephalitis.脑炎免疫病因学诊断工具。
Clin Microbiol Infect. 2019 Apr;25(4):431-436. doi: 10.1016/j.cmi.2018.12.012. Epub 2018 Dec 22.

本文引用的文献

1
Utility of an Untargeted Metabolomics Approach Using a 2D GC-GC-MS Platform to Distinguish Relapsing and Progressive Multiple Sclerosis.使用二维气相色谱-气相色谱-质谱平台的非靶向代谢组学方法区分复发型和进展型多发性硬化症的效用
Metabolites. 2024 Sep 11;14(9):493. doi: 10.3390/metabo14090493.
2
A combination of Q-TOF LC/MS and LC-MS/MS based metabolomics in pediatric-onset multiple sclerosis demonstrates potential biomarkers for unclassified patients.基于 Q-TOF LC/MS 和 LC-MS/MS 的代谢组学联合分析在儿科发病多发性硬化症中显示了用于未分类患者的潜在生物标志物。
Turk J Med Sci. 2022 Aug;52(4):1299-1310. doi: 10.55730/1300-0144.5436. Epub 2022 Aug 10.
3
Role of the pathologist in the diagnosis of autoimmune encephalitis.
病理学家在自身免疫性脑炎诊断中的作用。
Indian J Pathol Microbiol. 2022 May;65(Supplement):S198-S206. doi: 10.4103/ijpm.ijpm_41_22.
4
Differentiation of viral and autoimmune central nervous system inflammation by kynurenine pathway.通过犬尿氨酸途径区分病毒和自身免疫性中枢神经系统炎症。
Ann Clin Transl Neurol. 2021 Dec;8(12):2228-2234. doi: 10.1002/acn3.51383. Epub 2021 Oct 8.
5
Incidence, Duration, and Risk Factors Associated With Missed Opportunities to Diagnose Herpes Simplex Encephalitis: A Population-Based Longitudinal Study.与单纯疱疹性脑炎诊断错失机会相关的发病率、病程及危险因素:一项基于人群的纵向研究。
Open Forum Infect Dis. 2021 Jul 26;8(9):ofab400. doi: 10.1093/ofid/ofab400. eCollection 2021 Sep.
6
International Consensus Recommendations for the Treatment of Pediatric NMDAR Antibody Encephalitis.国际儿童抗 NMDAR 脑炎治疗共识推荐。
Neurol Neuroimmunol Neuroinflamm. 2021 Jul 22;8(5). doi: 10.1212/NXI.0000000000001052. Print 2021 Jul.
7
Autoimmune encephalitis: proposed best practice recommendations for diagnosis and acute management.自身免疫性脑炎:诊断和急性治疗的最佳实践建议。
J Neurol Neurosurg Psychiatry. 2021 Jul;92(7):757-768. doi: 10.1136/jnnp-2020-325300. Epub 2021 Mar 1.
8
Adjunctive steroids in adults with encephalitis: a propensity score analysis.脑炎成人患者的辅助性皮质类固醇治疗:倾向评分分析。
J Neurol. 2021 Jun;268(6):2151-2160. doi: 10.1007/s00415-021-10398-9. Epub 2021 Jan 21.
9
Cerebrospinal fluid metabolites in tryptophan-kynurenine and nitric oxide pathways: biomarkers for acute neuroinflammation.色氨酸-犬尿氨酸和一氧化氮通路中的脑脊液代谢产物:急性神经炎症的生物标志物。
Dev Med Child Neurol. 2021 May;63(5):552-559. doi: 10.1111/dmcn.14774. Epub 2020 Dec 17.
10
The B cell immunobiology that underlies CNS autoantibody-mediated diseases.中枢神经系统自身抗体介导疾病的 B 细胞免疫生物学。
Nat Rev Neurol. 2020 Sep;16(9):481-492. doi: 10.1038/s41582-020-0381-z. Epub 2020 Jul 28.