• 文献检索
  • 文档翻译
  • 深度研究
  • 学术资讯
  • Suppr Zotero 插件Zotero 插件
  • 邀请有礼
  • 套餐&价格
  • 历史记录
应用&插件
Suppr Zotero 插件Zotero 插件浏览器插件Mac 客户端Windows 客户端微信小程序
定价
高级版会员购买积分包购买API积分包
服务
文献检索文档翻译深度研究API 文档MCP 服务
关于我们
关于 Suppr公司介绍联系我们用户协议隐私条款
关注我们

Suppr 超能文献

核心技术专利:CN118964589B侵权必究
粤ICP备2023148730 号-1Suppr @ 2026

文献检索

告别复杂PubMed语法,用中文像聊天一样搜索,搜遍4000万医学文献。AI智能推荐,让科研检索更轻松。

立即免费搜索

文件翻译

保留排版,准确专业,支持PDF/Word/PPT等文件格式,支持 12+语言互译。

免费翻译文档

深度研究

AI帮你快速写综述,25分钟生成高质量综述,智能提取关键信息,辅助科研写作。

立即免费体验

来自人小支气管的上皮干细胞为特发性肺纤维化的治疗提供了一种可能性。

Epithelial stem cells from human small bronchi offer a potential for therapy of idiopathic pulmonary fibrosis.

作者信息

Liu Zeyu, Zheng Qi, Li Zhoubin, Huang Moli, Zhong Cheng, Yu Ruize, Jiang Rong, Dai Haotian, Zhang Jingyuan, Gu Xiaohua, Xu Yongle, Li Chunwei, Shan Shan, Xu Feng, Hong Yue, Ren Tao

机构信息

Department of Respiratory and Clinical Care Medicine, Shanghai Sixth People's Hospital Affiliated to Shanghai Jiao Tong University School of Medicine, Shanghai, 200233, China.

Department of Lung Transplantation and Thoracic Surgery, First Affiliated Hospital, School of Medicine, Zhejiang University, Hangzhou, 310003, Zhejiang, PR China.

出版信息

EBioMedicine. 2025 Feb;112:105538. doi: 10.1016/j.ebiom.2024.105538. Epub 2025 Jan 2.

DOI:10.1016/j.ebiom.2024.105538
PMID:39753035
原文链接:https://pmc.ncbi.nlm.nih.gov/articles/PMC11754162/
Abstract

BACKGROUND

Idiopathic pulmonary fibrosis (IPF) is a fibrosing interstitial pneumonia with restrictive ventilation. Recently, the structural and functional defects of small airways have received attention in the early pathogenesis of IPF. This study aimed to elucidate the characteristics of small airway epithelial dysfunction in patients with IPF and explore novel therapeutic interventions to impede IPF progression by targeting the dysfunctional small airways.

METHODS

Airway trees spanning the proximal-distal axis were harvested from control lungs and explanted lungs with end-stage IPF undergoing transplant. Qualified basal cells (BCs, p63/Krt5/ITGA6/NGFR) were expanded, and their cellular functions, feasibility, safety and efficacy for transplantation therapy in IPF were validated with experiments in vitro and mouse model. Single-cell RNA-sequencing was employed to elucidate the underlying mechanisms governing the BCs based therapy. Based upon these evidences, three patients with advanced IPF and small airway dysfunction received autologous-BCs transplantation. Post-transplantation assessments included lung function, exercise capacity and high resolution computed tomography (HRCT) scans were analyzed to quantify the clinical benefits conferred by the BCs transplantation.

FINDINGS

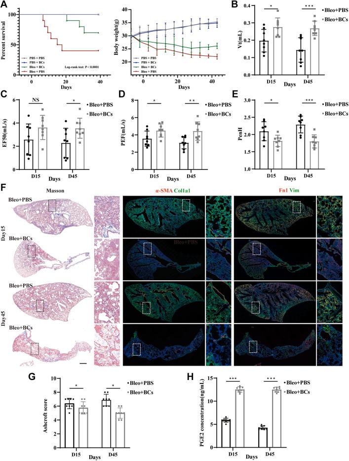
An overall landscape of senescent phenotype in airway epithelial cells and airway stem/progenitor cells along the proximal-distal axis of the airway tree in IPF were outlined. In contrast to the cells situated in distal airways, BCs located in small bronchi in IPF displayed a non-senescent phenotype, with comparable proliferative, differentiative capabilities, and similar transcriptomic profiles to normal controls. In a mouse model of pulmonary fibrosis, BCs exhibited promising protective efficacy and safety for transplantation therapy. Autologous BCs transplantation in three advanced IPF patients with small airway dysfunction yielded significant clinical improvements in pulmonary function, particularly evidence in lung volume and small airway function.

INTERPRETATION

Epithelia of small bronchi in IPF contain functional and expandable basal stem cells, which exert therapeutic benefits via bronchoscopic implantation. Our findings offer a potential for IPF treatment by targeting small airways.

FUNDING

National Natural Science Foundation of China (82430001, 81930001, and 81900059), Shanghai Shenkang Hospital Development Center (SHDC2020CR3063B), Department of Science and Technology of Shandong Province (2024HWYQ-058).

摘要

背景

特发性肺纤维化(IPF)是一种具有限制性通气的纤维化间质性肺炎。近年来,小气道的结构和功能缺陷在IPF的早期发病机制中受到关注。本研究旨在阐明IPF患者小气道上皮功能障碍的特征,并探索通过靶向功能失调的小气道来阻止IPF进展的新型治疗干预措施。

方法

从对照肺和接受移植的终末期IPF移植肺中获取跨越近端-远端轴的气道树。扩增合格的基底细胞(BCs,p63/Krt5/ITGA6/NGFR),并通过体外实验和小鼠模型验证其细胞功能、移植治疗IPF的可行性、安全性和有效性。采用单细胞RNA测序来阐明基于BCs治疗的潜在机制。基于这些证据,3例晚期IPF和小气道功能障碍患者接受了自体BCs移植。移植后评估包括肺功能、运动能力,并分析高分辨率计算机断层扫描(HRCT)扫描结果以量化BCs移植带来的临床益处。

研究结果

勾勒出IPF气道树近端-远端轴上气道上皮细胞和气道干/祖细胞衰老表型的总体情况。与位于远端气道的细胞不同,IPF中小支气管中的BCs表现出非衰老表型,其增殖、分化能力与正常对照相当,转录组谱也相似。在肺纤维化小鼠模型中,BCs在移植治疗中显示出有前景的保护效果和安全性。对3例晚期IPF合并小气道功能障碍患者进行自体BCs移植后,肺功能有显著临床改善,尤其是肺容积和小气道功能方面的证据。

解读

IPF中小支气管上皮含有功能性且可扩增的基底干细胞,可通过支气管镜植入发挥治疗作用。我们的研究结果为靶向小气道治疗IPF提供了可能性。

资金来源

中国国家自然科学基金(82430001、81930001和81900059)、上海申康医院发展中心(SHDC2020CR3063B)、山东省科学技术厅(2024HWYQ-058)

https://cdn.ncbi.nlm.nih.gov/pmc/blobs/1068/11754162/aed6a45cd668/gr6.jpg
https://cdn.ncbi.nlm.nih.gov/pmc/blobs/1068/11754162/3d38170d650e/gr1.jpg
https://cdn.ncbi.nlm.nih.gov/pmc/blobs/1068/11754162/e0d0feda18da/gr2.jpg
https://cdn.ncbi.nlm.nih.gov/pmc/blobs/1068/11754162/f210bef18954/gr3.jpg
https://cdn.ncbi.nlm.nih.gov/pmc/blobs/1068/11754162/2b292c49e657/gr4.jpg
https://cdn.ncbi.nlm.nih.gov/pmc/blobs/1068/11754162/4326333a412e/gr5.jpg
https://cdn.ncbi.nlm.nih.gov/pmc/blobs/1068/11754162/aed6a45cd668/gr6.jpg
https://cdn.ncbi.nlm.nih.gov/pmc/blobs/1068/11754162/3d38170d650e/gr1.jpg
https://cdn.ncbi.nlm.nih.gov/pmc/blobs/1068/11754162/e0d0feda18da/gr2.jpg
https://cdn.ncbi.nlm.nih.gov/pmc/blobs/1068/11754162/f210bef18954/gr3.jpg
https://cdn.ncbi.nlm.nih.gov/pmc/blobs/1068/11754162/2b292c49e657/gr4.jpg
https://cdn.ncbi.nlm.nih.gov/pmc/blobs/1068/11754162/4326333a412e/gr5.jpg
https://cdn.ncbi.nlm.nih.gov/pmc/blobs/1068/11754162/aed6a45cd668/gr6.jpg

相似文献

1
Epithelial stem cells from human small bronchi offer a potential for therapy of idiopathic pulmonary fibrosis.来自人小支气管的上皮干细胞为特发性肺纤维化的治疗提供了一种可能性。
EBioMedicine. 2025 Feb;112:105538. doi: 10.1016/j.ebiom.2024.105538. Epub 2025 Jan 2.
2
CoQ10 enhances the efficacy of airway basal stem cell transplantation on bleomycin-induced idiopathic pulmonary fibrosis in mice.CoQ10 增强气道基底干细胞移植对博来霉素诱导的特发性肺纤维化小鼠的疗效。
Respir Res. 2022 Feb 26;23(1):39. doi: 10.1186/s12931-022-01964-4.
3
Detection and quantification of epithelial progenitor cell populations in human healthy and IPF lungs.人健康肺和特发性肺纤维化肺中上皮祖细胞群的检测与定量分析。
Respir Res. 2016 Jul 16;17(1):83. doi: 10.1186/s12931-016-0404-x.
4
Small airways pathology in idiopathic pulmonary fibrosis: a retrospective cohort study.特发性肺纤维化中小气道病变:一项回顾性队列研究。
Lancet Respir Med. 2020 Jun;8(6):573-584. doi: 10.1016/S2213-2600(19)30356-X. Epub 2020 Feb 13.
5
Autologous P63+ lung progenitor cell transplantation in idiopathic pulmonary fibrosis: a phase 1 clinical trial.自体P63+肺祖细胞移植治疗特发性肺纤维化:一项1期临床试验
Elife. 2025 Mar 4;13:RP102451. doi: 10.7554/eLife.102451.
6
Microscopic Small Airway Abnormalities Identified in Early Idiopathic Pulmonary Fibrosis Using Endobronchial Optical Coherence Tomography.经支气管光学相干断层成像术在特发性肺纤维化早期识别微观小气道异常。
Am J Respir Crit Care Med. 2024 Aug 15;210(4):473-483. doi: 10.1164/rccm.202401-0249OC.
7
Toll interacting protein protects bronchial epithelial cells from bleomycin-induced apoptosis.Toll 相互作用蛋白可保护支气管上皮细胞免受博来霉素诱导的凋亡。
FASEB J. 2020 Aug;34(8):9884-9898. doi: 10.1096/fj.201902636RR. Epub 2020 Jun 28.
8
Culture conditions differentially regulate the inflammatory niche and cellular phenotype of tracheobronchial basal stem cells.培养条件差异性地调节气管支气管基底干细胞的炎症微环境和细胞表型。
Am J Physiol Lung Cell Mol Physiol. 2025 Apr 1;328(4):L538-L553. doi: 10.1152/ajplung.00293.2024. Epub 2025 Feb 21.
9
Recapitulating idiopathic pulmonary fibrosis related alveolar epithelial dysfunction in a human iPSC-derived air-liquid interface model.在人诱导多能干细胞衍生的气液界面模型中重现特发性肺纤维化相关的肺泡上皮细胞功能障碍。
FASEB J. 2020 Jun;34(6):7825-7846. doi: 10.1096/fj.201902926R. Epub 2020 Apr 16.
10
Single-Cell Reconstruction of Human Basal Cell Diversity in Normal and Idiopathic Pulmonary Fibrosis Lungs.单细胞重建正常和特发性肺纤维化肺中基底细胞多样性。
Am J Respir Crit Care Med. 2020 Dec 1;202(11):1540-1550. doi: 10.1164/rccm.201904-0792OC.

本文引用的文献

1
Lung cell transplantation for pulmonary fibrosis.肺纤维化的肺细胞移植。
Sci Adv. 2024 Aug 23;10(34):eadk2524. doi: 10.1126/sciadv.adk2524.
2
Promises and Challenges of Cell-Based Therapies to Promote Lung Regeneration in Idiopathic Pulmonary Fibrosis.细胞疗法在特发性肺纤维化中促进肺再生的前景与挑战。
Cells. 2022 Aug 20;11(16):2595. doi: 10.3390/cells11162595.
3
Inhaled siRNA nanoparticles targeting inhibit lung fibrosis and improve pulmonary function post-bleomycin challenge.吸入型靶向 siRNA 纳米颗粒抑制博来霉素所致肺纤维化并改善肺功能。
Sci Adv. 2022 Jun 24;8(25):eabn7162. doi: 10.1126/sciadv.abn7162. Epub 2022 Jun 22.
4
An Airway-Centric View of Idiopathic Pulmonary Fibrosis.特发性肺纤维化的气道中心观
Am J Respir Crit Care Med. 2022 Aug 15;206(4):410-416. doi: 10.1164/rccm.202109-2219PP.
5
Basal-Like Cell-Conditioned Medium Exerts Anti-Fibrotic Effects and .基底样细胞条件培养基发挥抗纤维化作用并且……(原文不完整)
Front Bioeng Biotechnol. 2022 Mar 8;10:844119. doi: 10.3389/fbioe.2022.844119. eCollection 2022.
6
Malfunction of airway basal stem cells plays a crucial role in pathophysiology of tracheobronchopathia osteoplastica.气道基底干细胞功能障碍在骨化性气管支气管病的病理生理学中起着关键作用。
Nat Commun. 2022 Mar 14;13(1):1309. doi: 10.1038/s41467-022-28903-7.
7
Role of prostaglandin E2 in tissue repair and regeneration.前列腺素 E2 在组织修复和再生中的作用。
Theranostics. 2021 Aug 13;11(18):8836-8854. doi: 10.7150/thno.63396. eCollection 2021.
8
Small Airway Reduction and Fibrosis Is an Early Pathologic Feature of Idiopathic Pulmonary Fibrosis.小气道减少和纤维化是特发性肺纤维化的早期病理特征。
Am J Respir Crit Care Med. 2021 Nov 1;204(9):1048-1059. doi: 10.1164/rccm.202103-0585OC.
9
Pulmonary fibrosis distal airway epithelia are dynamically and structurally dysfunctional.肺纤维化导致远端气道上皮细胞的动态和结构功能障碍。
Nat Commun. 2021 Jul 27;12(1):4566. doi: 10.1038/s41467-021-24853-8.
10
Club cell-specific role of programmed cell death 5 in pulmonary fibrosis.程序性细胞死亡蛋白5在肺纤维化中俱乐部细胞的特定作用
Nat Commun. 2021 May 19;12(1):2923. doi: 10.1038/s41467-021-23277-8.