• 文献检索
  • 文档翻译
  • 深度研究
  • 学术资讯
  • Suppr Zotero 插件Zotero 插件
  • 邀请有礼
  • 套餐&价格
  • 历史记录
应用&插件
Suppr Zotero 插件Zotero 插件浏览器插件Mac 客户端Windows 客户端微信小程序
定价
高级版会员购买积分包购买API积分包
服务
文献检索文档翻译深度研究API 文档MCP 服务
关于我们
关于 Suppr公司介绍联系我们用户协议隐私条款
关注我们

Suppr 超能文献

核心技术专利:CN118964589B侵权必究
粤ICP备2023148730 号-1Suppr @ 2026

文献检索

告别复杂PubMed语法,用中文像聊天一样搜索,搜遍4000万医学文献。AI智能推荐,让科研检索更轻松。

立即免费搜索

文件翻译

保留排版,准确专业,支持PDF/Word/PPT等文件格式,支持 12+语言互译。

免费翻译文档

深度研究

AI帮你快速写综述,25分钟生成高质量综述,智能提取关键信息,辅助科研写作。

立即免费体验

双α-珠蛋白截短型促红细胞生成素受体敲入可恢复α地中海贫血来源的红系细胞中的血红蛋白生成。

Dual α-globin-truncated erythropoietin receptor knockin restores hemoglobin production in α-thalassemia-derived erythroid cells.

作者信息

Chu Simon N, Soupene Eric, Sharma Devesh, Sinha Roshani, McCreary Travis, Hernandez Britney, Shen Huifeng, Wienert Beeke, Bowman Chance, Yin Han, Lesch Benjamin J, Jia Kun, Romero Kathleen A, Kostamo Zachary, Zhang Yankai, Tran Tammy, Cordero Marco, Homma Shota, Hampton Jessica P, Gardner James M, Conklin Bruce R, MacKenzie Tippi C, Sheehan Vivien A, Porteus Matthew H, Cromer M Kyle

机构信息

Department of Surgery, University of California, San Francisco, San Francisco, CA 94143, USA; Eli & Edythe Broad Center for Regeneration Medicine, University of California, San Francisco, San Francisco, CA 94143, USA; Diabetes Center, University of California, San Francisco, San Francisco, CA 94143, USA.

Department of Pediatrics, University of California, San Francisco, Oakland, CA 94609, USA.

出版信息

Cell Rep. 2025 Jan 28;44(1):115141. doi: 10.1016/j.celrep.2024.115141. Epub 2025 Jan 3.

DOI:10.1016/j.celrep.2024.115141
PMID:39754719
原文链接:https://pmc.ncbi.nlm.nih.gov/articles/PMC11837859/
Abstract

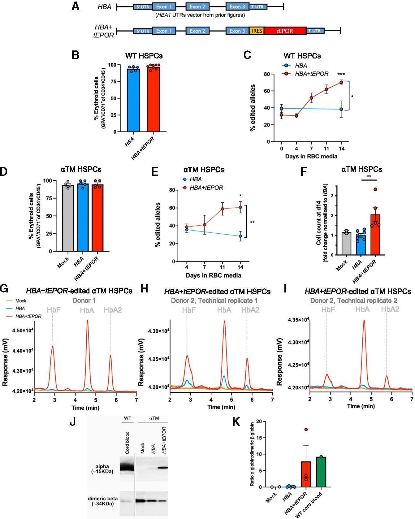
The most severe form of α-thalassemia results from loss of all four copies of α-globin. Postnatally, patients face challenges similar to β-thalassemia, including severe anemia and erythrotoxicity due to the imbalance of β-globin and α-globin chains. Despite progress in genome editing treatments for β-thalassemia, there is no analogous curative option for α-thalassemia. To address this, we designed a Cas9/AAV6-mediated genome editing strategy that integrates a functional α-globin gene into the β-globin locus in α-thalassemia patient-derived hematopoietic stem and progenitor cells (HSPCs). Incorporation of a truncated erythropoietin receptor transgene into the α-globin integration cassette significantly increased erythropoietic output from edited HSPCs and led to the most robust production of α-globin, and consequently hemoglobin tetramers. By directing edited HSPCs toward increased production of clinically relevant erythroid cells, this approach has the potential to mitigate the limitations of current treatments for the hemoglobinopathies, including low genome editing and low engraftment rates.

摘要

α地中海贫血最严重的形式是由于α珠蛋白的所有四个拷贝缺失所致。出生后,患者面临与β地中海贫血类似的挑战,包括由于β珠蛋白和α珠蛋白链失衡导致的严重贫血和红细胞毒性。尽管β地中海贫血的基因组编辑治疗取得了进展,但对于α地中海贫血尚无类似的治愈方案。为了解决这一问题,我们设计了一种Cas9/AAV6介导的基因组编辑策略,将一个功能性α珠蛋白基因整合到α地中海贫血患者来源的造血干细胞和祖细胞(HSPCs)的β珠蛋白基因座中。将截短的促红细胞生成素受体转基因整合到α珠蛋白整合盒中,显著提高了编辑后的HSPCs的红细胞生成产量,并导致α珠蛋白以及血红蛋白四聚体的最强有力生成。通过引导编辑后的HSPCs增加临床相关红系细胞的生成,这种方法有可能减轻目前血红蛋白病治疗的局限性,包括低基因组编辑率和低植入率。

https://cdn.ncbi.nlm.nih.gov/pmc/blobs/86d5/11837859/5d279498b77b/nihms-2052746-f0007.jpg
https://cdn.ncbi.nlm.nih.gov/pmc/blobs/86d5/11837859/9ce5276f1cf5/nihms-2052746-f0002.jpg
https://cdn.ncbi.nlm.nih.gov/pmc/blobs/86d5/11837859/4fd8b95d6e54/nihms-2052746-f0003.jpg
https://cdn.ncbi.nlm.nih.gov/pmc/blobs/86d5/11837859/932330408a84/nihms-2052746-f0004.jpg
https://cdn.ncbi.nlm.nih.gov/pmc/blobs/86d5/11837859/d65aa8b9dc73/nihms-2052746-f0005.jpg
https://cdn.ncbi.nlm.nih.gov/pmc/blobs/86d5/11837859/e268e180cbf5/nihms-2052746-f0006.jpg
https://cdn.ncbi.nlm.nih.gov/pmc/blobs/86d5/11837859/5d279498b77b/nihms-2052746-f0007.jpg
https://cdn.ncbi.nlm.nih.gov/pmc/blobs/86d5/11837859/9ce5276f1cf5/nihms-2052746-f0002.jpg
https://cdn.ncbi.nlm.nih.gov/pmc/blobs/86d5/11837859/4fd8b95d6e54/nihms-2052746-f0003.jpg
https://cdn.ncbi.nlm.nih.gov/pmc/blobs/86d5/11837859/932330408a84/nihms-2052746-f0004.jpg
https://cdn.ncbi.nlm.nih.gov/pmc/blobs/86d5/11837859/d65aa8b9dc73/nihms-2052746-f0005.jpg
https://cdn.ncbi.nlm.nih.gov/pmc/blobs/86d5/11837859/e268e180cbf5/nihms-2052746-f0006.jpg
https://cdn.ncbi.nlm.nih.gov/pmc/blobs/86d5/11837859/5d279498b77b/nihms-2052746-f0007.jpg

相似文献

1
Dual α-globin-truncated erythropoietin receptor knockin restores hemoglobin production in α-thalassemia-derived erythroid cells.双α-珠蛋白截短型促红细胞生成素受体敲入可恢复α地中海贫血来源的红系细胞中的血红蛋白生成。
Cell Rep. 2025 Jan 28;44(1):115141. doi: 10.1016/j.celrep.2024.115141. Epub 2025 Jan 3.
2
Dual α-globin and truncated EPO receptor knockin restores hemoglobin production in α-thalassemia-derived red blood cells.双重α-珠蛋白和截短型促红细胞生成素受体敲入可恢复α地中海贫血来源的红细胞中的血红蛋白生成。
bioRxiv. 2024 May 7:2023.09.01.555926. doi: 10.1101/2023.09.01.555926.
3
Correction of β-thalassemia by CRISPR/Cas9 editing of the α-globin locus in human hematopoietic stem cells.通过在人造血干细胞中编辑α-珠蛋白基因座对β-地中海贫血的校正。
Blood Adv. 2021 Mar 9;5(5):1137-1153. doi: 10.1182/bloodadvances.2020001996.
4
Gene replacement of α-globin with β-globin restores hemoglobin balance in β-thalassemia-derived hematopoietic stem and progenitor cells.用β珠蛋白基因替换α珠蛋白可恢复β地中海贫血源性造血干细胞和祖细胞中的血红蛋白平衡。
Nat Med. 2021 Apr;27(4):677-687. doi: 10.1038/s41591-021-01284-y. Epub 2021 Mar 18.
5
Editing an α-globin enhancer in primary human hematopoietic stem cells as a treatment for β-thalassemia.编辑原代人类造血干细胞中的α-珠蛋白增强子作为β-地中海贫血的一种治疗方法。
Nat Commun. 2017 Sep 4;8(1):424. doi: 10.1038/s41467-017-00479-7.
6
Reactivation of γ-globin in adult β-YAC mice after ex vivo and in vivo hematopoietic stem cell genome editing.经体外和体内造血干细胞基因组编辑后,β-YAC 小鼠成年后 γ-珠蛋白的重新激活。
Blood. 2018 Jun 28;131(26):2915-2928. doi: 10.1182/blood-2018-03-838540. Epub 2018 May 22.
7
Enhancement of erythropoietic output by Cas9-mediated insertion of a natural variant in haematopoietic stem and progenitor cells.通过Cas9介导在造血干细胞和祖细胞中插入天然变体来增强红细胞生成输出。
Nat Biomed Eng. 2024 Dec;8(12):1540-1552. doi: 10.1038/s41551-024-01222-6. Epub 2024 Jun 17.
8
Induction of fetal hemoglobin synthesis by CRISPR/Cas9-mediated editing of the human β-globin locus.通过 CRISPR/Cas9 介导的人β-珠蛋白基因座编辑诱导胎儿血红蛋白合成。
Blood. 2018 Apr 26;131(17):1960-1973. doi: 10.1182/blood-2017-10-811505. Epub 2018 Mar 8.
9
Editing aberrant splice sites efficiently restores β-globin expression in β-thalassemia.有效编辑异常剪接位点可恢复β-地中海贫血中的β-球蛋白表达。
Blood. 2019 May 23;133(21):2255-2262. doi: 10.1182/blood-2019-01-895094. Epub 2019 Jan 31.
10
Optimization of CRISPR/Cas9 Delivery to Human Hematopoietic Stem and Progenitor Cells for Therapeutic Genomic Rearrangements.优化 CRISPR/Cas9 递送至人类造血干/祖细胞用于治疗性基因组重排。
Mol Ther. 2019 Jan 2;27(1):137-150. doi: 10.1016/j.ymthe.2018.10.008. Epub 2018 Oct 17.

引用本文的文献

1
Protocol for efficient CRISPR/AAV-mediated genome editing and erythroid differentiation of human hematopoietic stem and progenitor cells.高效CRISPR/AAV介导的人类造血干细胞和祖细胞基因组编辑及红系分化方案。
STAR Protoc. 2025 Aug 5;6(3):104018. doi: 10.1016/j.xpro.2025.104018.
2
lipid nanoparticle delivery achieves robust editing in hematopoietic stem cells.脂质纳米颗粒递送可在造血干细胞中实现高效编辑。
bioRxiv. 2025 May 12:2025.05.12.652147. doi: 10.1101/2025.05.12.652147.

本文引用的文献

1
Enhancement of erythropoietic output by Cas9-mediated insertion of a natural variant in haematopoietic stem and progenitor cells.通过Cas9介导在造血干细胞和祖细胞中插入天然变体来增强红细胞生成输出。
Nat Biomed Eng. 2024 Dec;8(12):1540-1552. doi: 10.1038/s41551-024-01222-6. Epub 2024 Jun 17.
2
High-efficiency transgene integration by homology-directed repair in human primary cells using DNA-PKcs inhibition.利用 DNA-PKcs 抑制实现人原代细胞中同源定向修复的高效转基因整合。
Nat Biotechnol. 2024 May;42(5):731-744. doi: 10.1038/s41587-023-01888-4. Epub 2023 Aug 3.
3
Comparative analysis of CRISPR off-target discovery tools following ex vivo editing of CD34 hematopoietic stem and progenitor cells.
CRISPR 脱靶发现工具在体外编辑 CD34 造血干/祖细胞后的比较分析。
Mol Ther. 2023 Apr 5;31(4):1074-1087. doi: 10.1016/j.ymthe.2023.02.011. Epub 2023 Feb 15.
4
The impact of in utero transfusions on perinatal outcomes in patients with alpha thalassemia major: the UCSF registry.宫内输血对重型 α 地中海贫血患者围产结局的影响:旧金山加利福尼亚大学登记处研究。
Blood Adv. 2023 Jan 24;7(2):269-279. doi: 10.1182/bloodadvances.2022007823.
5
Alpha- and Beta-thalassemia: Rapid Evidence Review.α-和β-地中海贫血症:快速证据回顾。
Am Fam Physician. 2022 Mar 1;105(3):272-280.
6
Inference of CRISPR Edits from Sanger Trace Data.从 Sanger 测序数据推断 CRISPR 编辑。
CRISPR J. 2022 Feb;5(1):123-130. doi: 10.1089/crispr.2021.0113. Epub 2022 Feb 2.
7
Gene replacement of α-globin with β-globin restores hemoglobin balance in β-thalassemia-derived hematopoietic stem and progenitor cells.用β珠蛋白基因替换α珠蛋白可恢复β地中海贫血源性造血干细胞和祖细胞中的血红蛋白平衡。
Nat Med. 2021 Apr;27(4):677-687. doi: 10.1038/s41591-021-01284-y. Epub 2021 Mar 18.
8
CRISPR-Cas9 Gene Editing for Sickle Cell Disease and β-Thalassemia.CRISPR-Cas9 基因编辑治疗镰状细胞病和 β-地中海贫血。
N Engl J Med. 2021 Jan 21;384(3):252-260. doi: 10.1056/NEJMoa2031054. Epub 2020 Dec 5.
9
A high-fidelity Cas9 mutant delivered as a ribonucleoprotein complex enables efficient gene editing in human hematopoietic stem and progenitor cells.一种高保真 Cas9 突变体作为核糖核蛋白复合物递送至体内,可实现人类造血干细胞和祖细胞中的高效基因编辑。
Nat Med. 2018 Aug;24(8):1216-1224. doi: 10.1038/s41591-018-0137-0. Epub 2018 Aug 6.
10
Gene Therapy in Patients with Transfusion-Dependent β-Thalassemia.输血依赖型β-地中海贫血症患者的基因治疗。
N Engl J Med. 2018 Apr 19;378(16):1479-1493. doi: 10.1056/NEJMoa1705342.