Suppr超能文献

一种可变形的SIS/HA复合水凝胶同轴支架促进拔牙后牙槽骨再生。

A deformable SIS/HA composite hydrogel coaxial scaffold promotes alveolar bone regeneration after tooth extraction.

作者信息

Ma Shiqing, Li Yumeng, Yao Shiyu, Shang Yucheng, Li Rui, Ling Lijuan, Fu Wei, Wei Pengfei, Zhao Bo, Zhang Xuesong, Deng Jiayin

机构信息

Department of Stomatology, The Second Hospital of Tianjin Medical University, Tianjin, 300211, China.

School and Hospital of Stomatology, Tianjin Medical University, Tianjin, 300070, China.

出版信息

Bioact Mater. 2024 Dec 10;46:97-117. doi: 10.1016/j.bioactmat.2024.12.008. eCollection 2025 Apr.

Abstract

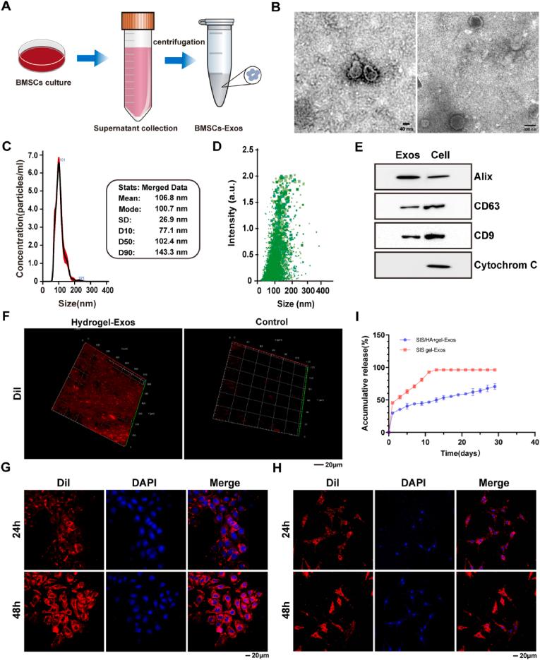
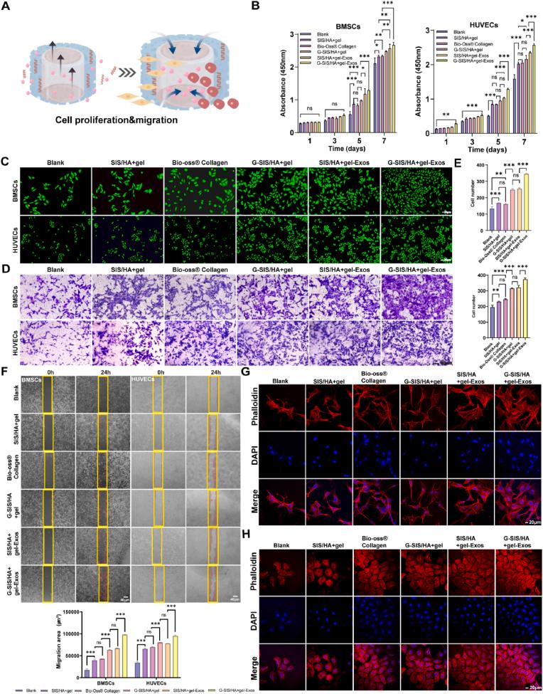
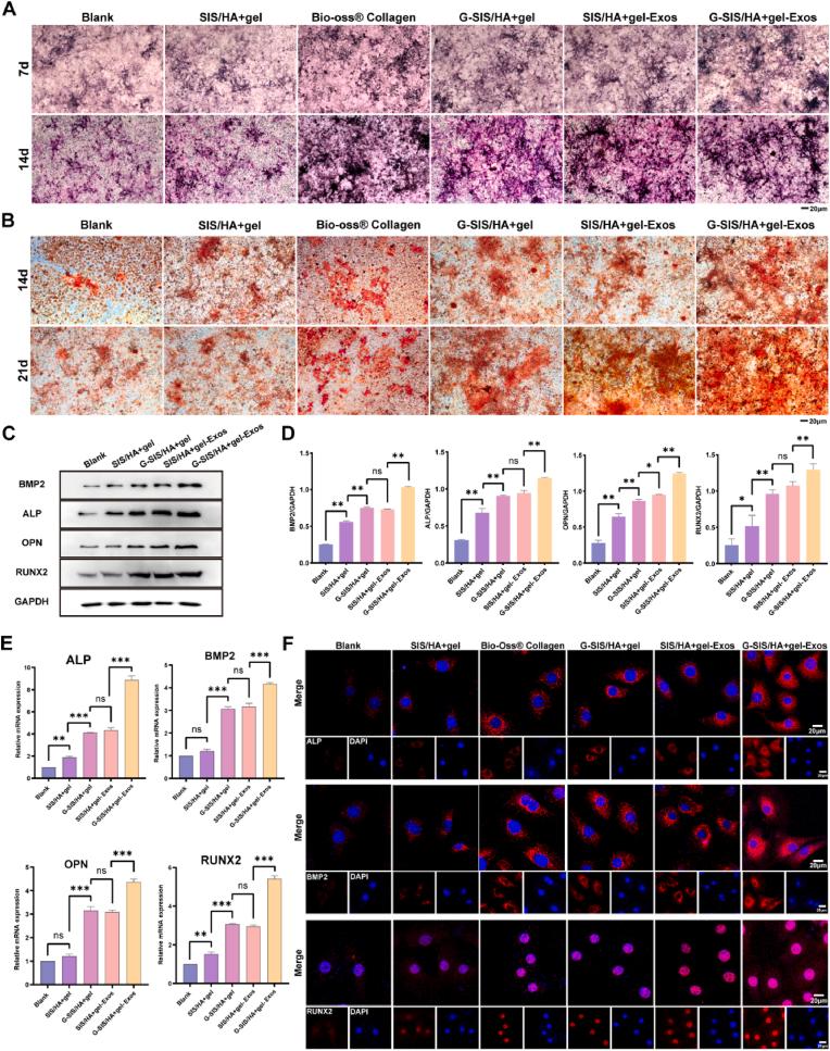
After tooth extraction, alveolar bone absorbs unevenly, leading to soft tissue collapse, which hinders full regeneration. Bone loss makes it harder to do dental implants and repairs. Inspired by the biological architecture of bone, a deformable SIS/HA (Small intestinal submucosa/Hydroxyapatite) composite hydrogel coaxial scaffold was designed to maintain bone volume in the socket. The SIS/HA scaffold containing GL13K as the outer layer, mimicking compact bone, while SIS hydrogel loaded with bone marrow mesenchymal stem cells-derived exosomes (BMSCs-Exos) was utilized as the inner core of the scaffolds, which are like soft tissue in the skeleton. This coaxial scaffold exhibited a modulus of elasticity of 0.82 MPa, enabling it to adaptively fill extraction sockets and maintain an osteogenic space. Concurrently, the inner layer of this composite scaffold, enriched with BMSCs-Exos, promoted the proliferation and migration of human umbilical vein endothelial cells (HUVECs) and BMSCs into the scaffold interior (≈3-fold to the control), up-regulated the expression of genes related to osteogenesis (BMP2, ALP, RUNX2, and OPN) and angiogenesis (HIF-1α and VEGF). This induced new blood vessels and bone growth within the scaffold, addressing the issue of low bone formation rates at the center of defects. GL13K was released by approximately 40.87 ± 4.37 % within the first three days, exerting a localized antibacterial effect and further promoting vascularization and new bone formation in peripheral regions. This design aims to achieve an all-around and efficient bone restoration effect in the extraction socket using coaxial scaffolds through a dual internal and external mechanism.

摘要

拔牙后,牙槽骨吸收不均匀,导致软组织塌陷,阻碍完全再生。骨量流失使种植牙和修复变得更加困难。受骨的生物结构启发,设计了一种可变形的SIS/HA(小肠黏膜下层/羟基磷灰石)复合水凝胶同轴支架,以维持牙槽窝内的骨量。含有GL13K的SIS/HA支架作为外层,模仿密质骨,而负载骨髓间充质干细胞来源外泌体(BMSCs-Exos)的SIS水凝胶用作支架的内核,类似于骨骼中的软组织。这种同轴支架的弹性模量为0.82MPa,能够自适应填充拔牙窝并维持成骨空间。同时,这种复合支架的内层富含BMSCs-Exos,促进人脐静脉内皮细胞(HUVECs)和BMSCs向支架内部增殖和迁移(约为对照组的3倍),上调与成骨(BMP2、ALP、RUNX2和OPN)和血管生成(HIF-1α和VEGF)相关的基因表达。这在支架内诱导了新血管和骨生长,解决了缺损中心骨形成率低的问题。GL13K在头三天内释放约40.87±4.37%,发挥局部抗菌作用,并进一步促进周边区域的血管化和新骨形成。该设计旨在通过同轴支架利用内部和外部双重机制在拔牙窝中实现全方位高效的骨修复效果。

https://cdn.ncbi.nlm.nih.gov/pmc/blobs/7935/11697370/da0c99242421/ga1.jpg

文献检索

告别复杂PubMed语法,用中文像聊天一样搜索,搜遍4000万医学文献。AI智能推荐,让科研检索更轻松。

立即免费搜索

文件翻译

保留排版,准确专业,支持PDF/Word/PPT等文件格式,支持 12+语言互译。

免费翻译文档

深度研究

AI帮你快速写综述,25分钟生成高质量综述,智能提取关键信息,辅助科研写作。

立即免费体验