• 文献检索
  • 文档翻译
  • 深度研究
  • 学术资讯
  • Suppr Zotero 插件Zotero 插件
  • 邀请有礼
  • 套餐&价格
  • 历史记录
应用&插件
Suppr Zotero 插件Zotero 插件浏览器插件Mac 客户端Windows 客户端微信小程序
定价
高级版会员购买积分包购买API积分包
服务
文献检索文档翻译深度研究API 文档MCP 服务
关于我们
关于 Suppr公司介绍联系我们用户协议隐私条款
关注我们

Suppr 超能文献

核心技术专利:CN118964589B侵权必究
粤ICP备2023148730 号-1Suppr @ 2026

文献检索

告别复杂PubMed语法,用中文像聊天一样搜索,搜遍4000万医学文献。AI智能推荐,让科研检索更轻松。

立即免费搜索

文件翻译

保留排版,准确专业,支持PDF/Word/PPT等文件格式,支持 12+语言互译。

免费翻译文档

深度研究

AI帮你快速写综述,25分钟生成高质量综述,智能提取关键信息,辅助科研写作。

立即免费体验

揭示两种P1基因型之间宏基因组监测和呼吸道微生物群的不同模式。 (注:原文句末不完整,推测补充完整后可能是这样的翻译)

Unravelling distinct patterns of metagenomic surveillance and respiratory microbiota between two P1 genotypes of .

作者信息

You Hailong, Yang Bin, Liu Huifang, Wu Wencai, Yu Fei, Lin Nan, Yang WenJiao, Hu Bingxue, Liu Yong, Zou Hongyan, Hao Sijia, Xiao Yunping, Xu Teng, Jiang Yanfang

机构信息

Genetic Diagnosis Center, The First Hospital of Jilin University, Changchun, Jilin, People's Republic of China.

Center for Infectious Diseases, Vision Medicals Co., Ltd, Guangzhou, Guangdong, People's Republic of China.

出版信息

Emerg Microbes Infect. 2025 Dec;14(1):2449087. doi: 10.1080/22221751.2024.2449087. Epub 2025 Jan 13.

DOI:10.1080/22221751.2024.2449087
PMID:39760260
原文链接:https://pmc.ncbi.nlm.nih.gov/articles/PMC11730683/
Abstract

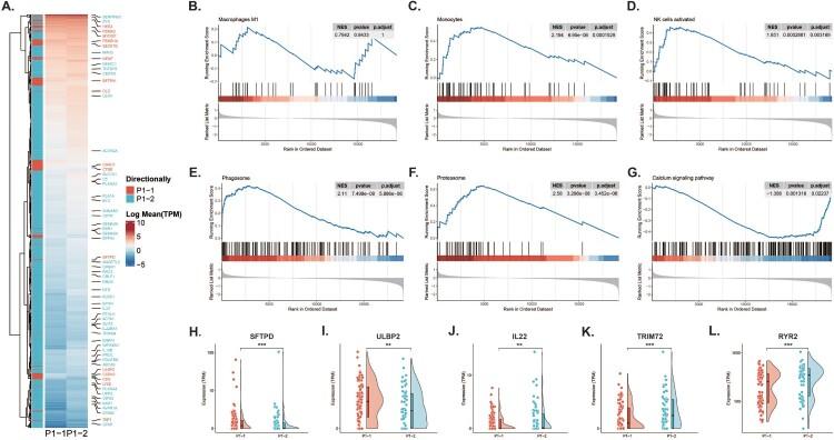
To unravel distinct patterns of metagenomic surveillance and respiratory microbiota between () P1-1 and P1-2 and to explore the impact of the COVID-19 pandemic on epidemiological features, we conducted a multicentre retrospective study which spanned 90,886 pneumonia patients, among which 3164 cases were identified. Our findings revealed a concurrent outbreak of , with the positivity rate rising sharply to 9.62% from July 2023, compared to the 0.16% to 4.06% positivity rate observed during the 2020-2022 COVID-19 pandemic. P1-1 had a higher odds ratio of co-detecting opportunistic pathogens. However, no significant differences were observed in the co-detection odds ratio between children and other age groups in P1-2. This study is the first to demonstrate differences in relative abundance, diversity of respiratory microbiota and co-detection rate of opportunistic pathogen between P1-1 and P1-2. Through bronchoalveolar lavage (BAL) metagenomic and host transcriptomic analyses, we identified variations in co-detection rates of P1-1 genotype with opportunistic pathogens like , alterations in respiratory microbiota composition, lung inflammation, and disruption of ciliary function. Consistent with the results of host transcriptome, we found that P1-1 infections were associated with significantly higher rates of requiring respiratory support and mechanical ventilation compared to P1-2 infections (Fisher's exact test, -value = 0.035/0.004). Our study provides preliminary evidence of clinical severity between strains, underscoring the need for ongoing research and development of targeted therapeutic strategies.

摘要

为了揭示P1-1和P1-2之间宏基因组监测和呼吸道微生物群的不同模式,并探讨新冠疫情对流行病学特征的影响,我们开展了一项多中心回顾性研究,涵盖90886例肺炎患者,其中确诊3164例。我们的研究结果显示,[病原体名称]同时爆发,阳性率从2023年7月起急剧上升至9.62%,而在2020 - 2022年新冠疫情期间观察到的阳性率为0.16%至4.06%。P1-1共检测到机会性病原体的比值比更高。然而,在P1-2中,儿童与其他年龄组之间的共检测比值比未观察到显著差异。本研究首次证明了P1-1和P1-2在呼吸道微生物群的相对丰度、多样性以及机会性病原体共检测率方面存在差异。通过支气管肺泡灌洗(BAL)宏基因组和宿主转录组分析,我们确定了P1-1基因型与[机会性病原体名称]等机会性病原体的共检测率变化、呼吸道微生物群组成改变、肺部炎症以及纤毛功能破坏。与宿主转录组结果一致,我们发现与P1-2感染相比,P1-1感染需要呼吸支持和机械通气的比例显著更高(Fisher精确检验,P值 = 0.035/0.004)。我们的研究提供了[病原体名称]菌株之间临床严重程度的初步证据,强调了持续研发针对性治疗策略的必要性。

https://cdn.ncbi.nlm.nih.gov/pmc/blobs/2167/11730683/4a609859a0f2/TEMI_A_2449087_F0006_OC.jpg
https://cdn.ncbi.nlm.nih.gov/pmc/blobs/2167/11730683/8ce6fb8ffa9e/TEMI_A_2449087_F0001_OC.jpg
https://cdn.ncbi.nlm.nih.gov/pmc/blobs/2167/11730683/33230427c9cf/TEMI_A_2449087_F0002_OC.jpg
https://cdn.ncbi.nlm.nih.gov/pmc/blobs/2167/11730683/17e4d1ab78fc/TEMI_A_2449087_F0003_OC.jpg
https://cdn.ncbi.nlm.nih.gov/pmc/blobs/2167/11730683/3f66e63d694c/TEMI_A_2449087_F0004_OC.jpg
https://cdn.ncbi.nlm.nih.gov/pmc/blobs/2167/11730683/1aa2072a3085/TEMI_A_2449087_F0005_OB.jpg
https://cdn.ncbi.nlm.nih.gov/pmc/blobs/2167/11730683/4a609859a0f2/TEMI_A_2449087_F0006_OC.jpg
https://cdn.ncbi.nlm.nih.gov/pmc/blobs/2167/11730683/8ce6fb8ffa9e/TEMI_A_2449087_F0001_OC.jpg
https://cdn.ncbi.nlm.nih.gov/pmc/blobs/2167/11730683/33230427c9cf/TEMI_A_2449087_F0002_OC.jpg
https://cdn.ncbi.nlm.nih.gov/pmc/blobs/2167/11730683/17e4d1ab78fc/TEMI_A_2449087_F0003_OC.jpg
https://cdn.ncbi.nlm.nih.gov/pmc/blobs/2167/11730683/3f66e63d694c/TEMI_A_2449087_F0004_OC.jpg
https://cdn.ncbi.nlm.nih.gov/pmc/blobs/2167/11730683/1aa2072a3085/TEMI_A_2449087_F0005_OB.jpg
https://cdn.ncbi.nlm.nih.gov/pmc/blobs/2167/11730683/4a609859a0f2/TEMI_A_2449087_F0006_OC.jpg

相似文献

1
Unravelling distinct patterns of metagenomic surveillance and respiratory microbiota between two P1 genotypes of .揭示两种P1基因型之间宏基因组监测和呼吸道微生物群的不同模式。 (注:原文句末不完整,推测补充完整后可能是这样的翻译)
Emerg Microbes Infect. 2025 Dec;14(1):2449087. doi: 10.1080/22221751.2024.2449087. Epub 2025 Jan 13.
2
P1 adhesin genotype characteristics of in China from 2017 to 2019.2017年至2019年中国[具体对象]的P1黏附素基因型特征 。 (你提供的原文有缺失信息,推测这里应该有个具体是关于什么的P1 adhesin genotype characteristics,比如某种细菌等,但按现有内容翻译如上)
Front Cell Infect Microbiol. 2025 Feb 17;15:1513177. doi: 10.3389/fcimb.2025.1513177. eCollection 2025.
3
Characteristics of lower respiratory microbiota in children's refractory pneumonia pre- and post-COVID-19 era.新冠疫情前后儿童难治性肺炎下呼吸道微生物群的特征
Front Cell Infect Microbiol. 2025 Jan 21;14:1438777. doi: 10.3389/fcimb.2024.1438777. eCollection 2024.
4
Mycoplasma pneumoniae infection outbreak in Guangzhou, China after COVID-19 pandemic.中国广州在新冠大流行后出现肺炎支原体感染爆发。
Virol J. 2024 Aug 11;21(1):183. doi: 10.1186/s12985-024-02458-z.
5
Synergistic impact of macrolide resistance and H3N2 infection on outbreak in children.大环内酯类耐药性与H3N2感染对儿童疫情的协同影响。
Microbiol Spectr. 2025 Apr;13(4):e0184424. doi: 10.1128/spectrum.01844-24. Epub 2025 Feb 25.
6
The concordance between upper and lower respiratory microbiota in children with Mycoplasma pneumoniae pneumonia.儿童肺炎支原体肺炎上下呼吸道微生物群落的一致性。
Emerg Microbes Infect. 2018 May 23;7(1):92. doi: 10.1038/s41426-018-0097-y.
7
Re-emergence of Mycoplasma pneumoniae before and after COVID-19 pandemic in Germany.德国新冠疫情前后肺炎支原体的再度出现。
BMC Infect Dis. 2025 Mar 6;25(1):318. doi: 10.1186/s12879-025-10657-4.
8
Prevalence, genotyping and macrolide resistance of Mycoplasma pneumoniae among isolates of patients with respiratory tract infections, Central Slovenia, 2006 to 2014.2006 年至 2014 年斯洛文尼亚中部分离的呼吸道感染患者肺炎支原体的流行率、基因分型和大环内酯类耐药性。
Euro Surveill. 2015;20(37). doi: 10.2807/1560-7917.ES.2015.20.37.30018.
9
The virome composition of respiratory tract changes in school-aged children with Mycoplasma pneumoniae infection.肺炎支原体感染的学龄儿童呼吸道病毒组组成发生变化。
Virol J. 2025 Jan 13;22(1):10. doi: 10.1186/s12985-025-02626-9.
10
Genotyping and refractory risk factors of mycoplasma pneumoniae pneumonia in Suzhou, China.中国苏州肺炎支原体肺炎的基因分型及难治性危险因素
BMC Infect Dis. 2025 Apr 18;25(1):561. doi: 10.1186/s12879-025-10964-w.

引用本文的文献

1
Resurgence of Mycoplasma pneumoniae infections in children: emerging challenges and opportunities.儿童肺炎支原体感染的再度流行:新出现的挑战与机遇
Curr Opin Infect Dis. 2025 Oct 1;38(5):468-476. doi: 10.1097/QCO.0000000000001126. Epub 2025 Aug 6.
2
An mRNA Vaccine Targeting the C-Terminal Region of P1 Protein Induces an Immune Response and Protects Against .一种靶向P1蛋白C末端区域的mRNA疫苗可诱导免疫反应并提供针对……的保护。
Int J Mol Sci. 2025 Jul 7;26(13):6536. doi: 10.3390/ijms26136536.
3
Understanding the unconventional reemergence of epidemics during the COVID-19 pandemic.

本文引用的文献

1
Molecular epidemiology of Mycoplasma pneumoniae pneumonia in children, Wuhan, 2020-2022.2020-2022 年武汉儿童肺炎支原体肺炎的分子流行病学研究。
BMC Microbiol. 2024 Jan 17;24(1):23. doi: 10.1186/s12866-024-03180-0.
2
What's behind China's mysterious wave of childhood pneumonia?中国儿童肺炎神秘浪潮背后的原因是什么?
Nature. 2023 Nov 27. doi: 10.1038/d41586-023-03732-w.
3
Circulating Surfactant Protein D: A Biomarker for Acute Lung Injury?循环表面活性蛋白D:急性肺损伤的生物标志物?
理解新冠疫情期间传染病的非常规再次出现。
Transl Pediatr. 2025 Mar 31;14(3):473-479. doi: 10.21037/tp-24-482. Epub 2025 Mar 26.
4
P1 adhesin genotype characteristics of in China from 2017 to 2019.2017年至2019年中国[具体对象]的P1黏附素基因型特征 。 (你提供的原文有缺失信息,推测这里应该有个具体是关于什么的P1 adhesin genotype characteristics,比如某种细菌等,但按现有内容翻译如上)
Front Cell Infect Microbiol. 2025 Feb 17;15:1513177. doi: 10.3389/fcimb.2025.1513177. eCollection 2025.
Biomedicines. 2023 Sep 12;11(9):2517. doi: 10.3390/biomedicines11092517.
4
Immune response plays a role in pneumonia.免疫反应在肺炎中起作用。
Front Immunol. 2023 May 26;14:1189647. doi: 10.3389/fimmu.2023.1189647. eCollection 2023.
5
Insights into HIV-1 Transmission Dynamics Using Routinely Collected Data in the Mid-Atlantic United States.利用美国中大西洋地区常规收集的数据洞察 HIV-1 传播动态。
Viruses. 2022 Dec 25;15(1):68. doi: 10.3390/v15010068.
6
ULBP2 is a biomarker related to prognosis and immunity in colon cancer.ULBP2 是与结肠癌预后和免疫相关的生物标志物。
Mol Cell Biochem. 2023 Oct;478(10):2207-2219. doi: 10.1007/s11010-022-04647-2. Epub 2023 Jan 12.
7
Validation of a Metagenomic Next-Generation Sequencing Assay for Lower Respiratory Pathogen Detection.宏基因组下一代测序检测下呼吸道病原体的验证。
Microbiol Spectr. 2023 Feb 14;11(1):e0381222. doi: 10.1128/spectrum.03812-22. Epub 2022 Dec 12.
8
KEGG for taxonomy-based analysis of pathways and genomes.KEGG 用于基于分类的途径和基因组分析。
Nucleic Acids Res. 2023 Jan 6;51(D1):D587-D592. doi: 10.1093/nar/gkac963.
9
Multi-omics analyses of airway host-microbe interactions in chronic obstructive pulmonary disease identify potential therapeutic interventions.多组学分析慢性阻塞性肺疾病气道宿主-微生物相互作用,确定潜在的治疗干预措施。
Nat Microbiol. 2022 Sep;7(9):1361-1375. doi: 10.1038/s41564-022-01196-8. Epub 2022 Aug 22.
10
A rarefaction-without-resampling extension of PERMANOVA for testing presence-absence associations in the microbiome.一种无需重采样的稀疏 PERMANOVA 扩展,用于检验微生物组中存在-缺失关联。
Bioinformatics. 2022 Aug 2;38(15):3689-3697. doi: 10.1093/bioinformatics/btac399.