Suppr超能文献

ICU患者脓毒症相关性肝损伤风险预测模型的建立与验证:一项回顾性队列研究

Establishment and Validation of a Risk Prediction Model for Sepsis-Associated Liver Injury in ICU Patients: A Retrospective Cohort Study.

作者信息

Li Chang, Ji Jinling, Shi Ting, Pan Shennan, Jiang Kun, Jiang Yuzhang, Wang Kai

机构信息

Department of Medical Laboratory, The Affiliated Huaian No.1 People's Hospital of Nanjing Medical University, Huaian, Jiangsu, People's Republic of China.

Department of Hepatobiliary and Pancreatic Surgery, The Affiliated Huaian No.1 People's Hospital of Nanjing Medical University, Huaian, Jiangsu, People's Republic of China.

出版信息

Infect Drug Resist. 2025 Jan 1;18:1-13. doi: 10.2147/IDR.S489196. eCollection 2025.

Abstract

PURPOSE

Sepsis-associated liver injury (SALI) leads to increased mortality in sepsis patients, yet no specialized tools exist for early risk assessment. This study aimed to develop and validate a risk prediction model for early identification of SALI before patients meet full diagnostic criteria.

PATIENTS AND METHODS

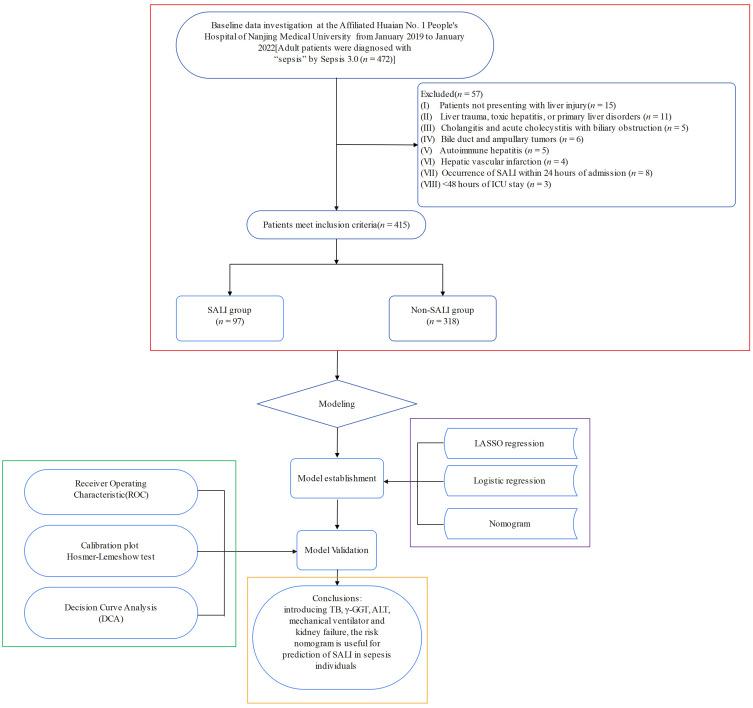
This retrospective study analyzed 415 sepsis patients admitted to ICU from January 2019 to January 2022. Patients with pre-existing liver conditions were excluded. Using LASSO regression and multivariate logistic analysis, we developed a predictive nomogram incorporating clinical variables. Model performance was evaluated through internal validation using bootstrapping method.

RESULTS

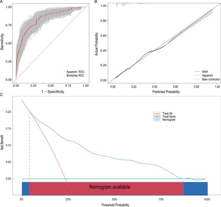
Among the cohort, 97 patients (23.4%) developed SALI. The final model identified five key predictors: total bilirubin, ALT, γ-GGT, mechanical ventilation, and kidney failure. The model demonstrated good discrimination (AUC=0.841, 95% CI: 0.795-0.887) and calibration. Decision curve analysis showed clinical utility across a threshold probability range of 4-87%. The model outperformed traditional scoring systems (SOFA and SAPS II) in predicting SALI risk.

CONCLUSION

This novel nomogram effectively predicts SALI risk in sepsis patients by integrating readily available clinical parameters. While external validation is needed, the model shows promise as a practical tool for early risk stratification, potentially enabling timely interventions in high-risk patients.

摘要

目的

脓毒症相关肝损伤(SALI)会导致脓毒症患者死亡率升高,但目前尚无专门用于早期风险评估的工具。本研究旨在开发并验证一种风险预测模型,用于在患者达到完整诊断标准之前早期识别SALI。

患者与方法

这项回顾性研究分析了2019年1月至2022年1月入住重症监护病房(ICU)的415例脓毒症患者。排除既往有肝脏疾病的患者。使用LASSO回归和多因素逻辑分析,我们开发了一个纳入临床变量的预测列线图。通过自抽样法进行内部验证来评估模型性能。

结果

在该队列中,97例患者(23.4%)发生了SALI。最终模型确定了五个关键预测因素:总胆红素、谷丙转氨酶(ALT)、γ-谷氨酰转肽酶(γ-GGT)、机械通气和肾衰竭。该模型显示出良好的区分度(AUC=0.841,95%CI:0.795-0.887)和校准度。决策曲线分析表明在4%-87%的阈值概率范围内具有临床实用性。在预测SALI风险方面,该模型优于传统评分系统(序贯器官衰竭评估(SOFA)和简化急性生理学评分II(SAPS II))。

结论

这种新型列线图通过整合易于获得的临床参数,有效地预测了脓毒症患者的SALI风险。虽然需要外部验证,但该模型有望成为一种实用的早期风险分层工具,可能有助于对高危患者及时进行干预。

https://cdn.ncbi.nlm.nih.gov/pmc/blobs/30fd/11700480/dd6b790b27d7/IDR-18-1-g0001.jpg

文献AI研究员

20分钟写一篇综述,助力文献阅读效率提升50倍。

立即体验

用中文搜PubMed

大模型驱动的PubMed中文搜索引擎

马上搜索

文档翻译

学术文献翻译模型,支持多种主流文档格式。

立即体验