Suppr超能文献

种子的超临界油提取物可改善亨廷顿舞蹈症样症状和神经病理学:抗氧化和抗炎作用的潜在作用

A supercritical oil extract of seeds ameliorates Huntington's disease-like symptoms and neuropathology: the potential role of anti-oxidant and anti-inflammatory effects.

作者信息

Jo Hyo-Sung, Lee Youn-Woo, Son So-Ri, Jang Dae Sik, Woo Kwon Tae, Ha Yujeong, Moon Sang-Kwan, Kim Min Soo, Cho Ik-Hyun

机构信息

Department of Convergence Medical Science, College of Korean Medicine, Kyung Hee University, Seoul, Republic of Korea.

Department of Science in Korean Medicine, Graduate School, Kyung Hee University, Seoul, Republic of Korea.

出版信息

Front Pharmacol. 2024 Dec 23;15:1471024. doi: 10.3389/fphar.2024.1471024. eCollection 2024.

Abstract

BACKGROUND

Huntington disease (HD), a neurodegenerative autosomal dominant disorder, is characterized by involuntary choreatic movements with cognitive and behavioral disturbances. Up to now, no therapeutic strategies are available to completely ameliorate the progression of HD. has various pharmacologic effects such as antioxidant and anti-inflammatory activities. However, the neuroprotective value of seed oil of (SOSC) has not been elucidated yet. The purpose of this study was to determine neuroprotective effects of SOSC by supercritical fluid extraction against 3-nitropropionic acid (3-NPA)-induced HD-like symptoms and neuropathology in an experimental mouse model.

METHODS

SOSC (75, 150, and 300 mg/kg/day) was orally pre-administration once daily at 1 hour before 3-NPA intoxication.

RESULTS

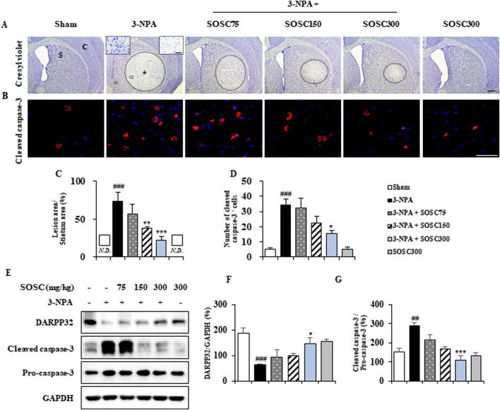
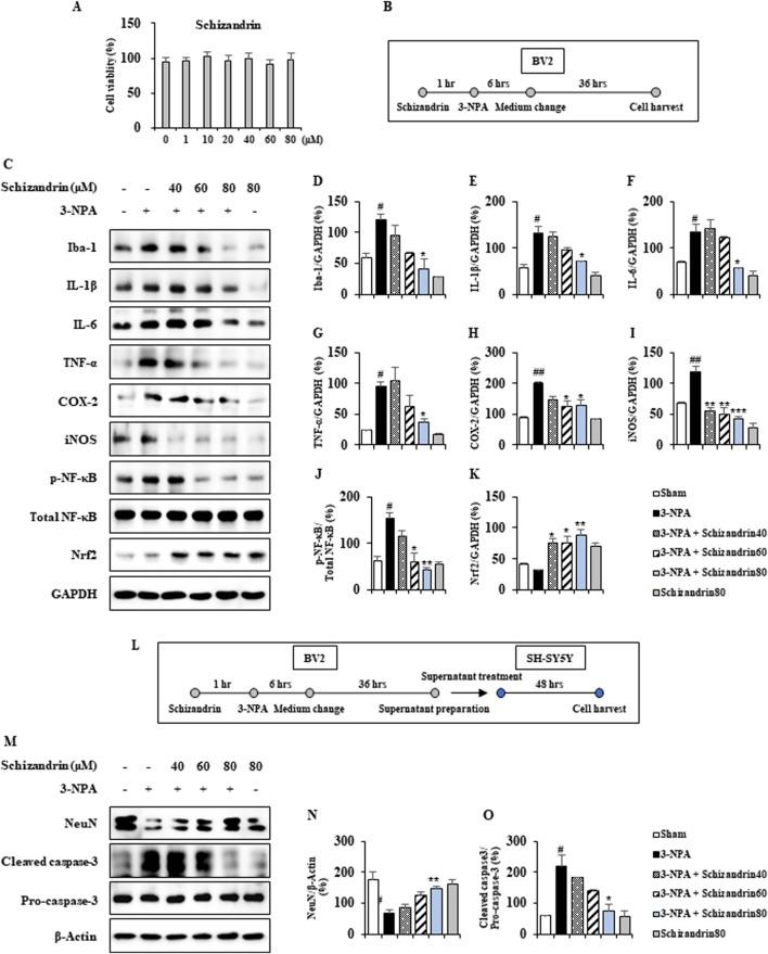
SOSC ameliorated movement dysfunction and lethality following 3-NPA intoxication in connection with reduction of lesion area, neurodegeneration/apoptosis, microglial migration/activation, and mRNA expression of pro-inflammatory cytokines/enzymes in the striatum. SOSC inhibited the activation of nuclear factor-kappa B (NF-κB) and mitogen-activated protein kinase (MAPKs) pathways but stimulated nuclear factor erythroid 2-related factor 2 (Nrf2) in the striatum after 3-NPA intoxication. Schizandrin, a main component of SOSC, reduced protein expression levels of Iba-1 and p-NF-κB in 3-NPA-induced BV2 cells (murine microglia cell line). BV2 cell's conditioned medium inhibited cleaved caspase-3 in 3-NPA-induced SH-SY5Y cells (a neuroblastoma cell line).

CONCLUSION

SOSC might ameliorate movement dysfunction by inhibiting neuropathology through its anti-inflammatory and antioxidant activities in the striata of 3-NPA-intoxicated mice. These findings suggest that SOSC could serve as a promising therapeutic candidate for HD-like symptoms, providing a foundation for future treatment strategies targeting neuroinflammation and oxidative stress.

摘要

背景

亨廷顿舞蹈症(HD)是一种神经退行性常染色体显性疾病,其特征为不自主的舞蹈样动作以及认知和行为障碍。到目前为止,尚无能够完全改善HD病情进展的治疗策略。[具体物质名称]具有多种药理作用,如抗氧化和抗炎活性。然而,[具体物质名称]籽油(SOSC)的神经保护价值尚未阐明。本研究的目的是通过超临界流体萃取法确定SOSC对实验性小鼠模型中3-硝基丙酸(3-NPA)诱导的HD样症状和神经病理学的神经保护作用。

方法

在3-NPA中毒前1小时,每天口服预给药一次SOSC(75、150和300mg/kg/天)。

结果

SOSC改善了3-NPA中毒后的运动功能障碍和致死率,这与纹状体中病变面积的减少、神经退行性变/凋亡、小胶质细胞迁移/激活以及促炎细胞因子/酶的mRNA表达降低有关。3-NPA中毒后,SOSC抑制了纹状体中核因子-κB(NF-κB)和丝裂原活化蛋白激酶(MAPKs)信号通路的激活,但刺激了核因子红细胞2相关因子2(Nrf2)。SOSC的主要成分五味子醇甲降低了3-NPA诱导的BV2细胞(小鼠小胶质细胞系)中Iba-1和p-NF-κB的蛋白表达水平。BV2细胞的条件培养基抑制了3-NPA诱导的SH-SY5Y细胞(神经母细胞瘤细胞系)中裂解的半胱天冬酶-3。

结论

SOSC可能通过在3-NPA中毒小鼠的纹状体中发挥抗炎和抗氧化活性来抑制神经病理学,从而改善运动功能障碍。这些发现表明,SOSC可能是治疗HD样症状的有前景的候选药物,为未来针对神经炎症和氧化应激的治疗策略提供了基础。

https://cdn.ncbi.nlm.nih.gov/pmc/blobs/94c2/11700980/a9433902d7b6/fphar-15-1471024-g001.jpg

文献检索

告别复杂PubMed语法,用中文像聊天一样搜索,搜遍4000万医学文献。AI智能推荐,让科研检索更轻松。

立即免费搜索

文件翻译

保留排版,准确专业,支持PDF/Word/PPT等文件格式,支持 12+语言互译。

免费翻译文档

深度研究

AI帮你快速写综述,25分钟生成高质量综述,智能提取关键信息,辅助科研写作。

立即免费体验