• 文献检索
  • 文档翻译
  • 深度研究
  • 学术资讯
  • Suppr Zotero 插件Zotero 插件
  • 邀请有礼
  • 套餐&价格
  • 历史记录
应用&插件
Suppr Zotero 插件Zotero 插件浏览器插件Mac 客户端Windows 客户端微信小程序
定价
高级版会员购买积分包购买API积分包
服务
文献检索文档翻译深度研究API 文档MCP 服务
关于我们
关于 Suppr公司介绍联系我们用户协议隐私条款
关注我们

Suppr 超能文献

核心技术专利:CN118964589B侵权必究
粤ICP备2023148730 号-1Suppr @ 2026

文献检索

告别复杂PubMed语法,用中文像聊天一样搜索,搜遍4000万医学文献。AI智能推荐,让科研检索更轻松。

立即免费搜索

文件翻译

保留排版,准确专业,支持PDF/Word/PPT等文件格式,支持 12+语言互译。

免费翻译文档

深度研究

AI帮你快速写综述,25分钟生成高质量综述,智能提取关键信息,辅助科研写作。

立即免费体验

用BG505.664 SOSIP疫苗接种的恒河猴中二级HIV中和性IgA抗体的诱导

Induction of Tier 2 HIV-Neutralizing IgA Antibodies in Rhesus Macaques Vaccinated with BG505.664 SOSIP.

作者信息

Smith Justin C, Arunachalam Prabhu S, Legere Traci H, Cavacini Lisa A, Hunter Eric, Pulendran Bali, Amara Rama R, Kozlowski Pamela A

机构信息

Department of Microbiology, Immunology and Parasitology, Louisiana State University Health Sciences Center, New Orleans, LA 70112, USA.

Institute for Immunity, Transplantation and Infection, Stanford University School of Medicine, Stanford, CA 94304, USA.

出版信息

Vaccines (Basel). 2024 Dec 10;12(12):1386. doi: 10.3390/vaccines12121386.

DOI:10.3390/vaccines12121386
PMID:39772048
原文链接:https://pmc.ncbi.nlm.nih.gov/articles/PMC11680376/
Abstract

BACKGROUND

A goal of mucosal human immunodeficiency virus type 1 (HIV-1) vaccines is to generate mucosal plasma cells producing polymeric IgA (pIgA)-neutralizing antibodies at sites of viral entry. However, vaccine immunogens capable of eliciting IgA neutralizing antibodies (nAbs) that recognize tier 2 viral isolates have not yet been identified.

METHODS

To determine if stabilized native-like HIV-1 envelope (Env) trimers could generate IgA nAbs, we purified total IgA and IgG from the banked sera of six rhesus macaques that had been found in a previous study to develop serum nAbs after subcutaneous immunization with BG505.664 SOSIP and 3M-052 adjuvant, which is a TLR7/8 agonist. The neutralization of autologous tier 2 BG505 T332N pseudovirus by the IgA and IgG preparations was measured using the TZM-bl assay. Anti-SOSIP binding antibodies (bAbs) were measured by ELISA.

RESULTS

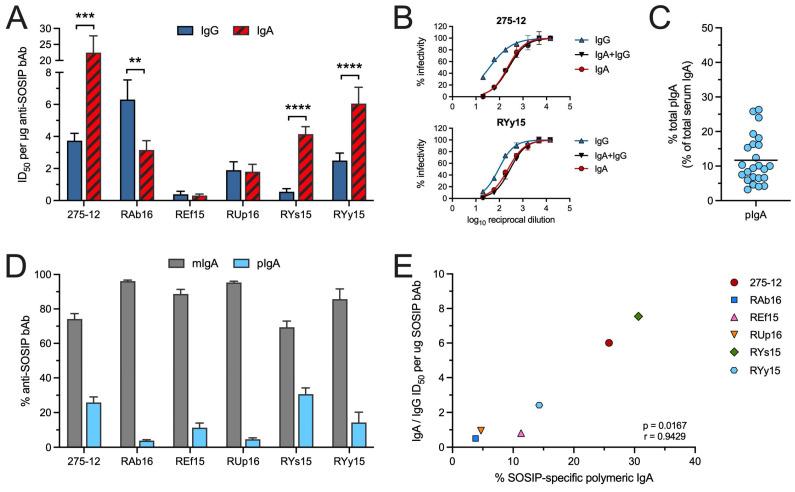
The IgG samples were found to have significantly greater levels of both nAb and bAb. However, after normalizing the nAb titer relative to the concentration of bAb, SOSIP-specific IgA purified from 2/6 animals was found to neutralize just as effectively as SOSIP-specific IgG, and in 3/6 animals, neutralization by the specific IgA was significantly greater. The more potent neutralization by IgA in these three animals was associated with a higher percentage of anti-SOSIP J chain-bound (polymeric) antibody.

CONCLUSIONS

The parenteral vaccination of nonhuman primates with BG505.664 SOSIP generates HIV-1 tier 2 IgA nAbs in serum, including SOSIP-specific polymeric IgA, which appears to neutralize more efficiently than monomeric IgA or IgG. Mucosal delivery of this SOSIP or other stable Env trimers could generate locally synthesized polymeric IgA nAbs in mucosal tissues and secretions.

摘要

背景

黏膜型人类免疫缺陷病毒1型(HIV-1)疫苗的一个目标是在病毒进入部位产生分泌聚合型IgA(pIgA)中和抗体的黏膜浆细胞。然而,尚未鉴定出能够引发识别2级病毒分离株的IgA中和抗体(nAbs)的疫苗免疫原。

方法

为了确定稳定的天然样HIV-1包膜(Env)三聚体是否能产生IgA nAbs,我们从6只恒河猴的储存血清中纯化了总IgA和IgG,这些恒河猴在先前的一项研究中被发现,在用BG505.664 SOSIP和3M-052佐剂(一种TLR7/8激动剂)进行皮下免疫后产生了血清nAbs。使用TZM-bl试验测量IgA和IgG制剂对自体2级BG505 T332N假病毒的中和作用。通过ELISA测量抗SOSIP结合抗体(bAbs)。

结果

发现IgG样品的nAb和bAb水平均显著更高。然而,在将nAb效价相对于bAb浓度进行标准化后,发现从2/6只动物中纯化的SOSIP特异性IgA中和效果与SOSIP特异性IgG一样有效,在3/6只动物中,特异性IgA的中和作用显著更强。这三只动物中IgA更强的中和作用与更高比例的抗SOSIP J链结合(聚合)抗体相关。

结论

用BG505.664 SOSIP对非人灵长类动物进行肠胃外疫苗接种可在血清中产生HIV-1 2级IgA nAbs,包括SOSIP特异性聚合型IgA,其似乎比单体IgA或IgG更有效地中和。这种SOSIP或其他稳定的Env三聚体的黏膜递送可在黏膜组织和分泌物中产生局部合成的聚合型IgA nAbs。

https://cdn.ncbi.nlm.nih.gov/pmc/blobs/e6a1/11680376/7baaf3e12424/vaccines-12-01386-g004.jpg
https://cdn.ncbi.nlm.nih.gov/pmc/blobs/e6a1/11680376/badd0b2176f1/vaccines-12-01386-g001.jpg
https://cdn.ncbi.nlm.nih.gov/pmc/blobs/e6a1/11680376/8e3e2c6144ef/vaccines-12-01386-g002.jpg
https://cdn.ncbi.nlm.nih.gov/pmc/blobs/e6a1/11680376/309739c1a89c/vaccines-12-01386-g003.jpg
https://cdn.ncbi.nlm.nih.gov/pmc/blobs/e6a1/11680376/7baaf3e12424/vaccines-12-01386-g004.jpg
https://cdn.ncbi.nlm.nih.gov/pmc/blobs/e6a1/11680376/badd0b2176f1/vaccines-12-01386-g001.jpg
https://cdn.ncbi.nlm.nih.gov/pmc/blobs/e6a1/11680376/8e3e2c6144ef/vaccines-12-01386-g002.jpg
https://cdn.ncbi.nlm.nih.gov/pmc/blobs/e6a1/11680376/309739c1a89c/vaccines-12-01386-g003.jpg
https://cdn.ncbi.nlm.nih.gov/pmc/blobs/e6a1/11680376/7baaf3e12424/vaccines-12-01386-g004.jpg

相似文献

1
Induction of Tier 2 HIV-Neutralizing IgA Antibodies in Rhesus Macaques Vaccinated with BG505.664 SOSIP.用BG505.664 SOSIP疫苗接种的恒河猴中二级HIV中和性IgA抗体的诱导
Vaccines (Basel). 2024 Dec 10;12(12):1386. doi: 10.3390/vaccines12121386.
2
Closing and Opening Holes in the Glycan Shield of HIV-1 Envelope Glycoprotein SOSIP Trimers Can Redirect the Neutralizing Antibody Response to the Newly Unmasked Epitopes.闭合和打开 HIV-1 包膜糖蛋白 SOSIP 三聚体糖盾上的孔,可以将中和抗体反应重新引导到新暴露的表位上。
J Virol. 2019 Feb 5;93(4). doi: 10.1128/JVI.01656-18. Print 2019 Feb 15.
3
Immunogenicity of a Prefusion HIV-1 Envelope Trimer in Complex with a Quaternary-Structure-Specific Antibody.预融合HIV-1包膜三聚体与四级结构特异性抗体复合物的免疫原性
J Virol. 2015 Dec 30;90(6):2740-55. doi: 10.1128/JVI.02380-15.
4
Differential binding of neutralizing and non-neutralizing antibodies to native-like soluble HIV-1 Env trimers, uncleaved Env proteins, and monomeric subunits.中和抗体与非中和抗体对天然样可溶性HIV-1包膜三聚体、未切割的包膜蛋白和单体亚基的差异结合。
Retrovirology. 2014 May 29;11:41. doi: 10.1186/1742-4690-11-41.
5
Reducing V3 Antigenicity and Immunogenicity on Soluble, Native-Like HIV-1 Env SOSIP Trimers.降低可溶性、类天然HIV-1包膜糖蛋白三聚体上V3区的抗原性和免疫原性。
J Virol. 2017 Jul 12;91(15). doi: 10.1128/JVI.00677-17. Print 2017 Aug 1.
6
Murine Antibody Responses to Cleaved Soluble HIV-1 Envelope Trimers Are Highly Restricted in Specificity.小鼠对裂解的可溶性HIV-1包膜三聚体的抗体反应在特异性上受到高度限制。
J Virol. 2015 Oct;89(20):10383-98. doi: 10.1128/JVI.01653-15. Epub 2015 Aug 5.
7
Neutralizing Antibodies Induced by First-Generation gp41-Stabilized HIV-1 Envelope Trimers and Nanoparticles.第一代 gp41 稳定的 HIV-1 包膜三聚体和纳米颗粒诱导的中和抗体。
mBio. 2021 Jun 29;12(3):e0042921. doi: 10.1128/mBio.00429-21. Epub 2021 Jun 22.
8
The C3/465 glycan hole cluster in BG505 HIV-1 envelope is the major neutralizing target involved in preventing mucosal SHIV infection.BG505 艾滋病毒 1 型包膜中的 C3/465 聚糖孔簇是主要的中和靶点,可预防粘膜性 SHIV 感染。
PLoS Pathog. 2021 Feb 8;17(2):e1009257. doi: 10.1371/journal.ppat.1009257. eCollection 2021 Feb.
9
Antibody responses induced by SHIV infection are more focused than those induced by soluble native HIV-1 envelope trimers in non-human primates.SHIV 感染诱导的抗体反应比可溶性天然 HIV-1 包膜三聚体在非人类灵长类动物中诱导的抗体反应更集中。
PLoS Pathog. 2021 Aug 25;17(8):e1009736. doi: 10.1371/journal.ppat.1009736. eCollection 2021 Aug.
10
Immunization with HIV-1 trimeric SOSIP.664 BG505 or founder virus C (FVC) covalently complexed to two-domain CD4 elicits cross-clade neutralizing antibodies in New Zealand white rabbits.用与双结构域CD4共价复合的HIV-1三聚体SOSIP.664 BG505或原始病毒C(FVC)进行免疫,可在新西兰白兔中引发跨亚型中和抗体。
Vaccine X. 2022 Sep 30;12:100222. doi: 10.1016/j.jvacx.2022.100222. eCollection 2022 Dec.

本文引用的文献

1
Conversion of monoclonal IgG to dimeric and secretory IgA restores neutralizing ability and prevents infection of Omicron lineages.将单克隆 IgG 转化为二聚体和分泌型 IgA 可恢复中和能力并防止奥密克戎谱系感染。
Proc Natl Acad Sci U S A. 2024 Jan 16;121(3):e2315354120. doi: 10.1073/pnas.2315354120. Epub 2024 Jan 9.
2
Enhanced neutralization potency of an identical HIV neutralizing antibody expressed as different isotypes is achieved through genetically distinct mechanisms.通过基因上不同的机制,可实现作为不同同种型表达的相同 HIV 中和抗体的增强中和效力。
Sci Rep. 2022 Oct 1;12(1):16473. doi: 10.1038/s41598-022-20141-7.
3
Epitope convergence of broadly HIV-1 neutralizing IgA and IgG antibody lineages in a viremic controller.
在一名病毒血症控制者中,广谱 HIV-1 中和 IgA 和 IgG 抗体谱系的表位汇聚。
J Exp Med. 2022 Mar 7;219(3). doi: 10.1084/jem.20212045. Epub 2022 Mar 1.
4
Increased in vitro neutralizing activity of SARS-CoV-2 IgA1 dimers compared to monomers and IgG.与单体和 IgG 相比,SARS-CoV-2 IgA1 二聚体的体外中和活性增加。
Proc Natl Acad Sci U S A. 2021 Nov 2;118(44). doi: 10.1073/pnas.2107148118.
5
Invaplex functions as an intranasal adjuvant for subunit and DNA vaccines co-delivered in the nasal cavity of nonhuman primates.Invaplex作为一种鼻内佐剂,用于在非人灵长类动物鼻腔中共同递送的亚单位疫苗和DNA疫苗。
Vaccine X. 2021 Jun 24;8:100105. doi: 10.1016/j.jvacx.2021.100105. eCollection 2021 Aug.
6
Antibody-dependent passive protection of mucosal surfaces.抗体依赖的黏膜表面被动保护。
Hum Vaccin Immunother. 2022 Apr 29;18(2):1899549. doi: 10.1080/21645515.2021.1899549. Epub 2021 May 3.
7
The C3/465 glycan hole cluster in BG505 HIV-1 envelope is the major neutralizing target involved in preventing mucosal SHIV infection.BG505 艾滋病毒 1 型包膜中的 C3/465 聚糖孔簇是主要的中和靶点,可预防粘膜性 SHIV 感染。
PLoS Pathog. 2021 Feb 8;17(2):e1009257. doi: 10.1371/journal.ppat.1009257. eCollection 2021 Feb.
8
An influenza HA stalk reactive polymeric IgA antibody exhibits anti-viral function regulated by binary interaction between HA and the antibody.一种流感 HA 茎部反应性聚合 IgA 抗体表现出抗病毒功能,受 HA 与抗体之间的二元相互作用调节。
PLoS One. 2021 Jan 7;16(1):e0245244. doi: 10.1371/journal.pone.0245244. eCollection 2021.
9
Mucosal Immunity in COVID-19: A Neglected but Critical Aspect of SARS-CoV-2 Infection.COVID-19 中的黏膜免疫:被忽视但至关重要的 SARS-CoV-2 感染方面。
Front Immunol. 2020 Nov 30;11:611337. doi: 10.3389/fimmu.2020.611337. eCollection 2020.
10
Enhanced SARS-CoV-2 neutralization by dimeric IgA.二聚体 IgA 增强对 SARS-CoV-2 的中和作用。
Sci Transl Med. 2021 Jan 20;13(577). doi: 10.1126/scitranslmed.abf1555. Epub 2020 Dec 7.