• 文献检索
  • 文档翻译
  • 深度研究
  • 学术资讯
  • Suppr Zotero 插件Zotero 插件
  • 邀请有礼
  • 套餐&价格
  • 历史记录
应用&插件
Suppr Zotero 插件Zotero 插件浏览器插件Mac 客户端Windows 客户端微信小程序
定价
高级版会员购买积分包购买API积分包
服务
文献检索文档翻译深度研究API 文档MCP 服务
关于我们
关于 Suppr公司介绍联系我们用户协议隐私条款
关注我们

Suppr 超能文献

核心技术专利:CN118964589B侵权必究
粤ICP备2023148730 号-1Suppr @ 2026

文献检索

告别复杂PubMed语法,用中文像聊天一样搜索,搜遍4000万医学文献。AI智能推荐,让科研检索更轻松。

立即免费搜索

文件翻译

保留排版,准确专业,支持PDF/Word/PPT等文件格式,支持 12+语言互译。

免费翻译文档

深度研究

AI帮你快速写综述,25分钟生成高质量综述,智能提取关键信息,辅助科研写作。

立即免费体验

PRAF2作为一种用于乳腺癌的新型生物标志物,经机器学习和实验验证。

PRAF2 as a novel biomarker for breast cancer with machine learning and experimentation validation.

作者信息

Wang Zheng, Bi Zilin, Bo Hongguang, Xu Junyi, Sha Rui, Yin Zhaocai, Yu Changsheng, Xu Yufa, Shi Xiaomeng, Song Wenbo, Chen Bin, Wang Yabing, Zhang Qian, Chen Jianping

机构信息

Department of Thyroid and Breast Surgery, Yijishan Hospital, First Affiliated Hospital of Wannan Medical College, Zheshan West Rd No. 2, Wuhu , Anhui Province, 241001, China.

School of Basic Medical Science, Capital Medical University, No. 10 Right Outside the Western Headlines, Beijing, 100069, China.

出版信息

BMC Cancer. 2025 Jan 8;25(1):32. doi: 10.1186/s12885-024-13258-7.

DOI:10.1186/s12885-024-13258-7
PMID:39773456
原文链接:https://pmc.ncbi.nlm.nih.gov/articles/PMC11708060/
Abstract

BACKGROUND

Breast cancer (BC) is the most prevalent malignancy in women. Potential therapeutic targets for BC are of great significance. In our previous study, we found that prenylated rab acceptor 1 domain family member 2 (PRAF2) is an oncogene in BC. However, the exact mechanism of PRAF2 in BC cancer promotion is still not fully understood.

METHODS

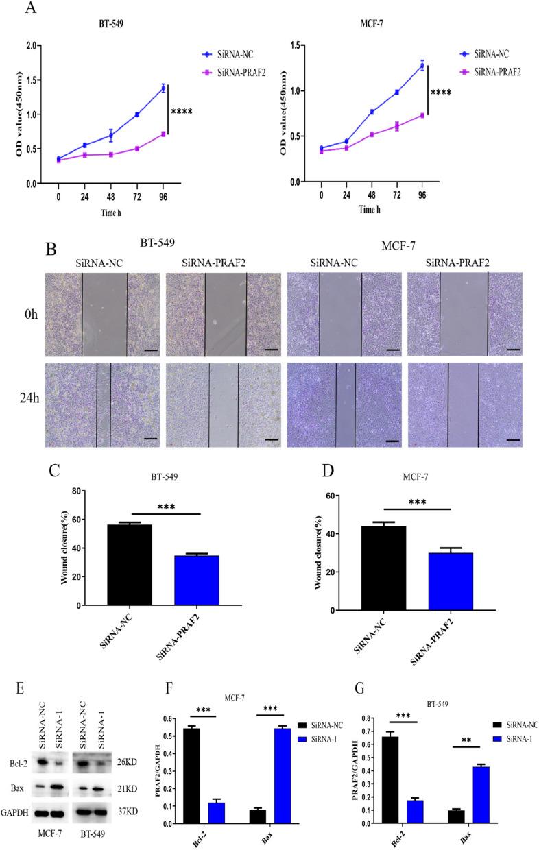
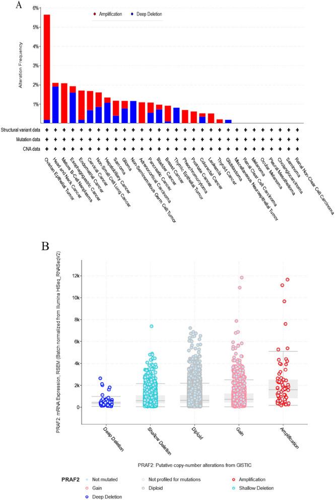
Pan-cancer analysis of PRAF2 was performed in the TIMER, Kaplan‒Meier, UALCAN and GEPIA databases.The prognostic value of PRAF2 in BC was investigated in the GEPIA database. The influence of PRAF2 on immune infiltration in BC was analyzed in the TISIDE and TIMER databases. Finally, we validated the expression of PRAF2 in our institutional samples. After downregulating PRAF2 in two BC cell lines, we tested cell proliferation by CCK-8 and Wound healing assays.

RESULTS

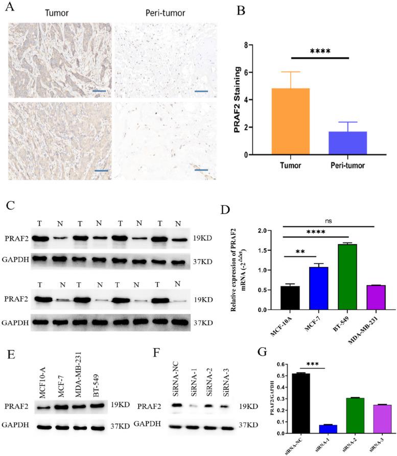
PRAF2 was highly expressed in various cancers, including BC, and in most BC cell lines. Higher expression of PRAF2 indicated poorer overall survival (OS) but not disease-free survival (DFS). Higher expression of PRAF2 is an independent prognostic factor in BC.PRAF2 is more highly expressed in BC than in the corresponding normal tissues. Downregulation of PRAF2 in BC can significantly inhibit viability and migration.

CONCLUSIONS

PRAF2 is highly expressed in various cancers, including BC. The expression of PRAF2 is related to Liquid-Liquid Phase Separation in BC. Finally, PRAF2 is upregulated in BC based on our institutional data. Downregulation of PRAF2 significantly inhibits cellular viability、migration in BC. PRAF2 may be a potential biomarker and therapeutic target for BC.

摘要

背景

乳腺癌(BC)是女性中最常见的恶性肿瘤。BC的潜在治疗靶点具有重要意义。在我们之前的研究中,我们发现异戊二烯化的rab受体1结构域家族成员2(PRAF2)是BC中的一种癌基因。然而,PRAF2在BC致癌过程中的确切机制仍未完全阐明。

方法

在TIMER、Kaplan-Meier、UALCAN和GEPIA数据库中对PRAF2进行泛癌分析。在GEPIA数据库中研究PRAF2在BC中的预后价值。在TISIDE和TIMER数据库中分析PRAF2对BC免疫浸润的影响。最后,我们在我们机构的样本中验证了PRAF2的表达。在两种BC细胞系中下调PRAF2后,我们通过CCK-8和伤口愈合试验检测细胞增殖。

结果

PRAF2在包括BC在内的多种癌症以及大多数BC细胞系中高表达。PRAF2的高表达表明总生存期(OS)较差,但无病生存期(DFS)并非如此。PRAF2的高表达是BC的独立预后因素。PRAF2在BC中的表达高于相应的正常组织。BC中PRAF2的下调可显著抑制活力和迁移。

结论

PRAF2在包括BC在内的多种癌症中高表达。PRAF2的表达与BC中的液-液相分离有关。最后,基于我们机构的数据,PRAF2在BC中上调。PRAF2的下调显著抑制BC中的细胞活力和迁移。PRAF2可能是BC的潜在生物标志物和治疗靶点。

https://cdn.ncbi.nlm.nih.gov/pmc/blobs/fdaf/11708060/a9bf4accd8cc/12885_2024_13258_Fig12_HTML.jpg
https://cdn.ncbi.nlm.nih.gov/pmc/blobs/fdaf/11708060/e89d0da44ab9/12885_2024_13258_Fig1_HTML.jpg
https://cdn.ncbi.nlm.nih.gov/pmc/blobs/fdaf/11708060/91bcf073a996/12885_2024_13258_Fig2_HTML.jpg
https://cdn.ncbi.nlm.nih.gov/pmc/blobs/fdaf/11708060/82372667a5f5/12885_2024_13258_Fig3_HTML.jpg
https://cdn.ncbi.nlm.nih.gov/pmc/blobs/fdaf/11708060/2b4a5deb871e/12885_2024_13258_Fig4_HTML.jpg
https://cdn.ncbi.nlm.nih.gov/pmc/blobs/fdaf/11708060/5840c1a8b0aa/12885_2024_13258_Fig5_HTML.jpg
https://cdn.ncbi.nlm.nih.gov/pmc/blobs/fdaf/11708060/d30db50ab22f/12885_2024_13258_Fig6_HTML.jpg
https://cdn.ncbi.nlm.nih.gov/pmc/blobs/fdaf/11708060/bd2c2e1297e7/12885_2024_13258_Fig7_HTML.jpg
https://cdn.ncbi.nlm.nih.gov/pmc/blobs/fdaf/11708060/9ad6e0f4a51f/12885_2024_13258_Fig8_HTML.jpg
https://cdn.ncbi.nlm.nih.gov/pmc/blobs/fdaf/11708060/2308402b72d2/12885_2024_13258_Fig9_HTML.jpg
https://cdn.ncbi.nlm.nih.gov/pmc/blobs/fdaf/11708060/b7011e6f33d0/12885_2024_13258_Fig10_HTML.jpg
https://cdn.ncbi.nlm.nih.gov/pmc/blobs/fdaf/11708060/28a700245a7e/12885_2024_13258_Fig11_HTML.jpg
https://cdn.ncbi.nlm.nih.gov/pmc/blobs/fdaf/11708060/a9bf4accd8cc/12885_2024_13258_Fig12_HTML.jpg
https://cdn.ncbi.nlm.nih.gov/pmc/blobs/fdaf/11708060/e89d0da44ab9/12885_2024_13258_Fig1_HTML.jpg
https://cdn.ncbi.nlm.nih.gov/pmc/blobs/fdaf/11708060/91bcf073a996/12885_2024_13258_Fig2_HTML.jpg
https://cdn.ncbi.nlm.nih.gov/pmc/blobs/fdaf/11708060/82372667a5f5/12885_2024_13258_Fig3_HTML.jpg
https://cdn.ncbi.nlm.nih.gov/pmc/blobs/fdaf/11708060/2b4a5deb871e/12885_2024_13258_Fig4_HTML.jpg
https://cdn.ncbi.nlm.nih.gov/pmc/blobs/fdaf/11708060/5840c1a8b0aa/12885_2024_13258_Fig5_HTML.jpg
https://cdn.ncbi.nlm.nih.gov/pmc/blobs/fdaf/11708060/d30db50ab22f/12885_2024_13258_Fig6_HTML.jpg
https://cdn.ncbi.nlm.nih.gov/pmc/blobs/fdaf/11708060/bd2c2e1297e7/12885_2024_13258_Fig7_HTML.jpg
https://cdn.ncbi.nlm.nih.gov/pmc/blobs/fdaf/11708060/9ad6e0f4a51f/12885_2024_13258_Fig8_HTML.jpg
https://cdn.ncbi.nlm.nih.gov/pmc/blobs/fdaf/11708060/2308402b72d2/12885_2024_13258_Fig9_HTML.jpg
https://cdn.ncbi.nlm.nih.gov/pmc/blobs/fdaf/11708060/b7011e6f33d0/12885_2024_13258_Fig10_HTML.jpg
https://cdn.ncbi.nlm.nih.gov/pmc/blobs/fdaf/11708060/28a700245a7e/12885_2024_13258_Fig11_HTML.jpg
https://cdn.ncbi.nlm.nih.gov/pmc/blobs/fdaf/11708060/a9bf4accd8cc/12885_2024_13258_Fig12_HTML.jpg

相似文献

1
PRAF2 as a novel biomarker for breast cancer with machine learning and experimentation validation.PRAF2作为一种用于乳腺癌的新型生物标志物,经机器学习和实验验证。
BMC Cancer. 2025 Jan 8;25(1):32. doi: 10.1186/s12885-024-13258-7.
2
PRAF2 is an oncogene acting to promote the proliferation and invasion of breast cancer cells.PRAF2是一种致癌基因,作用是促进乳腺癌细胞的增殖和侵袭。
Exp Ther Med. 2022 Nov 1;24(6):738. doi: 10.3892/etm.2022.11674. eCollection 2022 Dec.
3
PRAF2 overexpression predicts poor prognosis and promotes tumorigenesis in esophageal squamous cell carcinoma.PRAF2 过表达预示着食管鳞状细胞癌不良预后并促进肿瘤发生。
BMC Cancer. 2019 Jun 14;19(1):585. doi: 10.1186/s12885-019-5818-7.
4
Subcellular distribution and expression of prenylated Rab acceptor 1 domain family, member 2 (PRAF2) in malignant glioma: Influence on cell survival and migration.原代细胞 Rab 接受体 1 结构域家族成员 2(PRAF2)在恶性神经胶质瘤中的亚细胞分布与表达:对细胞存活和迁移的影响。
Cancer Sci. 2010 Jul;101(7):1624-31. doi: 10.1111/j.1349-7006.2010.01570.x. Epub 2010 Mar 19.
5
PRAF2 stimulates cell proliferation and migration and predicts poor prognosis in neuroblastoma.PAFR2 可促进神经母细胞瘤的细胞增殖和迁移,并预测不良预后。
Int J Oncol. 2013 Apr;42(4):1408-16. doi: 10.3892/ijo.2013.1836. Epub 2013 Feb 21.
6
Expression of prenylated Rab acceptor 1 domain family, member 2 (PRAF2) in neuroblastoma: correlation with clinical features, cellular localization, and cerulenin-mediated apoptosis regulation.异戊二烯化Rab受体1结构域家族成员2(PRAF2)在神经母细胞瘤中的表达:与临床特征、细胞定位及浅蓝菌素介导的细胞凋亡调控的相关性
Clin Cancer Res. 2007 Nov 1;13(21):6312-9. doi: 10.1158/1078-0432.CCR-07-0829.
7
Validating linalool as a potential drug for breast cancer treatment based on machine learning and molecular docking.基于机器学习和分子对接验证芳樟醇作为治疗乳腺癌的潜在药物。
Drug Dev Res. 2024 Jun;85(4):e22223. doi: 10.1002/ddr.22223.
8
Integrative analysis of prognostic value and immune infiltration of spindle and kinetochore-associated family members in breast cancer.乳腺癌中纺锤体和着丝粒相关家族成员的预后价值与免疫浸润的综合分析。
Bioengineered. 2021 Dec;12(2):10905-10923. doi: 10.1080/21655979.2021.1995576.
9
Analysis of the prognostic significance of solute carrier (SLC) family 39 genes in breast cancer.分析溶质载体(SLC)家族 39 基因在乳腺癌中的预后意义。
Biosci Rep. 2020 Aug 28;40(8). doi: 10.1042/BSR20200764.
10
PRAF2 expression indicates unfavorable clinical outcome in hepatocellular carcinoma.PRAF2表达提示肝细胞癌临床预后不良。
Cancer Manag Res. 2018 Jul 25;10:2241-2248. doi: 10.2147/CMAR.S166789. eCollection 2018.

本文引用的文献

1
Best practices for single-cell analysis across modalities.多模态单细胞分析的最佳实践。
Nat Rev Genet. 2023 Aug;24(8):550-572. doi: 10.1038/s41576-023-00586-w. Epub 2023 Mar 31.
2
Cancer statistics, 2023.癌症统计数据,2023 年。
CA Cancer J Clin. 2023 Jan;73(1):17-48. doi: 10.3322/caac.21763.
3
PRAF2 is an oncogene acting to promote the proliferation and invasion of breast cancer cells.PRAF2是一种致癌基因,作用是促进乳腺癌细胞的增殖和侵袭。
Exp Ther Med. 2022 Nov 1;24(6):738. doi: 10.3892/etm.2022.11674. eCollection 2022 Dec.
4
Cancer-associated fibroblasts in breast cancer: Challenges and opportunities.乳腺癌中的癌相关成纤维细胞:挑战与机遇。
Cancer Commun (Lond). 2022 May;42(5):401-434. doi: 10.1002/cac2.12291. Epub 2022 Apr 28.
5
DAVID: a web server for functional enrichment analysis and functional annotation of gene lists (2021 update).DAVID:一个用于基因列表功能富集分析和功能注释的网络服务器(2021 更新)。
Nucleic Acids Res. 2022 Jul 5;50(W1):W216-W221. doi: 10.1093/nar/gkac194.
6
Ribosome Biogenesis: A Central Player in Cancer Metastasis and Therapeutic Resistance.核糖体生物发生:癌症转移和治疗抵抗的核心参与者。
Cancer Res. 2022 Jul 5;82(13):2344-2353. doi: 10.1158/0008-5472.CAN-21-4087.
7
Targeting Ribosome Biogenesis to Combat Tamoxifen Resistance in ER+ve Breast Cancer.靶向核糖体生物合成以对抗雌激素受体阳性乳腺癌中的他莫昔芬耐药性
Cancers (Basel). 2022 Feb 28;14(5):1251. doi: 10.3390/cancers14051251.
8
Cancer statistics in China and United States, 2022: profiles, trends, and determinants.中国和美国 2022 年癌症统计数据:概况、趋势和决定因素。
Chin Med J (Engl). 2022 Feb 9;135(5):584-590. doi: 10.1097/CM9.0000000000002108.
9
Oxidative Phosphorylation Is a Metabolic Vulnerability in Chemotherapy-Resistant Triple-Negative Breast Cancer.氧化磷酸化是化疗耐药性三阴性乳腺癌的代谢脆弱性。
Cancer Res. 2021 Nov 1;81(21):5572-5581. doi: 10.1158/0008-5472.CAN-20-3242. Epub 2021 Sep 13.
10
Macrophage Biology and Mechanisms of Immune Suppression in Breast Cancer.乳腺癌中的巨噬细胞生物学和免疫抑制机制。
Front Immunol. 2021 Apr 23;12:643771. doi: 10.3389/fimmu.2021.643771. eCollection 2021.