Suppr超能文献

N88S 丝氨酸/苏氨酸磷酸酶相关的丝氨酸/苏氨酸磷酸酶病是一种与铁稳态失衡相关的脂质代谢紊乱疾病。

N88S seipin-related seipinopathy is a lipidopathy associated with loss of iron homeostasis.

作者信息

Ribeiro Mariana O, Oliveira Mafalda, Nogueira Verónica, Costa Vítor, Teixeira Vitor

机构信息

IBMC - Instituto de Biologia Molecular E Celular, University of Porto, Porto, Portugal.

Yeast Signalling Networks (YSN), i3S - Instituto de Investigação E Inovação Em Saúde, University of Porto, Porto, Portugal.

出版信息

Cell Commun Signal. 2025 Jan 7;23(1):10. doi: 10.1186/s12964-024-02007-9.

Abstract

BACKGROUND

Seipin is a protein encoded by the BSCL2 gene in humans and SEI1 gene in yeast, forming an Endoplasmic Reticulum (ER)-bound homo-oligomer. This oligomer is crucial in targeting ER-lipid droplet (LD) contact sites, facilitating the delivery of triacylglycerol (TG) to nascent LDs. Mutations in BSCL2, particularly N88S and S90L, lead to seipinopathies, which correspond to a cohort of motor neuron diseases (MNDs) characterized by the accumulation of misfolded N88S seipin into inclusion bodies (IBs) and cellular dysfunctions.

METHODS

Quantitative untargeted mass spectrometric proteomic and lipidomic analyses were conducted to examine changes in protein and lipid abundance in wild-type (WT) versus N88S seipin-expressing mutant cells. Differentially expressed proteins were categorized into functional networks to highlight altered protein functions and signaling pathways. Statistical comparisons were made using unpaired Student's t-tests or two-way ANOVA followed by Tukey´s / Šídák's multiple comparisons tests. P-values < 0.05 are considered significant.

RESULTS

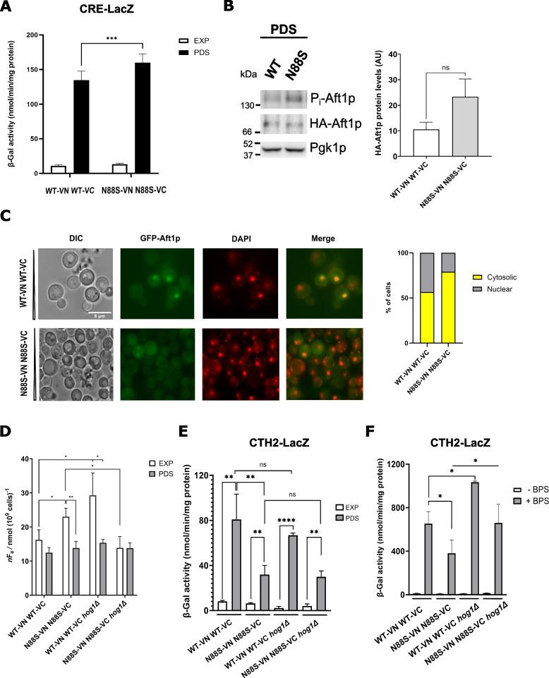
In a well-established yeast model of N88S seipinopathy, misfolded N88S seipin forms IBs and exhibits higher levels of ER stress, leading to decreased cell viability due to increased reactive oxygen species (ROS), oxidative damage, lipid peroxidation, and reduced antioxidant activity. Proteomic and lipidomic analyses revealed alterations in phosphatidic acid (PA) levels, associated with disrupted inositol metabolism and decreased flux towards phospholipid biosynthesis. Importantly, deregulation of lipid metabolism contributed to ER stress beyond N88S seipin misfolding and IB formation. Additionally, the model exhibited deregulated iron (Fe) homeostasis during lifespan. N88S seipin-expressing cells showed impaired ability to cope with iron deficiency. This was linked to changes in the expression of Aft1p-controlled iron regulon genes, including the mRNA-binding protein CTH2 and the high-affinity iron transport system member FET3, in a p38/Hog1p- and Msn2p/Msn4p-dependent manner. Importantly, we unraveled a novel link between inositol metabolism and activation of the iron regulon in cells expressing the N88S seipin mutation. Despite iron accumulation, this was not associated with oxidative stress.

CONCLUSIONS

The study highlights that the effects of N88S seipin mutation extend beyond protein misfolding, with significant disruptions in lipid metabolism and iron homeostasis. This research marks a substantial advance in understanding and defining the roles of proteins and signaling pathways that contribute to human seipinopathy. Altered cellular processes, as well as potential therapeutic targets and biomarkers, were identified and can be explored in translational studies using human cell models.

摘要

背景

Seipin是一种由人类的BSCL2基因和酵母的SEI1基因编码的蛋白质,可形成一种与内质网(ER)结合的同型寡聚体。这种寡聚体对于靶向内质网-脂滴(LD)接触位点至关重要,有助于将三酰甘油(TG)输送到新生的脂滴中。BSCL2中的突变,特别是N88S和S90L,会导致Seipin病,这是一组运动神经元疾病(MNDs),其特征是错误折叠的N88S Seipin积累形成包涵体(IBs)并导致细胞功能障碍。

方法

进行了定量非靶向质谱蛋白质组学和脂质组学分析,以检测野生型(WT)与表达N88S Seipin的突变细胞中蛋白质和脂质丰度的变化。将差异表达的蛋白质分类到功能网络中,以突出改变的蛋白质功能和信号通路。使用未配对的学生t检验或双向方差分析,然后进行Tukey's / Šídák's多重比较检验进行统计比较。P值<0.05被认为具有统计学意义。

结果

在一个成熟的N88S Seipin病酵母模型中,错误折叠的N88S Seipin形成包涵体并表现出更高水平的内质网应激,由于活性氧(ROS)增加、氧化损伤、脂质过氧化和抗氧化活性降低,导致细胞活力下降。蛋白质组学和脂质组学分析揭示了磷脂酸(PA)水平的改变,这与肌醇代谢紊乱和磷脂生物合成通量降低有关。重要的是,脂质代谢失调导致了内质网应激,其程度超过了N88S Seipin的错误折叠和包涵体形成。此外,该模型在寿命期间表现出铁(Fe)稳态失调。表达N88S Seipin的细胞应对缺铁的能力受损。这与Aft1p控制的铁调节子基因表达的变化有关,包括mRNA结合蛋白CTH2和高亲和力铁转运系统成员FET3,其以p38/Hog1p和Msn2p/Msn4p依赖的方式变化。重要的是,我们揭示了在表达N88S Seipin突变的细胞中肌醇代谢与铁调节子激活之间存在新的联系。尽管有铁积累,但这与氧化应激无关。

结论

该研究强调,N88S Seipin突变的影响超出了蛋白质错误折叠,对脂质代谢和铁稳态有显著破坏。这项研究在理解和定义导致人类Seipin病的蛋白质和信号通路的作用方面取得了重大进展。确定了改变的细胞过程以及潜在的治疗靶点和生物标志物,可在使用人类细胞模型的转化研究中进行探索。

https://cdn.ncbi.nlm.nih.gov/pmc/blobs/b2c7/11706183/26b44c039fd3/12964_2024_2007_Fig1_HTML.jpg

文献检索

告别复杂PubMed语法,用中文像聊天一样搜索,搜遍4000万医学文献。AI智能推荐,让科研检索更轻松。

立即免费搜索

文件翻译

保留排版,准确专业,支持PDF/Word/PPT等文件格式,支持 12+语言互译。

免费翻译文档

深度研究

AI帮你快速写综述,25分钟生成高质量综述,智能提取关键信息,辅助科研写作。

立即免费体验