Suppr超能文献

hnRNPU介导的致病性可变剪接驱动胃癌进展。

hnRNPU-mediated pathogenic alternative splicing drives gastric cancer progression.

作者信息

Jin Guoguo, Song Yanming, Fang Shaobo, Yan Mingyang, Yang Zhaojie, Shao Yang, Zhao Kexin, Liu Meng, Wang Zhenwei, Guo Zhiping, Dong Zigang

机构信息

Henan Key Laboratory of Chronic Disease Management, Fuwai Central China Cardiovascular Hospital, Zhengzhou, 450000, China.

China-US (Henan) Hormel Cancer Institute, No. 127, Dongming Road, Jinshui District, Zhengzhou, Henan, China.

出版信息

J Exp Clin Cancer Res. 2025 Jan 7;44(1):8. doi: 10.1186/s13046-024-03264-9.

Abstract

BACKGROUND

Alternative splicing (AS) is a process that facilitates the differential inclusion of exonic sequences from precursor messenger RNAs, significantly enhancing the diversity of the transcriptome and proteome. In cancer, pathogenic AS events are closely related to cancer progression. This study aims to investigate the role and regulatory mechanisms of AS in gastric cancer (GC).

METHODS

We analyzed AS events in various tumor samples and identified hnRNPU as a key splicing factor in GC. The effects of hnRNPU on cancer progression were assessed through in vitro and in vivo experiments. Gene knockout models and the FTO inhibitor (meclofenamic acid) were used to validate the interaction between hnRNPU and FTO and their impact on AS.

RESULTS

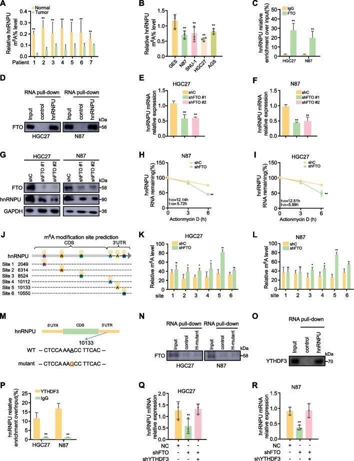
We found that hnRNPU serves as a key splicing factor in GC, and its high expression is associated with poor clinical prognosis. Genetic depletion of hnRNPU significantly reduced GC progression. Mechanistically, the mA demethylase FTO interacts with hnRNPU transcripts, decreasing the mA modification levels of hnRNPU, which leads to exon 14 skipping of the MET gene, thereby promoting GC progression. The FTO inhibitor meclofenamic acid effectively inhibited GC cell growth both in vitro and in vivo.

CONCLUSION

The FTO/hnRNPU axis induces aberrant exon skipping of MET, thereby promoting GC cell growth. Targeting the FTO/hnRNPU axis may interfere with abnormal AS events and provide a potential diagnostic and therapeutic strategy for GC.

摘要

背景

可变剪接(AS)是一个从前体信使核糖核酸中促进外显子序列差异包含的过程,显著增强了转录组和蛋白质组的多样性。在癌症中,致病性可变剪接事件与癌症进展密切相关。本研究旨在探讨可变剪接在胃癌(GC)中的作用及调控机制。

方法

我们分析了各种肿瘤样本中的可变剪接事件,并确定异质性核糖核蛋白U(hnRNPU)为胃癌中的关键剪接因子。通过体外和体内实验评估hnRNPU对癌症进展的影响。利用基因敲除模型和FTO抑制剂(甲氯芬那酸)来验证hnRNPU与FTO之间的相互作用及其对可变剪接的影响。

结果

我们发现hnRNPU是胃癌中的关键剪接因子,其高表达与不良临床预后相关。hnRNPU的基因缺失显著降低了胃癌进展。机制上,mA去甲基化酶FTO与hnRNPU转录本相互作用,降低hnRNPU的mA修饰水平,导致MET基因外显子14跳跃,从而促进胃癌进展。FTO抑制剂甲氯芬那酸在体外和体内均有效抑制胃癌细胞生长。

结论

FTO/hnRNPU轴诱导MET异常外显子跳跃,从而促进胃癌细胞生长。靶向FTO/hnRNPU轴可能干扰异常可变剪接事件,并为胃癌提供潜在的诊断和治疗策略。

https://cdn.ncbi.nlm.nih.gov/pmc/blobs/84b7/11705778/e986f2b565e4/13046_2024_3264_Fig1_HTML.jpg

文献检索

告别复杂PubMed语法,用中文像聊天一样搜索,搜遍4000万医学文献。AI智能推荐,让科研检索更轻松。

立即免费搜索

文件翻译

保留排版,准确专业,支持PDF/Word/PPT等文件格式,支持 12+语言互译。

免费翻译文档

深度研究

AI帮你快速写综述,25分钟生成高质量综述,智能提取关键信息,辅助科研写作。

立即免费体验