Suppr超能文献

大肠杆菌DgoR(一种GntR/FadR家族转录调节因子)变构行为的分子机制。

Molecular mechanisms underlying allosteric behavior of Escherichia coli DgoR, a GntR/FadR family transcriptional regulator.

作者信息

Singh Swati, Arya Garima, Mishra Rajesh, Singla Shivam, Pratap Akhil, Upadhayay Krishna, Sharma Monika, Chaba Rachna

机构信息

Department of Biological Sciences, Indian Institute of Science Education and Research (IISER) Mohali, Sector 81, Knowledge City, SAS Nagar, Mohali 140306, Punjab, India.

Biological Systems Engineering, Plaksha University, Sector 101 alpha, IT City, SAS Nagar, Mohali 140306, Punjab, India.

出版信息

Nucleic Acids Res. 2025 Jan 7;53(1). doi: 10.1093/nar/gkae1299.

Abstract

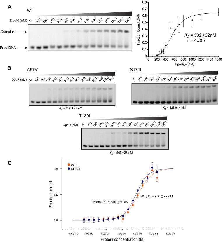
GntR/FadR family featuring an N-terminal winged helix-turn-helix DNA-binding domain and a C-terminal α-helical effector-binding and oligomerization domain constitutes one of the largest families of transcriptional regulators. Several GntR/FadR regulators govern the metabolism of sugar acids, carbon sources implicated in bacterial-host interactions. Although effectors are known for a few sugar acid regulators, the unavailability of relevant structures has left their allosteric mechanism unexplored. Here, using DgoR, a transcriptional repressor of d-galactonate metabolism in Escherichia coli, as a model, and its superrepressor alleles, we probed allostery in a GntR/FadR family sugar acid regulator. Genetic and biochemical studies established compromised response to d-galactonate as the reason for the superrepressor behavior of the mutants: T180I does not bind d-galactonate, and while A97V, S171L and M188I bind d-galactonate, effector binding does not induce a conformational change required for derepression, suggesting altered allostery. For mechanistic insights into allosteric communication, we performed simulations of the modeled DgoR structure in different allosteric states for both the wild-type and mutant proteins. We found that each mutant exhibits unique dynamics disrupting the intrinsic allosteric communication pathways, thereby impacting DgoR function. We finally validated the allosteric communication model by testing in silico predictions with experimental data.

摘要

GntR/FadR家族具有一个N端带翼螺旋-转角-螺旋DNA结合结构域和一个C端α-螺旋效应物结合及寡聚化结构域,是最大的转录调节因子家族之一。几种GntR/FadR调节因子控制着糖酸的代谢,糖酸是参与细菌与宿主相互作用的碳源。尽管已知一些糖酸调节因子的效应物,但由于缺乏相关结构,它们的变构机制尚未得到探索。在这里,我们以大肠杆菌中d-半乳糖酸代谢的转录抑制因子DgoR及其超阻遏物等位基因为模型,研究了GntR/FadR家族糖酸调节因子中的变构作用。遗传和生化研究确定,对d-半乳糖酸的反应受损是突变体超阻遏物行为的原因:T180I不结合d-半乳糖酸,而A97V、S171L和M188I结合d-半乳糖酸,但效应物结合不会诱导去阻遏所需的构象变化,这表明变构作用发生了改变。为了深入了解变构通讯机制,我们对野生型和突变型蛋白质在不同变构状态下的DgoR模型结构进行了模拟。我们发现每个突变体都表现出独特的动力学,破坏了内在的变构通讯途径,从而影响了DgoR的功能。我们最终通过用实验数据测试计算机模拟预测结果,验证了变构通讯模型。

https://cdn.ncbi.nlm.nih.gov/pmc/blobs/7b0d/11705089/b464884962d6/gkae1299figgra1.jpg

文献检索

告别复杂PubMed语法,用中文像聊天一样搜索,搜遍4000万医学文献。AI智能推荐,让科研检索更轻松。

立即免费搜索

文件翻译

保留排版,准确专业,支持PDF/Word/PPT等文件格式,支持 12+语言互译。

免费翻译文档

深度研究

AI帮你快速写综述,25分钟生成高质量综述,智能提取关键信息,辅助科研写作。

立即免费体验