• 文献检索
  • 文档翻译
  • 深度研究
  • 学术资讯
  • Suppr Zotero 插件Zotero 插件
  • 邀请有礼
  • 套餐&价格
  • 历史记录
应用&插件
Suppr Zotero 插件Zotero 插件浏览器插件Mac 客户端Windows 客户端微信小程序
定价
高级版会员购买积分包购买API积分包
服务
文献检索文档翻译深度研究API 文档MCP 服务
关于我们
关于 Suppr公司介绍联系我们用户协议隐私条款
关注我们

Suppr 超能文献

核心技术专利:CN118964589B侵权必究
粤ICP备2023148730 号-1Suppr @ 2026

文献检索

告别复杂PubMed语法,用中文像聊天一样搜索,搜遍4000万医学文献。AI智能推荐,让科研检索更轻松。

立即免费搜索

文件翻译

保留排版,准确专业,支持PDF/Word/PPT等文件格式,支持 12+语言互译。

免费翻译文档

深度研究

AI帮你快速写综述,25分钟生成高质量综述,智能提取关键信息,辅助科研写作。

立即免费体验

一种高保真CRISPR-Cas13系统改善了与C9ORF72相关的肌萎缩侧索硬化症/额颞叶痴呆相关的异常。

A high-fidelity CRISPR-Cas13 system improves abnormalities associated with C9ORF72-linked ALS/FTD.

作者信息

McCallister Tristan X, Lim Colin K W, Singh Mayuri, Zhang Sijia, Ahsan Najah S, Terpstra William M, Xiong Alisha Y, Zeballos C M Alejandra, Powell Jackson E, Drnevich Jenny, Kang Yifei, Gaj Thomas

机构信息

Department of Bioengineering, The Grainger College of Engineering, University of Illinois Urbana-Champaign, Urbana, IL, USA.

High-Performance Biological Computing, Roy J. Carver Biotechnology Center, University of Illinois Urbana-Champaign, Urbana, IL, USA.

出版信息

Nat Commun. 2025 Jan 8;16(1):460. doi: 10.1038/s41467-024-55548-5.

DOI:10.1038/s41467-024-55548-5
PMID:39779681
原文链接:https://pmc.ncbi.nlm.nih.gov/articles/PMC11711314/
Abstract

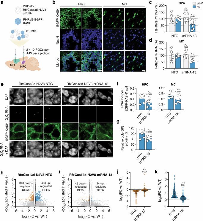
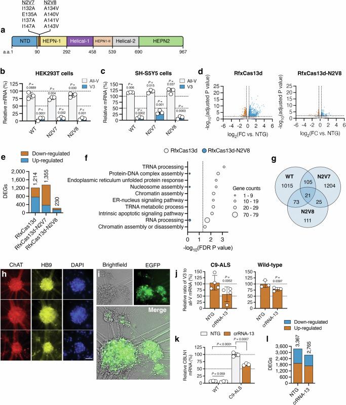
An abnormal expansion of a GGGGCC (GC) hexanucleotide repeat in the C9ORF72 gene is the most common genetic cause of amyotrophic lateral sclerosis (ALS) and frontotemporal dementia (FTD), two debilitating neurodegenerative disorders driven in part by gain-of-function mechanisms involving transcribed forms of the repeat expansion. By utilizing a Cas13 variant with reduced collateral effects, we develop here a high-fidelity RNA-targeting CRISPR-based system for C9ORF72-linked ALS/FTD. When delivered to the brain of a transgenic rodent model, this Cas13-based platform curbed the expression of the GC repeat-containing RNA without affecting normal C9ORF72 levels, which in turn decreased the formation of RNA foci, reduced the production of a dipeptide repeat protein, and reversed transcriptional deficits. This high-fidelity system possessed improved transcriptome-wide specificity compared to its native form and mediated targeting in motor neuron-like cells derived from a patient with ALS. These results lay the foundation for the implementation of RNA-targeting CRISPR technologies for C9ORF72-linked ALS/FTD.

摘要

C9ORF72基因中四碱基对GGGGCC(GC)六核苷酸重复序列的异常扩增是肌萎缩侧索硬化症(ALS)和额颞叶痴呆(FTD)最常见的遗传病因,这两种使人衰弱的神经退行性疾病部分由涉及重复扩增转录形式的功能获得机制驱动。通过利用一种具有降低的附带效应的Cas13变体,我们在此开发了一种用于C9ORF72相关ALS/FTD的高保真RNA靶向CRISPR系统。当将该系统递送至转基因啮齿动物模型的大脑时,这种基于Cas13的平台抑制了含GC重复序列的RNA的表达,而不影响正常的C9ORF72水平,这反过来又减少了RNA病灶的形成,降低了二肽重复蛋白的产生,并逆转了转录缺陷。与天然形式相比,这种高保真系统具有更高的全转录组特异性,并介导了对来自一名ALS患者的运动神经元样细胞的靶向作用。这些结果为将RNA靶向CRISPR技术应用于C9ORF72相关ALS/FTD奠定了基础。

https://cdn.ncbi.nlm.nih.gov/pmc/blobs/1051/11711314/0a9fead6e6c7/41467_2024_55548_Fig4_HTML.jpg
https://cdn.ncbi.nlm.nih.gov/pmc/blobs/1051/11711314/c83ee0ffe6b5/41467_2024_55548_Fig1_HTML.jpg
https://cdn.ncbi.nlm.nih.gov/pmc/blobs/1051/11711314/b308674abe41/41467_2024_55548_Fig2_HTML.jpg
https://cdn.ncbi.nlm.nih.gov/pmc/blobs/1051/11711314/30c9b458ac90/41467_2024_55548_Fig3_HTML.jpg
https://cdn.ncbi.nlm.nih.gov/pmc/blobs/1051/11711314/0a9fead6e6c7/41467_2024_55548_Fig4_HTML.jpg
https://cdn.ncbi.nlm.nih.gov/pmc/blobs/1051/11711314/c83ee0ffe6b5/41467_2024_55548_Fig1_HTML.jpg
https://cdn.ncbi.nlm.nih.gov/pmc/blobs/1051/11711314/b308674abe41/41467_2024_55548_Fig2_HTML.jpg
https://cdn.ncbi.nlm.nih.gov/pmc/blobs/1051/11711314/30c9b458ac90/41467_2024_55548_Fig3_HTML.jpg
https://cdn.ncbi.nlm.nih.gov/pmc/blobs/1051/11711314/0a9fead6e6c7/41467_2024_55548_Fig4_HTML.jpg

相似文献

1
A high-fidelity CRISPR-Cas13 system improves abnormalities associated with C9ORF72-linked ALS/FTD.一种高保真CRISPR-Cas13系统改善了与C9ORF72相关的肌萎缩侧索硬化症/额颞叶痴呆相关的异常。
Nat Commun. 2025 Jan 8;16(1):460. doi: 10.1038/s41467-024-55548-5.
2
A high-fidelity CRISPR-Cas13 system improves abnormalities associated with C9ORF72-linked ALS/FTD.一种高保真CRISPR-Cas13系统改善了与C9ORF72相关的肌萎缩侧索硬化症/额颞叶痴呆相关的异常情况。
bioRxiv. 2023 Dec 12:2023.12.12.571328. doi: 10.1101/2023.12.12.571328.
3
CRISPR/Cas13d targeting suppresses repeat-associated non-AUG translation of C9orf72 hexanucleotide repeat RNA.CRISPR/Cas13d 靶向抑制 C9orf72 六核苷酸重复 RNA 的重复相关非 AUG 翻译。
J Clin Invest. 2024 Sep 17;134(21):e179016. doi: 10.1172/JCI179016.
4
The exocyst subunit EXOC2 regulates the toxicity of expanded GGGGCC repeats in C9ORF72-ALS/FTD.外被体亚基 EXOC2 调节 C9ORF72-ALS/FTD 中扩展的 GGGGCC 重复序列的毒性。
Cell Rep. 2024 Jul 23;43(7):114375. doi: 10.1016/j.celrep.2024.114375. Epub 2024 Jun 26.
5
Dual-targeting CRISPR-CasRx reduces C9orf72 ALS/FTD sense and antisense repeat RNAs in vitro and in vivo.双靶点CRISPR-CasRx在体外和体内均可减少C9orf72肌萎缩侧索硬化症/额颞叶痴呆的正义和反义重复RNA。
Nat Commun. 2025 Jan 8;16(1):459. doi: 10.1038/s41467-024-55550-x.
6
CRISPR/Cas9-mediated excision of ALS/FTD-causing hexanucleotide repeat expansion in C9ORF72 rescues major disease mechanisms in vivo and in vitro.CRISPR/Cas9 介导的 C9ORF72 中 ALS/FTD 致病六核苷酸重复扩增的切除可在体内和体外挽救主要疾病机制。
Nat Commun. 2022 Oct 21;13(1):6286. doi: 10.1038/s41467-022-33332-7.
7
RNA dependent suppression of C9orf72 ALS/FTD associated neurodegeneration by Matrin-3.Matrin-3 通过 RNA 依赖性抑制 C9orf72 ALS/FTD 相关神经退行性变。
Acta Neuropathol Commun. 2020 Oct 31;8(1):177. doi: 10.1186/s40478-020-01060-y.
8
A robust evaluation of TDP-43, poly GP, cellular pathology and behavior in an AAV-C9ORF72 (GC) mouse model.在AAV-C9ORF72(GC)小鼠模型中对TDP-43、多聚甘氨酸、细胞病理学和行为进行的全面评估。
Acta Neuropathol Commun. 2024 Dec 26;12(1):203. doi: 10.1186/s40478-024-01911-y.
9
C9orf72 ALS-FTD: recent evidence for dysregulation of the autophagy-lysosome pathway at multiple levels.C9orf72 肌萎缩侧索硬化症-额颞叶变性:多个层面自噬溶酶体途径失调的最新证据。
Autophagy. 2021 Nov;17(11):3306-3322. doi: 10.1080/15548627.2021.1872189. Epub 2021 Feb 26.
10
DDX3X overexpression decreases dipeptide repeat proteins in a mouse model of C9ORF72-ALS/FTD.DDX3X 过表达可减少 C9ORF72-ALS/FTD 小鼠模型中的二肽重复蛋白。
Exp Neurol. 2024 Jun;376:114768. doi: 10.1016/j.expneurol.2024.114768. Epub 2024 Mar 29.

引用本文的文献

1
CRISPR in Neurodegenerative Diseases Treatment: An Alternative Approach to Current Therapies.CRISPR在神经退行性疾病治疗中的应用:一种替代现有疗法的方法。
Genes (Basel). 2025 Jul 22;16(8):850. doi: 10.3390/genes16080850.
2
PURA syndrome-a genetic cause of a neurodevelopmental disorder-case report.普拉综合征——一种神经发育障碍的遗传病因——病例报告
Front Pediatr. 2025 Jul 10;13:1607213. doi: 10.3389/fped.2025.1607213. eCollection 2025.
3
Microglia in ALS: Insights into Mechanisms and Therapeutic Potential.肌萎缩侧索硬化症中的小胶质细胞:对机制和治疗潜力的见解

本文引用的文献

1
Identification of selective and non-selective targeting active siRNAs.选择性和非选择性靶向活性小干扰RNA的鉴定
Mol Ther Nucleic Acids. 2024 Jul 31;35(3):102291. doi: 10.1016/j.omtn.2024.102291. eCollection 2024 Sep 10.
2
Reversal of mutation-induced transcriptional dysregulation and pathology in cultured human neurons by allele-specific excision.通过等位基因特异性切除,逆转培养的人神经元中突变诱导的转录失调和病变。
Proc Natl Acad Sci U S A. 2024 Apr 23;121(17):e2307814121. doi: 10.1073/pnas.2307814121. Epub 2024 Apr 15.
3
Mitigating a TDP-43 proteinopathy by targeting ataxin-2 using RNA-targeting CRISPR effector proteins.
Cells. 2025 Mar 12;14(6):421. doi: 10.3390/cells14060421.
4
Precise RNA targeting with CRISPR-Cas13d.利用CRISPR-Cas13d实现精确的RNA靶向
Nat Biotechnol. 2025 Feb 11. doi: 10.1038/s41587-025-02558-3.
5
RNA-Targeting CRISPR/CasRx system relieves disease symptoms in Huntington's disease models.靶向RNA的CRISPR/CasRx系统可缓解亨廷顿舞蹈症模型中的疾病症状。
Mol Neurodegener. 2025 Jan 13;20(1):4. doi: 10.1186/s13024-024-00794-w.
6
A Manual for Genome and Transcriptome Engineering.《基因组与转录组工程手册》
IEEE Rev Biomed Eng. 2025;18:250-267. doi: 10.1109/RBME.2024.3494715. Epub 2025 Jan 28.
利用 RNA 靶向 CRISPR 效应蛋白靶向 ataxin-2 来减轻 TDP-43 蛋白病。
Nat Commun. 2023 Oct 14;14(1):6492. doi: 10.1038/s41467-023-42147-z.
4
Artificial microRNA suppresses C9ORF72 variants and decreases toxic dipeptide repeat proteins in vivo.人工微小RNA在体内抑制C9ORF72变异体并减少有毒二肽重复蛋白。
Gene Ther. 2024 Mar;31(3-4):105-118. doi: 10.1038/s41434-023-00418-w. Epub 2023 Sep 26.
5
Efficient prime editing in mouse brain, liver and heart with dual AAVs.双 AAV 高效在小鼠大脑、肝脏和心脏中进行的靶向碱基编辑。
Nat Biotechnol. 2024 Feb;42(2):253-264. doi: 10.1038/s41587-023-01758-z. Epub 2023 May 4.
6
Collateral activity of the CRISPR/RfxCas13d system in human cells.CRISPR/RfxCas13d 系统在人类细胞中的非靶向活性。
Commun Biol. 2023 Mar 28;6(1):334. doi: 10.1038/s42003-023-04708-2.
7
The collateral activity of RfxCas13d can induce lethality in a RfxCas13d knock-in mouse model.RfxCas13d 的旁侧活性可诱导 RfxCas13d 敲入小鼠模型的致死性。
Genome Biol. 2023 Feb 1;24(1):20. doi: 10.1186/s13059-023-02860-w.
8
An RNA-targeting CRISPR-Cas13d system alleviates disease-related phenotypes in Huntington's disease models.一种靶向 RNA 的 CRISPR-Cas13d 系统可减轻亨廷顿病模型中的疾病相关表型。
Nat Neurosci. 2023 Jan;26(1):27-38. doi: 10.1038/s41593-022-01207-1. Epub 2022 Dec 12.
9
CRISPR/Cas9-mediated excision of ALS/FTD-causing hexanucleotide repeat expansion in C9ORF72 rescues major disease mechanisms in vivo and in vitro.CRISPR/Cas9 介导的 C9ORF72 中 ALS/FTD 致病六核苷酸重复扩增的切除可在体内和体外挽救主要疾病机制。
Nat Commun. 2022 Oct 21;13(1):6286. doi: 10.1038/s41467-022-33332-7.
10
Negative autoregulation mitigates collateral RNase activity of repeat-targeting CRISPR-Cas13d in mammalian cells.负向自动调节减轻了重复靶向 CRISPR-Cas13d 在哺乳动物细胞中的 collateral RNase 活性。
Cell Rep. 2022 Aug 16;40(7):111226. doi: 10.1016/j.celrep.2022.111226.