Suppr超能文献

SIX1通过促进小胶质细胞的M1极化加重小鼠脊髓损伤的进展。

SIX1 aggravates the progression of spinal cord injury in mice by promoting M1 polarization of microglia.

作者信息

Xu Zhonghua, Zhu Manhui, Xie Hua, Zhu Jiacheng, Zheng Hongming, Liu Xiaojuan, Zhang Yuting, Liu Jinbo

机构信息

Department of Spinal Surgery, The Third Affiliated Hospital of Soochow University, Changzhou, China.

Department of Orthopedics, Jintan Hospital Affiliated to Jiangsu University, Changzhou, China.

出版信息

Sci Rep. 2025 Jan 8;15(1):1283. doi: 10.1038/s41598-024-82121-3.

Abstract

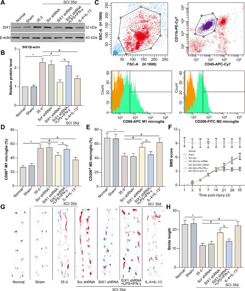
Inflammation aggravates secondary damage following spinal cord injury (SCI). M1 microglia induce inflammation and exert neurotoxic effects, whereas M2 microglia exert anti-inflammatory and neuroprotective effects. The sine oculis homeobox (SIX) gene family consists of six members, including sine oculis homeobox homolog 1 (SIX1)-SIX6. SIX1 is expressed in microglia and promotes inflammation. This study aimed to evaluate the role and underlying mechanisms of SIX1 in microglia polarization in vitro (LPS-treated mouse microglia; BV2 cells) and in vivo (a mouse model of SCI). SIX1 expression was increased in the microglia of mice with SCI. SIX1 was positively correlated with the M1 microglia marker inducible nitric oxide synthase (iNOS) and negatively correlated with the M2 microglia marker arginase 1 (Arg1) in mice with SCI. Knockdown of SIX1 promoted functional recovery by enhancing M2 microglia polarization in mice with SCI. The transcription, expression, and activity of enhancer of zeste homolog 2 (EZH2) were decreased in LPS-stimulated BV2 cells. Downregulation of EZH2 promoted SIX1 expression in LPS-treated BV2 cells by inhibiting the methylation of the SIX1 promoter. SIX1 enhanced the transcription of vascular endothelial growth factor-C (VEGF-C) in LPS-stimulated BV2 cells with downregulated EZH2. VEGF-C promoted M1 polarization and inhibited M2 polarization in BV2 cells by binding to vascular endothelial growth factor receptor 3 (VEGFR3). Overall, the results suggest that SIX1 promotes M1 polarization of microglia following SCI by upregulating the VEGF-C/VEGFR3 axis, whereas the blockade of SIX1 can improve the recovery of locomotor function following SCI, demonstrating a novel strategy for the treatment of SCI.

摘要

炎症会加重脊髓损伤(SCI)后的继发性损伤。M1小胶质细胞诱导炎症并发挥神经毒性作用,而M2小胶质细胞则发挥抗炎和神经保护作用。眼无同源框(SIX)基因家族由六个成员组成,包括眼无同源框同源物1(SIX1)-SIX6。SIX1在小胶质细胞中表达并促进炎症。本研究旨在评估SIX1在体外(脂多糖处理的小鼠小胶质细胞;BV2细胞)和体内(SCI小鼠模型)小胶质细胞极化中的作用及潜在机制。SCI小鼠的小胶质细胞中SIX1表达增加。在SCI小鼠中,SIX1与M1小胶质细胞标志物诱导型一氧化氮合酶(iNOS)呈正相关,与M2小胶质细胞标志物精氨酸酶1(Arg1)呈负相关。敲低SIX1可通过增强SCI小鼠的M2小胶质细胞极化促进功能恢复。在脂多糖刺激的BV2细胞中,zeste同源物2(EZH2)的转录、表达和活性降低。EZH2的下调通过抑制SIX1启动子的甲基化促进脂多糖处理的BV2细胞中SIX1的表达。在EZH2下调的脂多糖刺激的BV2细胞中,SIX1增强了血管内皮生长因子C(VEGF-C)的转录。VEGF-C通过与血管内皮生长因子受体3(VEGFR3)结合促进BV2细胞中的M1极化并抑制M2极化。总体而言,结果表明SIX1通过上调VEGF-C/VEGFR3轴促进SCI后小胶质细胞的M1极化,而阻断SIX1可改善SCI后的运动功能恢复,为SCI治疗展示了一种新策略。

https://cdn.ncbi.nlm.nih.gov/pmc/blobs/1f1e/11711668/7c6f1a40c2de/41598_2024_82121_Fig1_HTML.jpg

文献检索

告别复杂PubMed语法,用中文像聊天一样搜索,搜遍4000万医学文献。AI智能推荐,让科研检索更轻松。

立即免费搜索

文件翻译

保留排版,准确专业,支持PDF/Word/PPT等文件格式,支持 12+语言互译。

免费翻译文档

深度研究

AI帮你快速写综述,25分钟生成高质量综述,智能提取关键信息,辅助科研写作。

立即免费体验